Go to JCI Insight
  • About
  • Editors
  • Consulting Editors
  • For authors
  • Publication ethics
  • Publication alerts by email
  • Advertising
  • Job board
  • Contact
  • Clinical Research and Public Health
  • Current issue
  • Past issues
  • By specialty
    • COVID-19
    • Cardiology
    • Gastroenterology
    • Immunology
    • Metabolism
    • Nephrology
    • Neuroscience
    • Oncology
    • Pulmonology
    • Vascular biology
    • All ...
  • Videos
    • Conversations with Giants in Medicine
    • Video Abstracts
  • Reviews
    • View all reviews ...
    • Clinical innovation and scientific progress in GLP-1 medicine (Nov 2025)
    • Pancreatic Cancer (Jul 2025)
    • Complement Biology and Therapeutics (May 2025)
    • Evolving insights into MASLD and MASH pathogenesis and treatment (Apr 2025)
    • Microbiome in Health and Disease (Feb 2025)
    • Substance Use Disorders (Oct 2024)
    • Clonal Hematopoiesis (Oct 2024)
    • View all review series ...
  • Viewpoint
  • Collections
    • In-Press Preview
    • Clinical Research and Public Health
    • Research Letters
    • Letters to the Editor
    • Editorials
    • Commentaries
    • Editor's notes
    • Reviews
    • Viewpoints
    • 100th anniversary
    • Top read articles

  • Current issue
  • Past issues
  • Specialties
  • Reviews
  • Review series
  • Conversations with Giants in Medicine
  • Video Abstracts
  • In-Press Preview
  • Clinical Research and Public Health
  • Research Letters
  • Letters to the Editor
  • Editorials
  • Commentaries
  • Editor's notes
  • Reviews
  • Viewpoints
  • 100th anniversary
  • Top read articles
  • About
  • Editors
  • Consulting Editors
  • For authors
  • Publication ethics
  • Publication alerts by email
  • Advertising
  • Job board
  • Contact
Type 2 alveolar cells are stem cells in adult lung
Christina E. Barkauskas, Michael J. Cronce, Craig R. Rackley, Emily J. Bowie, Douglas R. Keene, Barry R. Stripp, Scott H. Randell, Paul W. Noble, Brigid L.M. Hogan
Christina E. Barkauskas, Michael J. Cronce, Craig R. Rackley, Emily J. Bowie, Douglas R. Keene, Barry R. Stripp, Scott H. Randell, Paul W. Noble, Brigid L.M. Hogan
View: Text | PDF
Research Article Pulmonology

Type 2 alveolar cells are stem cells in adult lung

  • Text
  • PDF
Abstract

Gas exchange in the lung occurs within alveoli, air-filled sacs composed of type 2 and type 1 epithelial cells (AEC2s and AEC1s), capillaries, and various resident mesenchymal cells. Here, we use a combination of in vivo clonal lineage analysis, different injury/repair systems, and in vitro culture of purified cell populations to obtain new information about the contribution of AEC2s to alveolar maintenance and repair. Genetic lineage-tracing experiments showed that surfactant protein C–positive (SFTPC-positive) AEC2s self renew and differentiate over about a year, consistent with the population containing long-term alveolar stem cells. Moreover, if many AEC2s were specifically ablated, high-resolution imaging of intact lungs showed that individual survivors undergo rapid clonal expansion and daughter cell dispersal. Individual lineage-labeled AEC2s placed into 3D culture gave rise to self-renewing “alveolospheres,” which contained both AEC2s and cells expressing multiple AEC1 markers, including HOPX, a new marker for AEC1s. Growth and differentiation of the alveolospheres occurred most readily when cocultured with primary PDGFRα+ lung stromal cells. This population included lipofibroblasts that normally reside close to AEC2s and may therefore contribute to a stem cell niche in the murine lung. Results suggest that a similar dynamic exists between AEC2s and mesenchymal cells in the human lung.

Authors

Christina E. Barkauskas, Michael J. Cronce, Craig R. Rackley, Emily J. Bowie, Douglas R. Keene, Barry R. Stripp, Scott H. Randell, Paul W. Noble, Brigid L.M. Hogan

×

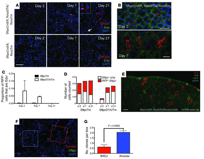
Figure 4

SFTPC+ cells proliferate clonally after targeted AEC2 depletion.

Options: View larger image (or click on image) Download as PowerPoint
SFTPC+ cells proliferate clonally after targeted AEC2 depletion.
 
(A) L...
(A) Lungs from SftpcCreER;Rosa-DTA/Rosa-Tm mice (upper panel) were fixed and cleared at different times after Tmx ×1 and 3 hours after EdU. Confocal microscopy shows single-labeled cells at 2 dpi, discrete clones at 7 dpi, and more dispersed clones at 21 dpi. Lineage-labeled AEC1s are present by 21 days (arrow and inset). Controls without Rosa-DTA (lower panels) show no change in Tm+ cells and little EdU labeling. (B) Multiphoton images of SftpcCreER;RosaDTA/Rosa-Tm lungs at 2 and 7 dpi. (C) Decline in EdU labeling index as repair proceeds (n = 3 mice each time). (D) To quantify increase in SFTPC+ cells during repair, total SFTPC+ cells within at least 6 random ×20 fields of view (within 2 lobes/mouse) were counted and scored for lineage label. Without injury, values remained constant. With injury, number of SFTPC+ cells increased but proportion of lineage-labeled cells remained the same, suggesting labeled cells do not proliferate preferentially. (E) An Sftpc-CreER;Rosa-DTA/Rosa-Confetti mouse was given Tmx (0.05 mg/g × 1) and 10 weeks later, lungs were fixed, cleared, and viewed by confocal microscopy. Tiled image shows clones labeled with nuclear GFP (nGFP), cytoplasmic YFP (YFP), membrane cyan (mCFP), and cytoplasmic RFP. (F and G) Quantification of clone location (representative boxes in F) 7 days after Tmx in Sftpc-CreER;Rosa-DTA/Rosa-Tm animals suggests that clones do not preferentially arise in or near the BADJ (see text for details). Scale bars: 200 μm (A); 50 μm (B); 100 μm (C). (F) Boxes are 300 μm × 300 μm. See also Supplemental Figures 4 and 5.

Copyright © 2026 American Society for Clinical Investigation
ISSN: 0021-9738 (print), 1558-8238 (online)

Sign up for email alerts