Go to JCI Insight
  • About
  • Editors
  • Consulting Editors
  • For authors
  • Publication ethics
  • Publication alerts by email
  • Advertising
  • Job board
  • Contact
  • Clinical Research and Public Health
  • Current issue
  • Past issues
  • By specialty
    • COVID-19
    • Cardiology
    • Gastroenterology
    • Immunology
    • Metabolism
    • Nephrology
    • Neuroscience
    • Oncology
    • Pulmonology
    • Vascular biology
    • All ...
  • Videos
    • ASCI Milestone Awards
    • Video Abstracts
    • Conversations with Giants in Medicine
  • Reviews
    • View all reviews ...
    • Neurodegeneration (Mar 2026)
    • Clinical innovation and scientific progress in GLP-1 medicine (Nov 2025)
    • Pancreatic Cancer (Jul 2025)
    • Complement Biology and Therapeutics (May 2025)
    • Evolving insights into MASLD and MASH pathogenesis and treatment (Apr 2025)
    • Microbiome in Health and Disease (Feb 2025)
    • Substance Use Disorders (Oct 2024)
    • View all review series ...
  • Viewpoint
  • Collections
    • In-Press Preview
    • Clinical Research and Public Health
    • Research Letters
    • Letters to the Editor
    • Editorials
    • Commentaries
    • Editor's notes
    • Reviews
    • Viewpoints
    • 100th anniversary
    • Top read articles

  • Current issue
  • Past issues
  • Specialties
  • Reviews
  • Review series
  • ASCI Milestone Awards
  • Video Abstracts
  • Conversations with Giants in Medicine
  • In-Press Preview
  • Clinical Research and Public Health
  • Research Letters
  • Letters to the Editor
  • Editorials
  • Commentaries
  • Editor's notes
  • Reviews
  • Viewpoints
  • 100th anniversary
  • Top read articles
  • About
  • Editors
  • Consulting Editors
  • For authors
  • Publication ethics
  • Publication alerts by email
  • Advertising
  • Job board
  • Contact
Microglial activation underlies cerebellar deficits produced by repeated cannabis exposure
Laura Cutando, Arnau Busquets-Garcia, Emma Puighermanal, Maria Gomis-González, José María Delgado-García, Agnès Gruart, Rafael Maldonado, Andrés Ozaita
Laura Cutando, Arnau Busquets-Garcia, Emma Puighermanal, Maria Gomis-González, José María Delgado-García, Agnès Gruart, Rafael Maldonado, Andrés Ozaita
View: Text | PDF
Research Article

Microglial activation underlies cerebellar deficits produced by repeated cannabis exposure

  • Text
  • PDF
Abstract

Chronic cannabis exposure can lead to cerebellar dysfunction in humans, but the neurobiological mechanisms involved remain incompletely understood. Here, we found that in mice, subchronic administration of the psychoactive component of cannabis, delta9-tetrahydrocannabinol (THC), activated cerebellar microglia and increased the expression of neuroinflammatory markers, including IL-1β. This neuroinflammatory phenotype correlated with deficits in cerebellar conditioned learning and fine motor coordination. The neuroinflammatory phenotype was readily detectable in the cerebellum of mice with global loss of the CB1 cannabinoid receptor (CB1R, Cb1–/– mice) and in mice lacking CB1R in the cerebellar parallel fibers, suggesting that CB1R downregulation in the cerebellar molecular layer plays a key role in THC-induced cerebellar deficits. Expression of CB2 cannabinoid receptor (CB2R) and Il1b mRNA was increased under neuroinflammatory conditions in activated CD11b-positive microglial cells. Furthermore, administration of the immunosuppressant minocycline or an inhibitor of IL-1β receptor signaling prevented the deficits in cerebellar function in Cb1–/– and THC-withdrawn mice. Our results suggest that cerebellar microglial activation plays a crucial role in the cerebellar deficits induced by repeated cannabis exposure.

Authors

Laura Cutando, Arnau Busquets-Garcia, Emma Puighermanal, Maria Gomis-González, José María Delgado-García, Agnès Gruart, Rafael Maldonado, Andrés Ozaita

×

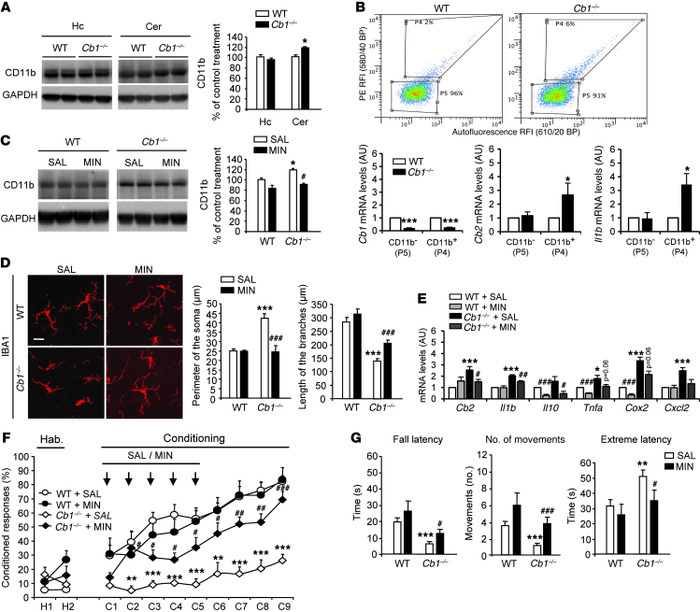
Figure 5

Genetically downregulated CB1R promotes cerebellar neuroinflammation and reversible cerebellar deficits.

Options: View larger image (or click on image) Download as PowerPoint
Genetically downregulated CB1R promotes cerebellar neuroinflammation and...
(A) CD11b detection in WT and Cb1r KO (Cb1–/–) mice (n = 5 per group). CD11b quantification was normalized to GAPDH. *P < 0.05 versus WT. (B) Flow cytometric analysis of CD11b expression and quantitative RT-PCR (qRT-PCR) analysis of acutely dissociated cerebellar cells from WT and Cb1–/– mice (n = 3–4 per group). (C) CD11b in cerebellar homogenates in WT and Cb1–/– mice after treatment (n = 6 mice per group). CD11b detection was normalized to GAPDH. *P < 0.05 versus WT plus SAL; #P < 0.05 versus Cb1–/–plus SAL. (D) Morphological analysis of IBA1+ cells in the cerebellar cortex (n = 3–5 mice per group, 5 cells per mouse) of WT and Cb1–/– mice after treatment. Scale bar: 25 μm. ***P < 0.001 versus WT plus SAL; ###P < 0.001 versus Cb1–/– plus SAL. (E) Analysis of Cb2r mRNA expression by qRT-PCR and inflammation-related genes in the cerebellum (n = 5–6 per group). *P < 0.05, **P < 0.01, ***P < 0.001 versus WT. (F) Percentage of conditioned eyelid responses collected from WT and Cb1–/– mice treated with MIN or SAL (n = 7–10 mice per group). See Supplemental Figure 12A for experimental chronogram. **P < 0.01; ***P < 0.001 versus WT plus SAL; #P < 0.05, ##P < 0.01, ####P < 0.001 versus Cb1–/– plus SAL. (G) Motor coordination analysis in WT and Cb1–/– mice after treatment (n = 13–22 mice per group). **P < 0.01, ***P < 0.001 versus WT plus SAL; #P < 0.05, ###P < 0.001 versus Cb1–/– plus SAL.

Copyright © 2026 American Society for Clinical Investigation
ISSN: 0021-9738 (print), 1558-8238 (online)

Sign up for email alerts