Go to JCI Insight
  • About
  • Editors
  • Consulting Editors
  • For authors
  • Publication ethics
  • Publication alerts by email
  • Advertising
  • Job board
  • Contact
  • Clinical Research and Public Health
  • Current issue
  • Past issues
  • By specialty
    • COVID-19
    • Cardiology
    • Gastroenterology
    • Immunology
    • Metabolism
    • Nephrology
    • Neuroscience
    • Oncology
    • Pulmonology
    • Vascular biology
    • All ...
  • Videos
    • ASCI Milestone Awards
    • Video Abstracts
    • Conversations with Giants in Medicine
  • Reviews
    • View all reviews ...
    • Clinical innovation and scientific progress in GLP-1 medicine (Nov 2025)
    • Pancreatic Cancer (Jul 2025)
    • Complement Biology and Therapeutics (May 2025)
    • Evolving insights into MASLD and MASH pathogenesis and treatment (Apr 2025)
    • Microbiome in Health and Disease (Feb 2025)
    • Substance Use Disorders (Oct 2024)
    • Clonal Hematopoiesis (Oct 2024)
    • View all review series ...
  • Viewpoint
  • Collections
    • In-Press Preview
    • Clinical Research and Public Health
    • Research Letters
    • Letters to the Editor
    • Editorials
    • Commentaries
    • Editor's notes
    • Reviews
    • Viewpoints
    • 100th anniversary
    • Top read articles

  • Current issue
  • Past issues
  • Specialties
  • Reviews
  • Review series
  • ASCI Milestone Awards
  • Video Abstracts
  • Conversations with Giants in Medicine
  • In-Press Preview
  • Clinical Research and Public Health
  • Research Letters
  • Letters to the Editor
  • Editorials
  • Commentaries
  • Editor's notes
  • Reviews
  • Viewpoints
  • 100th anniversary
  • Top read articles
  • About
  • Editors
  • Consulting Editors
  • For authors
  • Publication ethics
  • Publication alerts by email
  • Advertising
  • Job board
  • Contact
Angiopoietin 2 mediates microvascular and hemodynamic alterations in sepsis
Tilman Ziegler, Jan Horstkotte, Claudia Schwab, Vanessa Pfetsch, Karolina Weinmann, Steffen Dietzel, Ina Rohwedder, Rabea Hinkel, Lisa Gross, Seungmin Lee, Junhao Hu, Oliver Soehnlein, Wolfgang M. Franz, Markus Sperandio, Ulrich Pohl, Markus Thomas, Christian Weber, Hellmut G. Augustin, Reinhard Fässler, Urban Deutsch, Christian Kupatt
Tilman Ziegler, Jan Horstkotte, Claudia Schwab, Vanessa Pfetsch, Karolina Weinmann, Steffen Dietzel, Ina Rohwedder, Rabea Hinkel, Lisa Gross, Seungmin Lee, Junhao Hu, Oliver Soehnlein, Wolfgang M. Franz, Markus Sperandio, Ulrich Pohl, Markus Thomas, Christian Weber, Hellmut G. Augustin, Reinhard Fässler, Urban Deutsch, Christian Kupatt
View: Text | PDF
Research Article Vascular biology

Angiopoietin 2 mediates microvascular and hemodynamic alterations in sepsis

  • Text
  • PDF
Abstract

Septic shock is characterized by increased vascular permeability and hypotension despite increased cardiac output. Numerous vasoactive cytokines are upregulated during sepsis, including angiopoietin 2 (ANG2), which increases vascular permeability. Here we report that mice engineered to inducibly overexpress ANG2 in the endothelium developed sepsis-like hemodynamic alterations, including systemic hypotension, increased cardiac output, and dilatory cardiomyopathy. Conversely, mice with cardiomyocyte-restricted ANG2 overexpression failed to develop hemodynamic alterations. Interestingly, the hemodynamic alterations associated with endothelial-specific overexpression of ANG2 and the loss of capillary-associated pericytes were reversed by intravenous injections of adeno-associated viruses (AAVs) transducing cDNA for angiopoietin 1, a TIE2 ligand that antagonizes ANG2, or AAVs encoding PDGFB, a chemoattractant for pericytes. To confirm the role of ANG2 in sepsis, we i.p. injected LPS into C57BL/6J mice, which rapidly developed hypotension, acute pericyte loss, and increased vascular permeability. Importantly, ANG2 antibody treatment attenuated LPS-induced hemodynamic alterations and reduced the mortality rate at 36 hours from 95% to 61%. These data indicate that ANG2-mediated microvascular disintegration contributes to septic shock and that inhibition of the ANG2/TIE2 interaction during sepsis is a potential therapeutic target.

Authors

Tilman Ziegler, Jan Horstkotte, Claudia Schwab, Vanessa Pfetsch, Karolina Weinmann, Steffen Dietzel, Ina Rohwedder, Rabea Hinkel, Lisa Gross, Seungmin Lee, Junhao Hu, Oliver Soehnlein, Wolfgang M. Franz, Markus Sperandio, Ulrich Pohl, Markus Thomas, Christian Weber, Hellmut G. Augustin, Reinhard Fässler, Urban Deutsch, Christian Kupatt

×

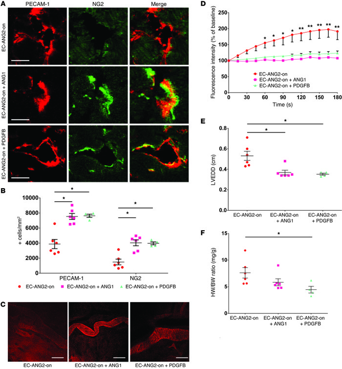
Figure 4

EC-ANG2-on induced microcirculatory and hemodynamic alterations are antagonized by ANG1 and PDGFB.

Options: View larger image (or click on image) Download as PowerPoint
EC-ANG2-on induced microcirculatory and hemodynamic alterations are anta...
(A and B) Pericyte loss (NG2 staining) and capillary rarefaction (PECAM-1 staining) in EC-ANG2-on mice are blocked by rAAV-transduced ANG1 and PDGFB, respectively (scale bar: 5 μm; n = 6 per group except PDGFB [n = 4]). (C and D) rAAV-transduced ANG1 and PDGFB normalized permeability in the ear vasculature of EC-ANG2-on mice (scale bar: 50 μm). (E) rAAV-transduced expression of ANG1 and PDGFB in 24-week-old EC-ANG2-on mice prevents an increase of LV end-diastolic diameter and (F) a reduction in HW/BW ratio in the case of PDGFB. n = 6 per group except EC-ANG2-on and PDGFB (n = 4). *P < 0.05, **P < 0.001.

Copyright © 2026 American Society for Clinical Investigation
ISSN: 0021-9738 (print), 1558-8238 (online)

Sign up for email alerts