Go to JCI Insight
  • About
  • Editors
  • Consulting Editors
  • For authors
  • Publication ethics
  • Publication alerts by email
  • Advertising
  • Job board
  • Contact
  • Clinical Research and Public Health
  • Current issue
  • Past issues
  • By specialty
    • COVID-19
    • Cardiology
    • Gastroenterology
    • Immunology
    • Metabolism
    • Nephrology
    • Neuroscience
    • Oncology
    • Pulmonology
    • Vascular biology
    • All ...
  • Videos
    • Conversations with Giants in Medicine
    • Video Abstracts
  • Reviews
    • View all reviews ...
    • Clinical innovation and scientific progress in GLP-1 medicine (Nov 2025)
    • Pancreatic Cancer (Jul 2025)
    • Complement Biology and Therapeutics (May 2025)
    • Evolving insights into MASLD and MASH pathogenesis and treatment (Apr 2025)
    • Microbiome in Health and Disease (Feb 2025)
    • Substance Use Disorders (Oct 2024)
    • Clonal Hematopoiesis (Oct 2024)
    • View all review series ...
  • Viewpoint
  • Collections
    • In-Press Preview
    • Clinical Research and Public Health
    • Research Letters
    • Letters to the Editor
    • Editorials
    • Commentaries
    • Editor's notes
    • Reviews
    • Viewpoints
    • 100th anniversary
    • Top read articles

  • Current issue
  • Past issues
  • Specialties
  • Reviews
  • Review series
  • Conversations with Giants in Medicine
  • Video Abstracts
  • In-Press Preview
  • Clinical Research and Public Health
  • Research Letters
  • Letters to the Editor
  • Editorials
  • Commentaries
  • Editor's notes
  • Reviews
  • Viewpoints
  • 100th anniversary
  • Top read articles
  • About
  • Editors
  • Consulting Editors
  • For authors
  • Publication ethics
  • Publication alerts by email
  • Advertising
  • Job board
  • Contact
Safe TNF-based antitumor therapy following p55TNFR reduction in intestinal epithelium
Filip Van Hauwermeiren, Marietta Armaka, Niki Karagianni, Ksanthi Kranidioti, Roosmarijn E. Vandenbroucke, Sonja Loges, Maarten Van Roy, Jan Staelens, Leen Puimège, Ajay Palagani, Wim Vanden Berghe, Panayiotis Victoratos, Peter Carmeliet, Claude Libert, George Kollias
Filip Van Hauwermeiren, Marietta Armaka, Niki Karagianni, Ksanthi Kranidioti, Roosmarijn E. Vandenbroucke, Sonja Loges, Maarten Van Roy, Jan Staelens, Leen Puimège, Ajay Palagani, Wim Vanden Berghe, Panayiotis Victoratos, Peter Carmeliet, Claude Libert, George Kollias
View: Text | PDF
Research Article Oncology

Safe TNF-based antitumor therapy following p55TNFR reduction in intestinal epithelium

  • Text
  • PDF
Abstract

TNF has remarkable antitumor activities; however, therapeutic applications have not been possible because of the systemic and lethal proinflammatory effects induced by TNF. Both the antitumor and inflammatory effects of TNF are mediated by the TNF receptor p55 (p55TNFR) (encoded by the Tnfrsf1a gene). The antitumor effect stems from an induction of cell death in tumor endothelium, but the cell type that initiates the lethal inflammatory cascade has been unclear. Using conditional Tnfrsf1a knockout or reactivation mice, we found that the expression level of p55TNFR in intestinal epithelial cells (IECs) is a crucial determinant in TNF-induced lethal inflammation. Remarkably, tumor endothelium and IECs exhibited differential sensitivities to TNF when p55TNFR levels were reduced. Tumor-bearing Tnfrsf1a+/– or IEC-specific p55TNFR-deficient mice showed resistance to TNF-induced lethality, while the tumor endothelium remained fully responsive to TNF-induced apoptosis and tumors regressed. We demonstrate proof of principle for clinical application of this approach using neutralizing anti-human p55TNFR antibodies in human TNFRSF1A knockin mice. Our results uncover an important cellular basis of TNF toxicity and reveal that IEC-specific or systemic reduction of p55TNFR mitigates TNF toxicity without loss of antitumor efficacy.

Authors

Filip Van Hauwermeiren, Marietta Armaka, Niki Karagianni, Ksanthi Kranidioti, Roosmarijn E. Vandenbroucke, Sonja Loges, Maarten Van Roy, Jan Staelens, Leen Puimège, Ajay Palagani, Wim Vanden Berghe, Panayiotis Victoratos, Peter Carmeliet, Claude Libert, George Kollias

×

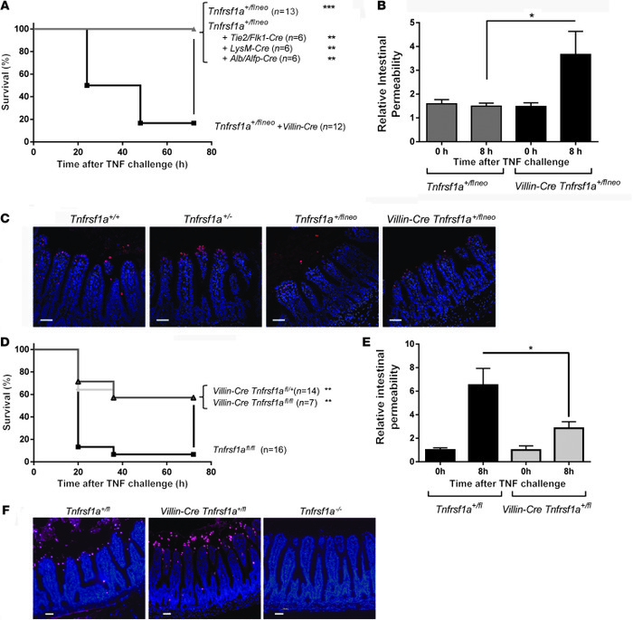
Figure 4

p55TNFR expression in the intestinal epithelium is a critical determinant for TNF-induced toxicity.

Options: View larger image (or click on image) Download as PowerPoint
p55TNFR expression in the intestinal epithelium is a critical determinan...
(A) Tnfrsf1a+/–, Tnfrsf1a+/flNeo, and Tnfrsf1a+/flNeo mice with tissue-specific Cre expression were injected i.p. with 150 μg TNF, and lethality was monitored. (B) Relative intestinal permeability measured by increase in FITC signal in plasma of Tnfrsf1a+/flNeo (gray) and Tnfrsf1a+/flNeo IEC reactivation mice (black) orally gavaged with 4-kDa FITC-dextran and injected with TNF (0 hour, n = 3; 8 hours, n = 8). (C) IEC death in Tnfrsf1a+/+, Tnfrsf1a+/–, Tnfrsf1a+/flNeo, and Villin-Cre+ Tnfrsf1a+/flNeo mice 2 hours after TNF challenge (30 μg, i.p.). Similar amounts of TUNEL-positive cells on ileal sections were detected in all samples (n = 4–5; scale bar: 38 μm). Multiple time points (1, 4, and 8 hours after TNF) were tested, and all showed a similar amount of TUNEL-positive cells in Tnfrsf1a+/+ and Tnfrsf1a+/– IECs. (D) Tnfrsf1afl/fl (black line), Villin-Cre Tnfrsf1afl/+ (light gray line), and Villin-Cre Tnfrsf1afl/fl (dark gray line) mice were injected i.v. with 6 μg TNF, and lethality was monitored. (E) Relative intestinal permeability of Villin-Cre Tnfrsf1afl/+ mice compared with Tnfrsf1afl/+ mice when mice were injected with 7 μg TNF and orally gavaged with 4-kDa FITC-dextran (0 hours, n = 5; 8 hours, n = 11). (F) IEC death in Tnfrsf1a–/–, Tnfrsf1a+/fl, and Villin-Cre Tnfrsf1a+/fl mice 2 hours after TNF challenge (6 μg, i.v.). Similar amounts of TUNEL-positive cells on ileal sections were detected in all samples (n = 6; scale bar: 38 μm). Data represent mean ± SEM. *P < 0.05, **P < 0.01, ***P < 0.001 (Student’s t test in B and E, and log-rank test in A and D).

Copyright © 2026 American Society for Clinical Investigation
ISSN: 0021-9738 (print), 1558-8238 (online)

Sign up for email alerts