Go to JCI Insight
  • About
  • Editors
  • Consulting Editors
  • For authors
  • Publication ethics
  • Publication alerts by email
  • Advertising
  • Job board
  • Contact
  • Clinical Research and Public Health
  • Current issue
  • Past issues
  • By specialty
    • COVID-19
    • Cardiology
    • Gastroenterology
    • Immunology
    • Metabolism
    • Nephrology
    • Neuroscience
    • Oncology
    • Pulmonology
    • Vascular biology
    • All ...
  • Videos
    • ASCI Milestone Awards
    • Video Abstracts
    • Conversations with Giants in Medicine
  • Reviews
    • View all reviews ...
    • Clinical innovation and scientific progress in GLP-1 medicine (Nov 2025)
    • Pancreatic Cancer (Jul 2025)
    • Complement Biology and Therapeutics (May 2025)
    • Evolving insights into MASLD and MASH pathogenesis and treatment (Apr 2025)
    • Microbiome in Health and Disease (Feb 2025)
    • Substance Use Disorders (Oct 2024)
    • Clonal Hematopoiesis (Oct 2024)
    • View all review series ...
  • Viewpoint
  • Collections
    • In-Press Preview
    • Clinical Research and Public Health
    • Research Letters
    • Letters to the Editor
    • Editorials
    • Commentaries
    • Editor's notes
    • Reviews
    • Viewpoints
    • 100th anniversary
    • Top read articles

  • Current issue
  • Past issues
  • Specialties
  • Reviews
  • Review series
  • ASCI Milestone Awards
  • Video Abstracts
  • Conversations with Giants in Medicine
  • In-Press Preview
  • Clinical Research and Public Health
  • Research Letters
  • Letters to the Editor
  • Editorials
  • Commentaries
  • Editor's notes
  • Reviews
  • Viewpoints
  • 100th anniversary
  • Top read articles
  • About
  • Editors
  • Consulting Editors
  • For authors
  • Publication ethics
  • Publication alerts by email
  • Advertising
  • Job board
  • Contact
Medullary thymic epithelial cell depletion leads to autoimmune hepatitis
Anthony J. Bonito, Costica Aloman, M. Isabel Fiel, Nichole M. Danzl, Sungwon Cha, Erica G. Weinstein, Seihwan Jeong, Yongwon Choi, Matthew C. Walsh, Konstantina Alexandropoulos
Anthony J. Bonito, Costica Aloman, M. Isabel Fiel, Nichole M. Danzl, Sungwon Cha, Erica G. Weinstein, Seihwan Jeong, Yongwon Choi, Matthew C. Walsh, Konstantina Alexandropoulos
View: Text | PDF
Research Article Immunology

Medullary thymic epithelial cell depletion leads to autoimmune hepatitis

  • Text
  • PDF
Abstract

TRAF6, an E3 ubiquitin protein ligase, plays a critical role in T cell tolerance by regulating medullary thymic epithelial cell (mTEC) development. mTECs regulate T cell tolerance by ectopically expressing self-antigens and eliminating autoreactive T cells in the thymus. Here we show that mice with mTEC depletion due to conditional deletion of Traf6 expression in murine thymic epithelial cells (Traf6ΔTEC mice) showed a surprisingly narrow spectrum of autoimmunity affecting the liver. The liver inflammation in Traf6ΔTEC mice exhibited all the histological and immunological characteristics of human autoimmune hepatitis (AIH). The role of T cells in AIH establishment was supported by intrahepatic T cell population changes and AIH development after transfer of liver T cells into immunodeficient mice. Despite a 50% reduction in natural Treg thymic output, peripheral tolerance in Traf6ΔTEC mice was normal, whereas compensatory T regulatory mechanisms were evident in the liver of these animals. These data indicate that mTECs exert a cell-autonomous role in central T cell tolerance and organ-specific autoimmunity, but play a redundant role in peripheral tolerance. These findings also demonstrate that Traf6ΔTEC mice are a relevant model with which to study the pathophysiology of AIH, as well as autoantigen-specific T cell responses and regulatory mechanisms underlying this disease.

Authors

Anthony J. Bonito, Costica Aloman, M. Isabel Fiel, Nichole M. Danzl, Sungwon Cha, Erica G. Weinstein, Seihwan Jeong, Yongwon Choi, Matthew C. Walsh, Konstantina Alexandropoulos

×

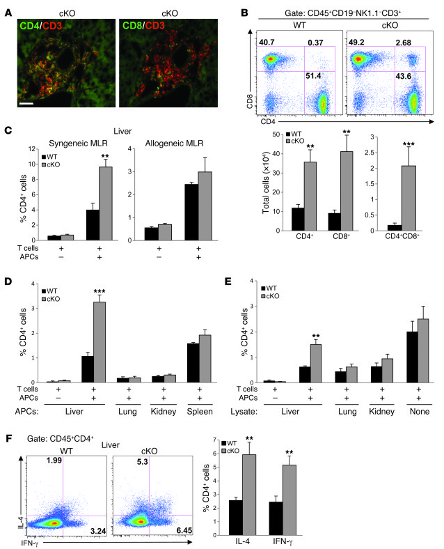
Figure 5

Abnormal T cell presence and immune responses in the liver of Traf6ΔTEC mice.

Options: View larger image (or click on image) Download as PowerPoint
Abnormal T cell presence and immune responses in the liver of Traf6ΔTEC ...
(A) Staining of frozen liver sections from Traf6ΔTEC mice with anti-CD3 and anti-CD4 or anti-CD8 antibodies showed increased presence of CD3+CD4+ T cells in hepatic portal tracts. (B) Total T cell population numbers were quantified by flow cytometry in liver hematopoietic cell suspensions from WT and Traf6ΔTEC mice stained with different antibodies. n = 8 per genotype. (C) Liver T cells purified from WT or Traf6ΔTEC mice were stained with CFSE, then incubated with liver syngeneic (C57BL/6) or allogeneic (Balb/c) CD11c+ APCs in vitro for 72 hours. Percent CFSE-labeled CD4+ cells was determined by flow cytometry. n = 7 per genotype, run in triplicates. MLR, mixed lymphocyte reaction. (D) CFSE-labeled liver T cells were incubated 1:1 with syngeneic CD11c+ APCs purified from the indicated tissues. 72 hours later, percent CD4+CFSE+ T cells was determined by flow cytometry. n = 6, run in triplicates. Data are pooled results from 2 independent experiments. (E) CFSE-labeled liver T cells were incubated 1:1 with GM-CSF bone marrow–derived DCs unloaded or loaded with the indicated lysates for 5 days. Percent CD4+CFSE+ T cells was analyzed by flow cytometry. n = 9 per genotype, run in triplicates. Data are pooled from 3 independent experiments. (F) Intracellular staining of purified WT and Traf6ΔTEC liver T cells was performed with anti–IL-4–PE and anti–IFN-γ–allophycocyanin antibodies and flow cytometry. n = 8 per genotype. Bar graphs represent mean + SEM. Scale bar: 50 μm. **P < 0.01; ***P < 0.001.

Copyright © 2026 American Society for Clinical Investigation
ISSN: 0021-9738 (print), 1558-8238 (online)

Sign up for email alerts