Go to JCI Insight
  • About
  • Editors
  • Consulting Editors
  • For authors
  • Publication ethics
  • Publication alerts by email
  • Advertising
  • Job board
  • Contact
  • Clinical Research and Public Health
  • Current issue
  • Past issues
  • By specialty
    • COVID-19
    • Cardiology
    • Gastroenterology
    • Immunology
    • Metabolism
    • Nephrology
    • Neuroscience
    • Oncology
    • Pulmonology
    • Vascular biology
    • All ...
  • Videos
    • ASCI Milestone Awards
    • Video Abstracts
    • Conversations with Giants in Medicine
  • Reviews
    • View all reviews ...
    • Clinical innovation and scientific progress in GLP-1 medicine (Nov 2025)
    • Pancreatic Cancer (Jul 2025)
    • Complement Biology and Therapeutics (May 2025)
    • Evolving insights into MASLD and MASH pathogenesis and treatment (Apr 2025)
    • Microbiome in Health and Disease (Feb 2025)
    • Substance Use Disorders (Oct 2024)
    • Clonal Hematopoiesis (Oct 2024)
    • View all review series ...
  • Viewpoint
  • Collections
    • In-Press Preview
    • Clinical Research and Public Health
    • Research Letters
    • Letters to the Editor
    • Editorials
    • Commentaries
    • Editor's notes
    • Reviews
    • Viewpoints
    • 100th anniversary
    • Top read articles

  • Current issue
  • Past issues
  • Specialties
  • Reviews
  • Review series
  • ASCI Milestone Awards
  • Video Abstracts
  • Conversations with Giants in Medicine
  • In-Press Preview
  • Clinical Research and Public Health
  • Research Letters
  • Letters to the Editor
  • Editorials
  • Commentaries
  • Editor's notes
  • Reviews
  • Viewpoints
  • 100th anniversary
  • Top read articles
  • About
  • Editors
  • Consulting Editors
  • For authors
  • Publication ethics
  • Publication alerts by email
  • Advertising
  • Job board
  • Contact
SHP-1 phosphatase activity counteracts increased T cell receptor affinity
Michael Hebeisen, Lukas Baitsch, Danilo Presotto, Petra Baumgaertner, Pedro Romero, Olivier Michielin, Daniel E. Speiser, Nathalie Rufer
Michael Hebeisen, Lukas Baitsch, Danilo Presotto, Petra Baumgaertner, Pedro Romero, Olivier Michielin, Daniel E. Speiser, Nathalie Rufer
View: Text | PDF
Research Article Immunology

SHP-1 phosphatase activity counteracts increased T cell receptor affinity

  • Text
  • PDF
Abstract

Anti-self/tumor T cell function can be improved by increasing TCR-peptide MHC (pMHC) affinity within physiological limits, but paradoxically further increases (Kd < 1 μM) lead to drastic functional declines. Using human CD8+ T cells engineered with TCRs of incremental affinity for the tumor antigen HLA-A2/NY-ESO-1, we investigated the molecular mechanisms underlying this high-affinity–associated loss of function. As compared with cells expressing TCR affinities generating optimal function (Kd = 5 to 1 μM), those with supraphysiological affinity (Kd = 1 μM to 15 nM) showed impaired gene expression, signaling, and surface expression of activatory/costimulatory receptors. Preferential expression of the inhibitory receptor programmed cell death-1 (PD-1) was limited to T cells with the highest TCR affinity, correlating with full functional recovery upon PD-1 ligand 1 (PD-L1) blockade. In contrast, upregulation of the Src homology 2 domain-containing phosphatase 1 (SHP-1/PTPN6) was broad, with gradually enhanced expression in CD8+ T cells with increasing TCR affinities. Consequently, pharmacological inhibition of SHP-1 with sodium stibogluconate augmented the function of all engineered T cells, and this correlated with the TCR affinity–dependent levels of SHP-1. These data highlight an unexpected and global role of SHP-1 in regulating CD8+ T cell activation and responsiveness and support the development of therapies inhibiting protein tyrosine phosphatases to enhance T cell–mediated immunity.

Authors

Michael Hebeisen, Lukas Baitsch, Danilo Presotto, Petra Baumgaertner, Pedro Romero, Olivier Michielin, Daniel E. Speiser, Nathalie Rufer

×

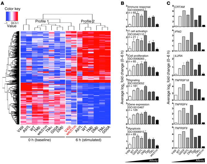
Figure 2

Gene expression of CD8+ T cells engineered with TCR of incremental affinities.

Options: View larger image (or click on image) Download as PowerPoint
Gene expression of CD8+ T cells engineered with TCR of incremental affin...
(A) Microarray hierarchical clustering of gene expression intensities from the 538 gene probes with statistically significant changes in expression values (> 2-fold and adjusted P < 0.05) after 6-hour stimulation with unlabeled A2/NY-ESO-1–specific multimer (0.002 μg/ml) separated the samples in 2 profiles shown above the heat map. Upregulated probes are shown in red, downregulated in blue. Expression profiles of genes from CD8+ T cells transduced with either very low (V49I) or very high (wtc51m) affinity TCRs, after 6-hour stimulation (names depicted in red) cluster together within the unstimulated (0 hour) profile 1 group. (B) 524 genes enriched between 0 and 6 hours in T cells transduced with TCRs giving maximal function (G50A, A97L, DMβ, TMβ) could be classified using GOTermFinder. (C) Log2-fold changes in the expression levels of representative TCR response genes (CRTAM, IL2RA), T cell effector cytokine (IFNG), and costimulatory molecules (TNFRSF18 [GITR], TNFRSF4 [OX40], TNFRSF9 [4-1BB]).

Copyright © 2026 American Society for Clinical Investigation
ISSN: 0021-9738 (print), 1558-8238 (online)

Sign up for email alerts