Go to JCI Insight
  • About
  • Editors
  • Consulting Editors
  • For authors
  • Publication ethics
  • Publication alerts by email
  • Advertising
  • Job board
  • Contact
  • Clinical Research and Public Health
  • Current issue
  • Past issues
  • By specialty
    • COVID-19
    • Cardiology
    • Gastroenterology
    • Immunology
    • Metabolism
    • Nephrology
    • Neuroscience
    • Oncology
    • Pulmonology
    • Vascular biology
    • All ...
  • Videos
    • ASCI Milestone Awards
    • Video Abstracts
    • Conversations with Giants in Medicine
  • Reviews
    • View all reviews ...
    • Clinical innovation and scientific progress in GLP-1 medicine (Nov 2025)
    • Pancreatic Cancer (Jul 2025)
    • Complement Biology and Therapeutics (May 2025)
    • Evolving insights into MASLD and MASH pathogenesis and treatment (Apr 2025)
    • Microbiome in Health and Disease (Feb 2025)
    • Substance Use Disorders (Oct 2024)
    • Clonal Hematopoiesis (Oct 2024)
    • View all review series ...
  • Viewpoint
  • Collections
    • In-Press Preview
    • Clinical Research and Public Health
    • Research Letters
    • Letters to the Editor
    • Editorials
    • Commentaries
    • Editor's notes
    • Reviews
    • Viewpoints
    • 100th anniversary
    • Top read articles

  • Current issue
  • Past issues
  • Specialties
  • Reviews
  • Review series
  • ASCI Milestone Awards
  • Video Abstracts
  • Conversations with Giants in Medicine
  • In-Press Preview
  • Clinical Research and Public Health
  • Research Letters
  • Letters to the Editor
  • Editorials
  • Commentaries
  • Editor's notes
  • Reviews
  • Viewpoints
  • 100th anniversary
  • Top read articles
  • About
  • Editors
  • Consulting Editors
  • For authors
  • Publication ethics
  • Publication alerts by email
  • Advertising
  • Job board
  • Contact
IL-6 trans-signaling promotes pancreatitis-associated lung injury and lethality
Hong Zhang, Patrick Neuhöfer, Liang Song, Björn Rabe, Marina Lesina, Magdalena U. Kurkowski, Matthias Treiber, Thomas Wartmann, Sara Regnér, Henrik Thorlacius, Dieter Saur, Gregor Weirich, Akihiko Yoshimura, Walter Halangk, Joseph P. Mizgerd, Roland M. Schmid, Stefan Rose-John, Hana Algül
Hong Zhang, Patrick Neuhöfer, Liang Song, Björn Rabe, Marina Lesina, Magdalena U. Kurkowski, Matthias Treiber, Thomas Wartmann, Sara Regnér, Henrik Thorlacius, Dieter Saur, Gregor Weirich, Akihiko Yoshimura, Walter Halangk, Joseph P. Mizgerd, Roland M. Schmid, Stefan Rose-John, Hana Algül
View: Text | PDF
Research Article Immunology

IL-6 trans-signaling promotes pancreatitis-associated lung injury and lethality

  • Text
  • PDF
Abstract

Acute lung injury (ALI) is an inflammatory disease with a high mortality rate. Although typically seen in individuals with sepsis, ALI is also a major complication in severe acute pancreatitis (SAP). The pathophysiology of SAP-associated ALI is poorly understood, but elevated serum levels of IL-6 is a reliable marker for disease severity. Here, we used a mouse model of acute pancreatitis–associated (AP-associated) ALI to determine the role of IL-6 in ALI lethality. Il6-deficient mice had a lower death rate compared with wild-type mice with AP, while mice injected with IL-6 were more likely to develop lethal ALI. We found that inflammation-associated NF-κB induced myeloid cell secretion of IL-6, and the effects of secreted IL-6 were mediated by complexation with soluble IL-6 receptor, a process known as trans-signaling. IL-6 trans-signaling stimulated phosphorylation of STAT3 and production of the neutrophil attractant CXCL1 in pancreatic acinar cells. Examination of human samples revealed expression of IL-6 in combination with soluble IL-6 receptor was a reliable predictor of ALI in SAP. These results demonstrate that IL-6 trans-signaling is an essential mediator of ALI in SAP across species and suggest that therapeutic inhibition of IL-6 may prevent SAP-associated ALI.

Authors

Hong Zhang, Patrick Neuhöfer, Liang Song, Björn Rabe, Marina Lesina, Magdalena U. Kurkowski, Matthias Treiber, Thomas Wartmann, Sara Regnér, Henrik Thorlacius, Dieter Saur, Gregor Weirich, Akihiko Yoshimura, Walter Halangk, Joseph P. Mizgerd, Roland M. Schmid, Stefan Rose-John, Hana Algül

×

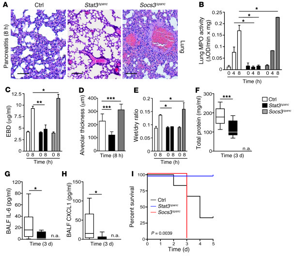
Figure 7

Phosphorylation of STAT3 in the pancreas contributes to systemic complications.

Options: View larger image (or click on image) Download as PowerPoint
Phosphorylation of STAT3 in the pancreas contributes to systemic complic...
(A) Histological sections of lung tissue from control, Stat3Δpanc, and Socs3Δpanc mice revealed marked hemorrhage and alveolar collapse in Socs3Δpanc mice. (B) MPO activity in lung tissue of control, Stat3Δpanc, and Socs3Δpanc mice at the indicated time points during AP (n = 6). (C) Lung permeability, determined by injection of EBD in the right femoral artery and measurement of dye concentration in lung tissue at 0 and 8 hours (n = 4). (D) Interstitial fluid accumulation, determined by capillary-alveolar membrane thickness. Values represent mean ± SD (n = 10). (E) Lung edema, determined indirectly by the increase in pulmonary fluid accumulation (n = 8). Animals were killed at 8 hours, and the left lung was removed in order to determine the wet/dry ratio (n = 8). (F–H) Protein concentration (F), IL-6 (G), and CXCL1 (H) measured in BALF taken from control and experimental animals (n = 4; 1–3 BALF/animal). Note that BALF could not be taken from Socs3Δpanc mice (n.a.), since all mice died due to SAP. (I) p-STAT3Y705 was linked to SAP-induced lethal ALI. Kaplan-Meier curves of control (n = 6), Stat3Δpanc (n = 9), and Socs3Δpanc (n = 5) mice during SAP. Values represent mean ± SD. *P < 0.05, **P < 0.005, ***P < 0.001. Scale bars: 50 μm.

Copyright © 2026 American Society for Clinical Investigation
ISSN: 0021-9738 (print), 1558-8238 (online)

Sign up for email alerts