Go to JCI Insight
  • About
  • Editors
  • Consulting Editors
  • For authors
  • Publication ethics
  • Publication alerts by email
  • Advertising
  • Job board
  • Contact
  • Clinical Research and Public Health
  • Current issue
  • Past issues
  • By specialty
    • COVID-19
    • Cardiology
    • Gastroenterology
    • Immunology
    • Metabolism
    • Nephrology
    • Neuroscience
    • Oncology
    • Pulmonology
    • Vascular biology
    • All ...
  • Videos
    • ASCI Milestone Awards
    • Video Abstracts
    • Conversations with Giants in Medicine
  • Reviews
    • View all reviews ...
    • Neurodegeneration (Mar 2026)
    • Clinical innovation and scientific progress in GLP-1 medicine (Nov 2025)
    • Pancreatic Cancer (Jul 2025)
    • Complement Biology and Therapeutics (May 2025)
    • Evolving insights into MASLD and MASH pathogenesis and treatment (Apr 2025)
    • Microbiome in Health and Disease (Feb 2025)
    • Substance Use Disorders (Oct 2024)
    • View all review series ...
  • Viewpoint
  • Collections
    • In-Press Preview
    • Clinical Research and Public Health
    • Research Letters
    • Letters to the Editor
    • Editorials
    • Commentaries
    • Editor's notes
    • Reviews
    • Viewpoints
    • 100th anniversary
    • Top read articles

  • Current issue
  • Past issues
  • Specialties
  • Reviews
  • Review series
  • ASCI Milestone Awards
  • Video Abstracts
  • Conversations with Giants in Medicine
  • In-Press Preview
  • Clinical Research and Public Health
  • Research Letters
  • Letters to the Editor
  • Editorials
  • Commentaries
  • Editor's notes
  • Reviews
  • Viewpoints
  • 100th anniversary
  • Top read articles
  • About
  • Editors
  • Consulting Editors
  • For authors
  • Publication ethics
  • Publication alerts by email
  • Advertising
  • Job board
  • Contact
CDX2-driven leukemogenesis involves KLF4 repression and deregulated PPARγ signaling
Katrin Faber, Lars Bullinger, Christine Ragu, Angela Garding, Daniel Mertens, Christina Miller, Daniela Martin, Daniel Walcher, Konstanze Döhner, Hartmut Döhner, Rainer Claus, Christoph Plass, Stephen M. Sykes, Steven W. Lane, Claudia Scholl, Stefan Fröhling
Katrin Faber, Lars Bullinger, Christine Ragu, Angela Garding, Daniel Mertens, Christina Miller, Daniela Martin, Daniel Walcher, Konstanze Döhner, Hartmut Döhner, Rainer Claus, Christoph Plass, Stephen M. Sykes, Steven W. Lane, Claudia Scholl, Stefan Fröhling
View: Text | PDF
Research Article Oncology

CDX2-driven leukemogenesis involves KLF4 repression and deregulated PPARγ signaling

  • Text
  • PDF
Abstract

Aberrant expression of the homeodomain transcription factor CDX2 occurs in most cases of acute myeloid leukemia (AML) and promotes leukemogenesis, making CDX2, in principle, an attractive therapeutic target. Conversely, CDX2 acts as a tumor suppressor in colonic epithelium. The effectors mediating the leukemogenic activity of CDX2 and the mechanism underlying its context-dependent properties are poorly characterized, and strategies for interfering with CDX2 function in AML remain elusive. We report data implicating repression of the transcription factor KLF4 as important for the oncogenic activity of CDX2, and demonstrate that CDX2 differentially regulates KLF4 in AML versus colon cancer cells through a mechanism that involves tissue-specific patterns of promoter binding and epigenetic modifications. Furthermore, we identified deregulation of the PPARγ signaling pathway as a feature of CDX2-associated AML and observed that PPARγ agonists derepressed KLF4 and were preferentially toxic to CDX2+ leukemic cells. These data delineate transcriptional programs associated with CDX2 expression in hematopoietic cells, provide insight into the antagonistic duality of CDX2 function in AML versus colon cancer, and suggest reactivation of KLF4 expression, through modulation of PPARγ signaling, as a therapeutic modality in a large proportion of AML patients.

Authors

Katrin Faber, Lars Bullinger, Christine Ragu, Angela Garding, Daniel Mertens, Christina Miller, Daniela Martin, Daniel Walcher, Konstanze Döhner, Hartmut Döhner, Rainer Claus, Christoph Plass, Stephen M. Sykes, Steven W. Lane, Claudia Scholl, Stefan Fröhling

×

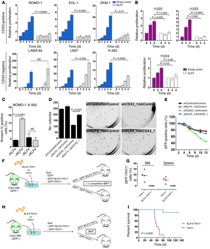
Figure 3

Growth-inhibitory effect of KLF4 in CDX2+ human myeloid leukemia cell lines and murine AML.

Options: View larger image (or click on image) Download as PowerPoint
Growth-inhibitory effect of KLF4 in CDX2+ human myeloid leukemia cell li...
(A) Effects of KLF4 on viability and proliferation of human myeloid leukemia cell lines. (B) Effects of KLF4 on viability and proliferation of early-passage cell lines derived from Cdx2-induced murine leukemias. (C) Apoptosis induction by KLF4 in CDX2+ NOMO-1 cells, but not in CDX2– K-562 cells. (D) Colony formation of AML cells in response to CDX2 and KLF4 knockdown. CDX2+ NOMO-1 cells were stably transduced with combinations of shRNAs and plated in methylcellulose. Knockdown of CDX2 (shCDX2_1/shControl) reduced the number of colonies. Colony formation was partially rescued by concomitant knockdown of KLF4 (shKLF4_1/shCDX2_1). Representative photomicrographs of methylcellulose cultures are shown. Original magnification, ×4.7. (E) CDX2+ NOMO-1 cells stably transduced with an shRNA targeting KLF4 or a nontargeting control shRNA were transduced with a lentiviral vector coexpressing GFP with an shRNA targeting CDX2 or a nontargeting control shRNA. The GFP+ fraction was measured by flow cytometry at the indicated time points. Knockdown of CDX2 alone (shCDX2_1/shControl) depleted GFP+ cells over time. The proportion of GFP+ cells was rescued by concomitant knockdown of KLF4 (shKLF4_1/shCDX2_1). (F) Competitive BMT experiments (n = 4 per group). (G) Proportion of GFP+THY1+ cells in the BM and spleen of mice in F. (H) Noncompetitive BMT experiments (n = 10 per group). (I) Survival of mice in H.

Copyright © 2026 American Society for Clinical Investigation
ISSN: 0021-9738 (print), 1558-8238 (online)

Sign up for email alerts