Go to JCI Insight
  • About
  • Editors
  • Consulting Editors
  • For authors
  • Publication ethics
  • Publication alerts by email
  • Advertising
  • Job board
  • Contact
  • Clinical Research and Public Health
  • Current issue
  • Past issues
  • By specialty
    • COVID-19
    • Cardiology
    • Gastroenterology
    • Immunology
    • Metabolism
    • Nephrology
    • Neuroscience
    • Oncology
    • Pulmonology
    • Vascular biology
    • All ...
  • Videos
    • ASCI Milestone Awards
    • Video Abstracts
    • Conversations with Giants in Medicine
  • Reviews
    • View all reviews ...
    • Clinical innovation and scientific progress in GLP-1 medicine (Nov 2025)
    • Pancreatic Cancer (Jul 2025)
    • Complement Biology and Therapeutics (May 2025)
    • Evolving insights into MASLD and MASH pathogenesis and treatment (Apr 2025)
    • Microbiome in Health and Disease (Feb 2025)
    • Substance Use Disorders (Oct 2024)
    • Clonal Hematopoiesis (Oct 2024)
    • View all review series ...
  • Viewpoint
  • Collections
    • In-Press Preview
    • Clinical Research and Public Health
    • Research Letters
    • Letters to the Editor
    • Editorials
    • Commentaries
    • Editor's notes
    • Reviews
    • Viewpoints
    • 100th anniversary
    • Top read articles

  • Current issue
  • Past issues
  • Specialties
  • Reviews
  • Review series
  • ASCI Milestone Awards
  • Video Abstracts
  • Conversations with Giants in Medicine
  • In-Press Preview
  • Clinical Research and Public Health
  • Research Letters
  • Letters to the Editor
  • Editorials
  • Commentaries
  • Editor's notes
  • Reviews
  • Viewpoints
  • 100th anniversary
  • Top read articles
  • About
  • Editors
  • Consulting Editors
  • For authors
  • Publication ethics
  • Publication alerts by email
  • Advertising
  • Job board
  • Contact
Functional polycystin-1 dosage governs autosomal dominant polycystic kidney disease severity
Katharina Hopp, Christopher J. Ward, Cynthia J. Hommerding, Samih H. Nasr, Han-Fang Tuan, Vladimir G. Gainullin, Sandro Rossetti, Vicente E. Torres, Peter C. Harris
Katharina Hopp, Christopher J. Ward, Cynthia J. Hommerding, Samih H. Nasr, Han-Fang Tuan, Vladimir G. Gainullin, Sandro Rossetti, Vicente E. Torres, Peter C. Harris
View: Text | PDF
Research Article

Functional polycystin-1 dosage governs autosomal dominant polycystic kidney disease severity

  • Text
  • PDF
Abstract

Autosomal dominant polycystic kidney disease (ADPKD) is caused by mutations to PKD1 or PKD2, triggering progressive cystogenesis and typically leading to end-stage renal disease in midlife. The phenotypic spectrum, however, ranges from in utero onset to adequate renal function at old age. Recent patient data suggest that the disease is dosage dependent, where incompletely penetrant alleles influence disease severity. Here, we have developed a knockin mouse model matching a likely disease variant, PKD1 p.R3277C (RC), and have proved that its functionally hypomorphic nature modifies the ADPKD phenotype. While Pkd1+/null mice are normal, Pkd1RC/null mice have rapidly progressive disease, and Pkd1RC/RC animals develop gradual cystogenesis. These models effectively mimic the pathophysiological features of in utero–onset and typical ADPKD, respectively, correlating the level of functional Pkd1 product with disease severity, highlighting the dosage dependence of cystogenesis. Additionally, molecular analyses identified p.R3277C as a temperature-sensitive folding/trafficking mutant, and length defects in collecting duct primary cilia, the organelle central to PKD pathogenesis, were clearly detected for the first time to our knowledge in PKD1. Altogether, this study highlights the role that in trans variants at the disease locus can play in phenotypic modification of dominant diseases and provides a truly orthologous PKD1 model, optimal for therapeutic testing.

Authors

Katharina Hopp, Christopher J. Ward, Cynthia J. Hommerding, Samih H. Nasr, Han-Fang Tuan, Vladimir G. Gainullin, Sandro Rossetti, Vicente E. Torres, Peter C. Harris

×

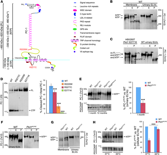
Figure 9

Pkd1 p.R3277C is a temperature-sensitive folding/maturation mutant.

Options: View larger image (or click on image) Download as PowerPoint

Pkd1 p.R3277C is a temperature-sensitive folding/maturation mutant.
 
(...
(A) The PC-1 protein (full-length [FL]) is cleaved into NTPs and CTPs (estimated sizes of glycosylated PC-1 are indicated in parentheses) (82–84). The positions of the incompletely penetrant variants (p.R3277C, p.R2220W) and the cleavage mutant p.E2771K are shown (29, 59, 83). NTP*, EndoH-sensitive, immature; NTP**, EndoH-resistant, mature. (B) WB of PC-1 showing the 2 glycoforms in kidney membranes and only the mature form in urinary ELVs. (C) WB of the exogenously expressed cleavage mutant Pkd1 p.E2771K (ex) and WT urinary ELVs (83). The endogenous (end) PC-1 protein is also seen at a low level. The endogenous, mature, cleaved PC-1 (NTP**) runs at a size similar to the ex.FL PC-1 p.E2771K (immature form). (D) WB and cleavage quantification (n = 6 transfections) of exogenously expressed WT and mutant forms of PC-1 shown in A. (E) WB and quantification of PC-1 levels in WT and Pkd1RC/RC urinary ELVs at 1 and 12 months (n = 4 urine collections of 6 animals/group). ELVs from Pkd2WS25/null mice show PC-1 levels in Pkd2 cystic kidneys (57). (F) EndoH assay of urinary Pkd1RC/RC ELVs (analyzed on separate gels as indicated by the white line). (G) WB of Pkd1RC/RC kidney membrane preparation and urinary ELVs compared with WT. (H) WB and quantification (n = 3 experiments) of PC-1 in cell media–isolated ELVs from primary CD cells isolated from WT and Pkd1RC/RC P30 kidneys at 37°C and 33°C. PDCD6IP is an ELV expressed control protein (21). E, EndoH; P, PNGaseF. Statistical values were obtained by the Student’s t test (***P < 0.001); error bars indicate ± SD.

Copyright © 2026 American Society for Clinical Investigation
ISSN: 0021-9738 (print), 1558-8238 (online)

Sign up for email alerts