Go to JCI Insight
  • About
  • Editors
  • Consulting Editors
  • For authors
  • Publication ethics
  • Publication alerts by email
  • Advertising
  • Job board
  • Contact
  • Clinical Research and Public Health
  • Current issue
  • Past issues
  • By specialty
    • COVID-19
    • Cardiology
    • Gastroenterology
    • Immunology
    • Metabolism
    • Nephrology
    • Neuroscience
    • Oncology
    • Pulmonology
    • Vascular biology
    • All ...
  • Videos
    • ASCI Milestone Awards
    • Video Abstracts
    • Conversations with Giants in Medicine
  • Reviews
    • View all reviews ...
    • Clinical innovation and scientific progress in GLP-1 medicine (Nov 2025)
    • Pancreatic Cancer (Jul 2025)
    • Complement Biology and Therapeutics (May 2025)
    • Evolving insights into MASLD and MASH pathogenesis and treatment (Apr 2025)
    • Microbiome in Health and Disease (Feb 2025)
    • Substance Use Disorders (Oct 2024)
    • Clonal Hematopoiesis (Oct 2024)
    • View all review series ...
  • Viewpoint
  • Collections
    • In-Press Preview
    • Clinical Research and Public Health
    • Research Letters
    • Letters to the Editor
    • Editorials
    • Commentaries
    • Editor's notes
    • Reviews
    • Viewpoints
    • 100th anniversary
    • Top read articles

  • Current issue
  • Past issues
  • Specialties
  • Reviews
  • Review series
  • ASCI Milestone Awards
  • Video Abstracts
  • Conversations with Giants in Medicine
  • In-Press Preview
  • Clinical Research and Public Health
  • Research Letters
  • Letters to the Editor
  • Editorials
  • Commentaries
  • Editor's notes
  • Reviews
  • Viewpoints
  • 100th anniversary
  • Top read articles
  • About
  • Editors
  • Consulting Editors
  • For authors
  • Publication ethics
  • Publication alerts by email
  • Advertising
  • Job board
  • Contact
Functional polycystin-1 dosage governs autosomal dominant polycystic kidney disease severity
Katharina Hopp, Christopher J. Ward, Cynthia J. Hommerding, Samih H. Nasr, Han-Fang Tuan, Vladimir G. Gainullin, Sandro Rossetti, Vicente E. Torres, Peter C. Harris
Katharina Hopp, Christopher J. Ward, Cynthia J. Hommerding, Samih H. Nasr, Han-Fang Tuan, Vladimir G. Gainullin, Sandro Rossetti, Vicente E. Torres, Peter C. Harris
View: Text | PDF
Research Article

Functional polycystin-1 dosage governs autosomal dominant polycystic kidney disease severity

  • Text
  • PDF
Abstract

Autosomal dominant polycystic kidney disease (ADPKD) is caused by mutations to PKD1 or PKD2, triggering progressive cystogenesis and typically leading to end-stage renal disease in midlife. The phenotypic spectrum, however, ranges from in utero onset to adequate renal function at old age. Recent patient data suggest that the disease is dosage dependent, where incompletely penetrant alleles influence disease severity. Here, we have developed a knockin mouse model matching a likely disease variant, PKD1 p.R3277C (RC), and have proved that its functionally hypomorphic nature modifies the ADPKD phenotype. While Pkd1+/null mice are normal, Pkd1RC/null mice have rapidly progressive disease, and Pkd1RC/RC animals develop gradual cystogenesis. These models effectively mimic the pathophysiological features of in utero–onset and typical ADPKD, respectively, correlating the level of functional Pkd1 product with disease severity, highlighting the dosage dependence of cystogenesis. Additionally, molecular analyses identified p.R3277C as a temperature-sensitive folding/trafficking mutant, and length defects in collecting duct primary cilia, the organelle central to PKD pathogenesis, were clearly detected for the first time to our knowledge in PKD1. Altogether, this study highlights the role that in trans variants at the disease locus can play in phenotypic modification of dominant diseases and provides a truly orthologous PKD1 model, optimal for therapeutic testing.

Authors

Katharina Hopp, Christopher J. Ward, Cynthia J. Hommerding, Samih H. Nasr, Han-Fang Tuan, Vladimir G. Gainullin, Sandro Rossetti, Vicente E. Torres, Peter C. Harris

×

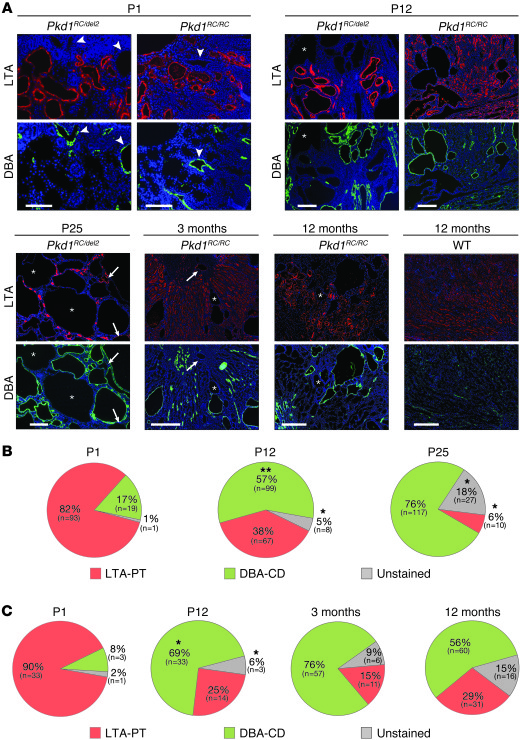
Figure 6

Pkd1 p.R3277C mice show a switch in tubular cyst origin corresponding to age.

Options: View larger image (or click on image) Download as PowerPoint

Pkd1 p.R3277C mice show a switch in tubular cyst origin corresponding t...
(A) IF lectin labeling of PT (LTA) and CD (DBA). During early kidney development (P1), cysts originated mainly from PT in Pkd1RC/del2 and Pkd1RC/RC animals, with only rare CD cysts (arrowheads). Later in development (P12), a switch to more CD cysts occurred that became more prominent after kidney development (P25, Pkd1RC/del2; 3 months, Pkd1RC/RC), with only a few remaining PT cysts (arrows). With disease progression, an increasing number of cysts seemed to dedifferentiate. Asterisks indicate a lack of labeling with tubule markers. Scale bars: 100 μm (P1); 200 μm (P12); 300 μm (P25); 500 μm (3 months and 12 months). (B) Quantification of cyst origin at P1, P12, and P25 for Pkd1RC/del2 animals and (C) P1, P12, 3 months, and 12 months for Pkd1RC/RC animals (n = 3; Table 1). Significance is based on cyst number. Statistical values were obtained by the Student’s t test (*P < 0.05, **P < 0.01). Data are not shown for distal tubule (PNA) and loop of Henle (THP), as they accounted for <1% of the total cyst number.

Copyright © 2026 American Society for Clinical Investigation
ISSN: 0021-9738 (print), 1558-8238 (online)

Sign up for email alerts