Go to JCI Insight
  • About
  • Editors
  • Consulting Editors
  • For authors
  • Publication ethics
  • Publication alerts by email
  • Advertising
  • Job board
  • Contact
  • Clinical Research and Public Health
  • Current issue
  • Past issues
  • By specialty
    • COVID-19
    • Cardiology
    • Gastroenterology
    • Immunology
    • Metabolism
    • Nephrology
    • Neuroscience
    • Oncology
    • Pulmonology
    • Vascular biology
    • All ...
  • Videos
    • Conversations with Giants in Medicine
    • Video Abstracts
  • Reviews
    • View all reviews ...
    • Clinical innovation and scientific progress in GLP-1 medicine (Nov 2025)
    • Pancreatic Cancer (Jul 2025)
    • Complement Biology and Therapeutics (May 2025)
    • Evolving insights into MASLD and MASH pathogenesis and treatment (Apr 2025)
    • Microbiome in Health and Disease (Feb 2025)
    • Substance Use Disorders (Oct 2024)
    • Clonal Hematopoiesis (Oct 2024)
    • View all review series ...
  • Viewpoint
  • Collections
    • In-Press Preview
    • Clinical Research and Public Health
    • Research Letters
    • Letters to the Editor
    • Editorials
    • Commentaries
    • Editor's notes
    • Reviews
    • Viewpoints
    • 100th anniversary
    • Top read articles

  • Current issue
  • Past issues
  • Specialties
  • Reviews
  • Review series
  • Conversations with Giants in Medicine
  • Video Abstracts
  • In-Press Preview
  • Clinical Research and Public Health
  • Research Letters
  • Letters to the Editor
  • Editorials
  • Commentaries
  • Editor's notes
  • Reviews
  • Viewpoints
  • 100th anniversary
  • Top read articles
  • About
  • Editors
  • Consulting Editors
  • For authors
  • Publication ethics
  • Publication alerts by email
  • Advertising
  • Job board
  • Contact
Mouse fukutin deletion impairs dystroglycan processing and recapitulates muscular dystrophy
Aaron M. Beedle, Amy J. Turner, Yoshiaki Saito, John D. Lueck, Steven J. Foltz, Marisa J. Fortunato, Patricia M. Nienaber, Kevin P. Campbell
Aaron M. Beedle, Amy J. Turner, Yoshiaki Saito, John D. Lueck, Steven J. Foltz, Marisa J. Fortunato, Patricia M. Nienaber, Kevin P. Campbell
View: Text | PDF
Research Article

Mouse fukutin deletion impairs dystroglycan processing and recapitulates muscular dystrophy

  • Text
  • PDF
Abstract

Dystroglycan is a transmembrane glycoprotein that links the extracellular basement membrane to cytoplasmic dystrophin. Disruption of the extensive carbohydrate structure normally present on α-dystroglycan causes an array of congenital and limb girdle muscular dystrophies known as dystroglycanopathies. The essential role of dystroglycan in development has hampered elucidation of the mechanisms underlying dystroglycanopathies. Here, we developed a dystroglycanopathy mouse model using inducible or muscle-specific promoters to conditionally disrupt fukutin (Fktn), a gene required for dystroglycan processing. In conditional Fktn-KO mice, we observed a near absence of functionally glycosylated dystroglycan within 18 days of gene deletion. Twenty-week-old KO mice showed clear dystrophic histopathology and a defect in glycosylation near the dystroglycan O-mannose phosphate, whether onset of Fktn excision driven by muscle-specific promoters occurred at E8 or E17. However, the earlier gene deletion resulted in more severe phenotypes, with a faster onset of damage and weakness, reduced weight and viability, and regenerating fibers of smaller size. The dependence of phenotype severity on the developmental timing of muscle Fktn deletion supports a role for dystroglycan in muscle development or differentiation. Moreover, given that this conditional Fktn-KO mouse allows the generation of tissue- and timing-specific defects in dystroglycan glycosylation, avoids embryonic lethality, and produces a phenotype resembling patient pathology, it is a promising new model for the study of secondary dystroglycanopathy.

Authors

Aaron M. Beedle, Amy J. Turner, Yoshiaki Saito, John D. Lueck, Steven J. Foltz, Marisa J. Fortunato, Patricia M. Nienaber, Kevin P. Campbell

×

Figure 1

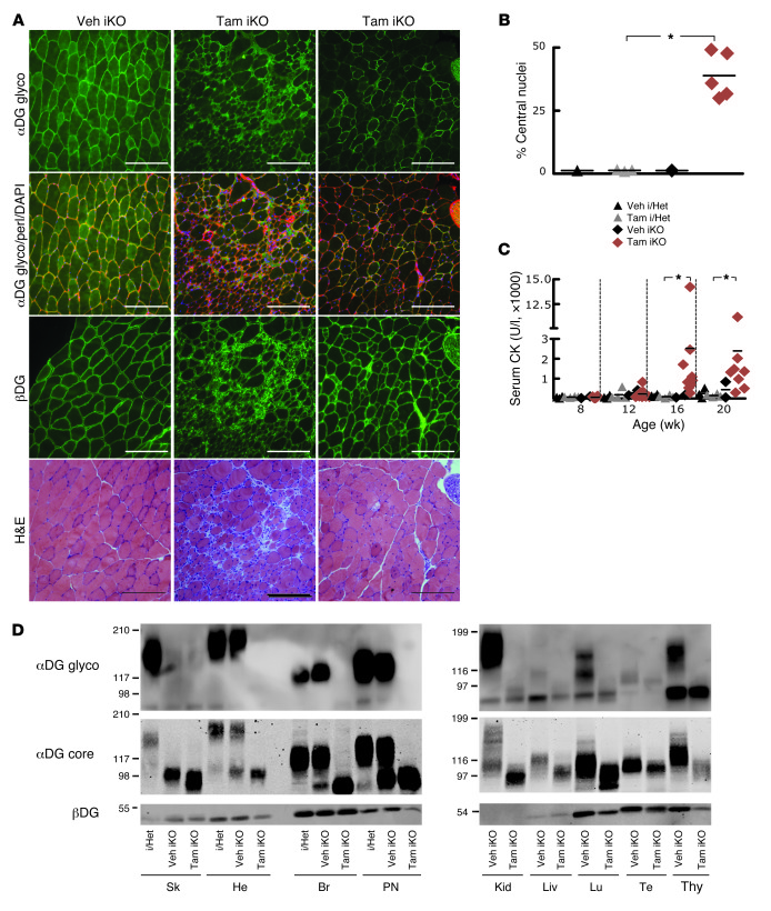
Inducible, whole-animal Fktn deletion causes dystrophic features with disruption of αDG glycosylation.

Options: View larger image (or click on image) Download as PowerPoint
Inducible, whole-animal Fktn deletion causes dystrophic features with di...
(A) Representative iliopsoas images from a control TamCre-Esr1/Fktnfl/– mouse (Veh iKO) and 2 treated TamCre-Esr1/Fktnfl/– mice (Tam iKO) at 20 weeks (Tam dosed at 6 weeks of age). Dystrophic pathology is evident in Tam iKO muscle with H&E staining. αDG glycosylation (αDG glyco) is abnormal in KO mice, while βDG is unchanged. ECM protein perlecan (perl) and nuclear (DAPI) counterstains are shown; original magnification, ×20; scale bars: 100 μm. (B) The percentage of centrally nucleated fibers is plotted for individual mice. i/Het, heterozygous or inducible heterozygous. *P = 0.036, Tam i/Het versus Tam iKO; Mann-Whitney test. (C) Serum CK activity is plotted for individual mice at various ages. *P ≤ 0.05; Dunn’s test. (D) DG expression and glycosylation in various tissues. αDG glyco detection by IIH6 is disrupted in all Tam iKO tissues tested, and core αDG protein (αDG core) is reduced in mass. An intermediate phenotype was observed in some Veh iKO mice, indicating exposure to Tam from treated littermates. βDG blots demonstrate different DG expression levels across tissues and confirm the presence of DG in Fktn-deficient mice. Sk, skeletal muscle; He, heart; Br, brain; PN, peripheral nerve; Kid, kidney; Liv, liver; Lu, lung; Te, testes; Thy, thymus.

Copyright © 2026 American Society for Clinical Investigation
ISSN: 0021-9738 (print), 1558-8238 (online)

Sign up for email alerts