Go to JCI Insight
  • About
  • Editors
  • Consulting Editors
  • For authors
  • Publication ethics
  • Publication alerts by email
  • Advertising
  • Job board
  • Contact
  • Clinical Research and Public Health
  • Current issue
  • Past issues
  • By specialty
    • COVID-19
    • Cardiology
    • Gastroenterology
    • Immunology
    • Metabolism
    • Nephrology
    • Neuroscience
    • Oncology
    • Pulmonology
    • Vascular biology
    • All ...
  • Videos
    • ASCI Milestone Awards
    • Video Abstracts
    • Conversations with Giants in Medicine
  • Reviews
    • View all reviews ...
    • Clinical innovation and scientific progress in GLP-1 medicine (Nov 2025)
    • Pancreatic Cancer (Jul 2025)
    • Complement Biology and Therapeutics (May 2025)
    • Evolving insights into MASLD and MASH pathogenesis and treatment (Apr 2025)
    • Microbiome in Health and Disease (Feb 2025)
    • Substance Use Disorders (Oct 2024)
    • Clonal Hematopoiesis (Oct 2024)
    • View all review series ...
  • Viewpoint
  • Collections
    • In-Press Preview
    • Clinical Research and Public Health
    • Research Letters
    • Letters to the Editor
    • Editorials
    • Commentaries
    • Editor's notes
    • Reviews
    • Viewpoints
    • 100th anniversary
    • Top read articles

  • Current issue
  • Past issues
  • Specialties
  • Reviews
  • Review series
  • ASCI Milestone Awards
  • Video Abstracts
  • Conversations with Giants in Medicine
  • In-Press Preview
  • Clinical Research and Public Health
  • Research Letters
  • Letters to the Editor
  • Editorials
  • Commentaries
  • Editor's notes
  • Reviews
  • Viewpoints
  • 100th anniversary
  • Top read articles
  • About
  • Editors
  • Consulting Editors
  • For authors
  • Publication ethics
  • Publication alerts by email
  • Advertising
  • Job board
  • Contact
mTORC1 is essential for leukemia propagation but not stem cell self-renewal
Takayuki Hoshii, Yuko Tadokoro, Kazuhito Naka, Takako Ooshio, Teruyuki Muraguchi, Naoyuki Sugiyama, Tomoyoshi Soga, Kimi Araki, Ken-ichi Yamamura, Atsushi Hirao
Takayuki Hoshii, Yuko Tadokoro, Kazuhito Naka, Takako Ooshio, Teruyuki Muraguchi, Naoyuki Sugiyama, Tomoyoshi Soga, Kimi Araki, Ken-ichi Yamamura, Atsushi Hirao
View: Text | PDF
Research Article

mTORC1 is essential for leukemia propagation but not stem cell self-renewal

  • Text
  • PDF
Abstract

Although dysregulation of mTOR complex 1 (mTORC1) promotes leukemogenesis, how mTORC1 affects established leukemia is unclear. We investigated the role of mTORC1 in mouse hematopoiesis using a mouse model of conditional deletion of Raptor, an essential component of mTORC1. Raptor deficiency impaired granulocyte and B cell development but did not alter survival or proliferation of hematopoietic progenitor cells. In a mouse model of acute myeloid leukemia (AML), Raptor deficiency significantly suppressed leukemia progression by causing apoptosis of differentiated, but not undifferentiated, leukemia cells. mTORC1 did not control cell cycle or cell growth in undifferentiated AML cells in vivo. Transplantation of Raptor-deficient undifferentiated AML cells in a limiting dilution revealed that mTORC1 is essential for leukemia initiation. Strikingly, a subset of AML cells with undifferentiated phenotypes survived long-term in the absence of mTORC1 activity. We further demonstrated that the reactivation of mTORC1 in those cells restored their leukemia-initiating capacity. Thus, AML cells lacking mTORC1 activity can self-renew as AML stem cells. Our findings provide mechanistic insight into how residual tumor cells circumvent anticancer therapies and drive tumor recurrence.

Authors

Takayuki Hoshii, Yuko Tadokoro, Kazuhito Naka, Takako Ooshio, Teruyuki Muraguchi, Naoyuki Sugiyama, Tomoyoshi Soga, Kimi Araki, Ken-ichi Yamamura, Atsushi Hirao

×

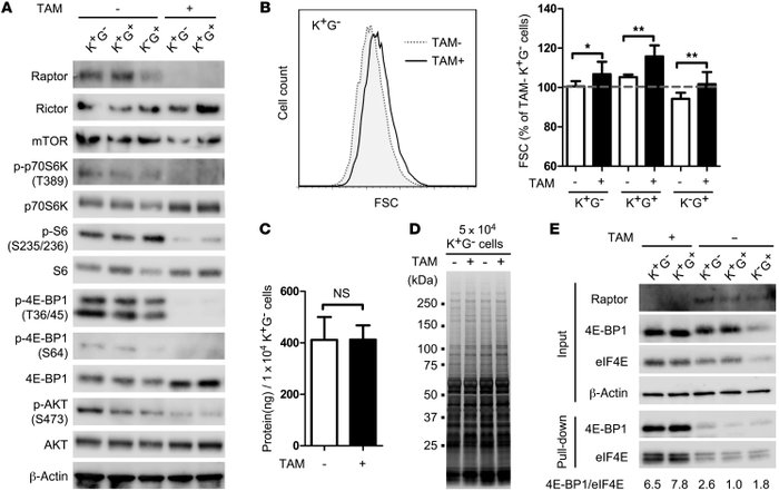
Figure 6

4E-BP1–independent cell growth of Raptor-deficient AML cells.

Options: View larger image (or click on image) Download as PowerPoint
4E-BP1–independent cell growth of Raptor-deficient AML cells.
 
(A) Phos...
(A) Phosphorylation of mTOR signaling pathway proteins. Lysates were prepared from the indicated AML cell subpopulations and immunoblotted to detect the indicated proteins. (B) Flow cytometric analysis of cell size. Left: Representative histogram shows forward scatter (FSC) of K+G– AML cells from the mice in A. Right: Quantification. All FSC values were normalized to the mean value (dotted line) obtained for K+G– AML cells from control AML mice in 10 independent experiments. Data shown are mean normalized FSC values ± SD (n = 10). (C and D) Amount of protein in K+G– AML cells. Lysates were prepared from K+G– AML cells 14 days post-TAM. Proteins were quantified with a BCA protein assay (C), and SDS-PAGE was performed, followed by silver staining, to visualize protein levels (D). Data in C are the mean ± SD of the amount of protein (ng) in 1 × 104 K+G– AML cells (n = 8). (E) 7-methyl GTP pull-down assay. Lysates were prepared from the indicated AML cell subpopulations, incubated with 7-methyl GTP-Sepharose beads, washed, and immunoblotted to detect the indicated proteins. Numbers below the panel are the ratios of the intensity of the 4E-BP1 and eIF4E protein band signals. *P < 0.05, **P < 0.01 (Student’s t test).

Copyright © 2026 American Society for Clinical Investigation
ISSN: 0021-9738 (print), 1558-8238 (online)

Sign up for email alerts