Go to JCI Insight
  • About
  • Editors
  • Consulting Editors
  • For authors
  • Publication ethics
  • Publication alerts by email
  • Advertising
  • Job board
  • Contact
  • Clinical Research and Public Health
  • Current issue
  • Past issues
  • By specialty
    • COVID-19
    • Cardiology
    • Gastroenterology
    • Immunology
    • Metabolism
    • Nephrology
    • Neuroscience
    • Oncology
    • Pulmonology
    • Vascular biology
    • All ...
  • Videos
    • ASCI Milestone Awards
    • Video Abstracts
    • Conversations with Giants in Medicine
  • Reviews
    • View all reviews ...
    • Clinical innovation and scientific progress in GLP-1 medicine (Nov 2025)
    • Pancreatic Cancer (Jul 2025)
    • Complement Biology and Therapeutics (May 2025)
    • Evolving insights into MASLD and MASH pathogenesis and treatment (Apr 2025)
    • Microbiome in Health and Disease (Feb 2025)
    • Substance Use Disorders (Oct 2024)
    • Clonal Hematopoiesis (Oct 2024)
    • View all review series ...
  • Viewpoint
  • Collections
    • In-Press Preview
    • Clinical Research and Public Health
    • Research Letters
    • Letters to the Editor
    • Editorials
    • Commentaries
    • Editor's notes
    • Reviews
    • Viewpoints
    • 100th anniversary
    • Top read articles

  • Current issue
  • Past issues
  • Specialties
  • Reviews
  • Review series
  • ASCI Milestone Awards
  • Video Abstracts
  • Conversations with Giants in Medicine
  • In-Press Preview
  • Clinical Research and Public Health
  • Research Letters
  • Letters to the Editor
  • Editorials
  • Commentaries
  • Editor's notes
  • Reviews
  • Viewpoints
  • 100th anniversary
  • Top read articles
  • About
  • Editors
  • Consulting Editors
  • For authors
  • Publication ethics
  • Publication alerts by email
  • Advertising
  • Job board
  • Contact
Intra-graft expression of genes involved in iron homeostasis predicts the development of operational tolerance in human liver transplantation
Felix Bohne, Marc Martínez-Llordella, Juan-José Lozano, Rosa Miquel, Carlos Benítez, María-Carlota Londoño, Tommaso-María Manzia, Roberta Angelico, Dorine W. Swinkels, Harold Tjalsma, Marta López, Juan G. Abraldes, Eliano Bonaccorsi-Riani, Elmar Jaeckel, Richard Taubert, Jacques Pirenne, Antoni Rimola, Giuseppe Tisone, Alberto Sánchez-Fueyo
Felix Bohne, Marc Martínez-Llordella, Juan-José Lozano, Rosa Miquel, Carlos Benítez, María-Carlota Londoño, Tommaso-María Manzia, Roberta Angelico, Dorine W. Swinkels, Harold Tjalsma, Marta López, Juan G. Abraldes, Eliano Bonaccorsi-Riani, Elmar Jaeckel, Richard Taubert, Jacques Pirenne, Antoni Rimola, Giuseppe Tisone, Alberto Sánchez-Fueyo
View: Text | PDF
Research Article

Intra-graft expression of genes involved in iron homeostasis predicts the development of operational tolerance in human liver transplantation

  • Text
  • PDF
Abstract

Following organ transplantation, lifelong immunosuppressive therapy is required to prevent the host immune system from destroying the allograft. This can cause severe side effects and increased recipient morbidity and mortality. Complete cessation of immunosuppressive drugs has been successfully accomplished in selected transplant recipients, providing proof of principle that operational allograft tolerance is attainable in clinical transplantation. The intra-graft molecular pathways associated with successful drug withdrawal, however, are not well defined. In this study, we analyzed sequential blood and liver tissue samples collected from liver transplant recipients enrolled in a prospective multicenter immunosuppressive drug withdrawal clinical trial. Before initiation of drug withdrawal, operationally tolerant and non-tolerant recipients differed in the intra-graft expression of genes involved in the regulation of iron homeostasis. Furthermore, as compared with non-tolerant recipients, operationally tolerant patients exhibited higher serum levels of hepcidin and ferritin and increased hepatocyte iron deposition. Finally, liver tissue gene expression measurements accurately predicted the outcome of immunosuppressive withdrawal in an independent set of patients. These results point to a critical role for iron metabolism in the regulation of intra-graft alloimmune responses in humans and provide a set of biomarkers to conduct drug-weaning trials in liver transplantation.

Authors

Felix Bohne, Marc Martínez-Llordella, Juan-José Lozano, Rosa Miquel, Carlos Benítez, María-Carlota Londoño, Tommaso-María Manzia, Roberta Angelico, Dorine W. Swinkels, Harold Tjalsma, Marta López, Juan G. Abraldes, Eliano Bonaccorsi-Riani, Elmar Jaeckel, Richard Taubert, Jacques Pirenne, Antoni Rimola, Giuseppe Tisone, Alberto Sánchez-Fueyo

×

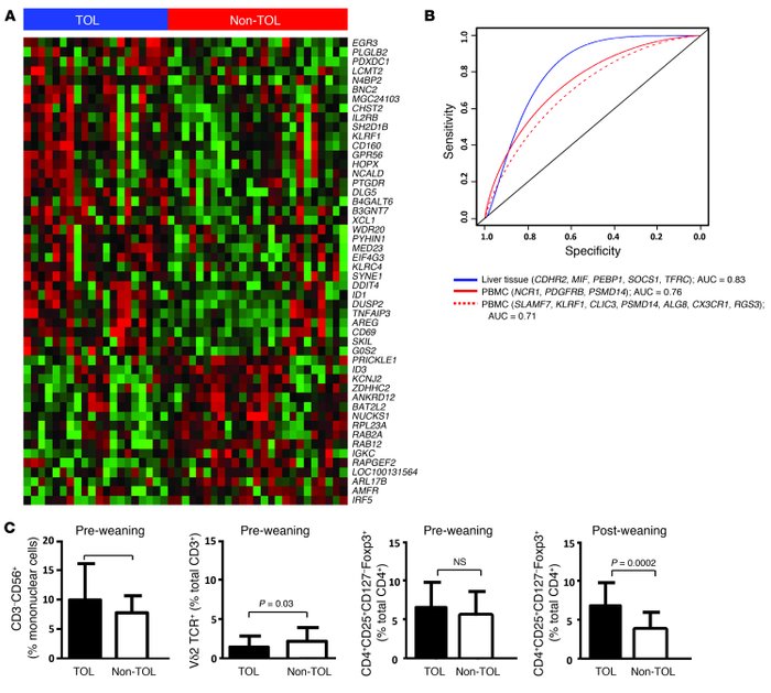
Figure 5

Before the initiation of immunosuppressive drug withdrawal, TOL and Non-TOL recipients differ in cellular and transcriptional peripheral blood markers.

Options: View larger image (or click on image) Download as PowerPoint
Before the initiation of immunosuppressive drug withdrawal, TOL and Non-...
(A) Heatmap displaying the 50 genes with the most significantly different expression when comparing PBMC samples collected from TOL and Non-TOL recipients (rows represent genes, and columns represent samples; the intensity of each color denotes the standardized ratio between each value and the average expression of each gene across all samples; red pixels correspond to an increased abundance of the transcript in the indicated samples, whereas green pixels indicated decreased transcript levels). (B) Overall diagnostic performance of liver tissue and PBMC-derived transcriptional signatures measured at patient enrollment in the prediction of successful drug withdrawal. (C) Differences between TOL and Non-TOL recipients in the proportion of PBMC subsets at enrollment and at the end of the study.

Copyright © 2026 American Society for Clinical Investigation
ISSN: 0021-9738 (print), 1558-8238 (online)

Sign up for email alerts