Go to JCI Insight
  • About
  • Editors
  • Consulting Editors
  • For authors
  • Publication ethics
  • Publication alerts by email
  • Advertising
  • Job board
  • Contact
  • Clinical Research and Public Health
  • Current issue
  • Past issues
  • By specialty
    • COVID-19
    • Cardiology
    • Gastroenterology
    • Immunology
    • Metabolism
    • Nephrology
    • Neuroscience
    • Oncology
    • Pulmonology
    • Vascular biology
    • All ...
  • Videos
    • ASCI Milestone Awards
    • Video Abstracts
    • Conversations with Giants in Medicine
  • Reviews
    • View all reviews ...
    • Clinical innovation and scientific progress in GLP-1 medicine (Nov 2025)
    • Pancreatic Cancer (Jul 2025)
    • Complement Biology and Therapeutics (May 2025)
    • Evolving insights into MASLD and MASH pathogenesis and treatment (Apr 2025)
    • Microbiome in Health and Disease (Feb 2025)
    • Substance Use Disorders (Oct 2024)
    • Clonal Hematopoiesis (Oct 2024)
    • View all review series ...
  • Viewpoint
  • Collections
    • In-Press Preview
    • Clinical Research and Public Health
    • Research Letters
    • Letters to the Editor
    • Editorials
    • Commentaries
    • Editor's notes
    • Reviews
    • Viewpoints
    • 100th anniversary
    • Top read articles

  • Current issue
  • Past issues
  • Specialties
  • Reviews
  • Review series
  • ASCI Milestone Awards
  • Video Abstracts
  • Conversations with Giants in Medicine
  • In-Press Preview
  • Clinical Research and Public Health
  • Research Letters
  • Letters to the Editor
  • Editorials
  • Commentaries
  • Editor's notes
  • Reviews
  • Viewpoints
  • 100th anniversary
  • Top read articles
  • About
  • Editors
  • Consulting Editors
  • For authors
  • Publication ethics
  • Publication alerts by email
  • Advertising
  • Job board
  • Contact
Desmoglein 3–specific CD4+ T cells induce pemphigus vulgaris and interface dermatitis in mice
Hayato Takahashi, Michiyoshi Kouno, Keisuke Nagao, Naoko Wada, Tsuyoshi Hata, Shuhei Nishimoto, Yoichiro Iwakura, Akihiko Yoshimura, Taketo Yamada, Masataka Kuwana, Hideki Fujii, Shigeo Koyasu, Masayuki Amagai
Hayato Takahashi, Michiyoshi Kouno, Keisuke Nagao, Naoko Wada, Tsuyoshi Hata, Shuhei Nishimoto, Yoichiro Iwakura, Akihiko Yoshimura, Taketo Yamada, Masataka Kuwana, Hideki Fujii, Shigeo Koyasu, Masayuki Amagai
View: Text | PDF
Research Article Dermatology

Desmoglein 3–specific CD4+ T cells induce pemphigus vulgaris and interface dermatitis in mice

  • Text
  • PDF
Abstract

Pemphigus vulgaris (PV) is a severe autoimmune disease involving blistering of the skin and mucous membranes. It is caused by autoantibodies against desmoglein 3 (Dsg3), an adhesion molecule critical for maintaining epithelial integrity in the skin, oral mucosa, and esophagus. Knowing the antigen targeted by the autoantibodies renders PV a valuable model of autoimmunity. Recently, a role for Dsg3-specific CD4+ T helper cells in autoantibody production was demonstrated in a mouse model of PV, but whether these cells exert cytotoxicity in the tissues is unclear. Here, we analyzed 3 Dsg3-specific TCRs using transgenic mice and retrovirus induction. Dsg3-specific transgenic (Dsg3H1) T cells underwent deletion in the presence of Dsg3 in vivo. Dsg3H1 T cells that developed in the absence of Dsg3 elicited a severe pemphigus-like phenotype when cotransferred into immunodeficient mice with B cells from Dsg3–/– mice. Strikingly, in addition to humoral responses, T cell infiltration of Dsg3-expressing tissues led to interface dermatitis, a distinct form of T cell–mediated autoimmunity that causes keratinocyte apoptosis and is seen in various inflammatory/autoimmune skin diseases, including paraneoplastic pemphigus. The use of retrovirally generated Dsg3-specific T cells revealed that interface dermatitis occurred in an IFN-γ– and TCR avidity–dependent manner. This model of autoimmunity demonstrates that T cells specific for a physiological skin-associated autoantigen are capable of inducing interface dermatitis and should provide a valuable tool for further exploring the immunopathophysiology of T cell–mediated skin diseases.

Authors

Hayato Takahashi, Michiyoshi Kouno, Keisuke Nagao, Naoko Wada, Tsuyoshi Hata, Shuhei Nishimoto, Yoichiro Iwakura, Akihiko Yoshimura, Taketo Yamada, Masataka Kuwana, Hideki Fujii, Shigeo Koyasu, Masayuki Amagai

×

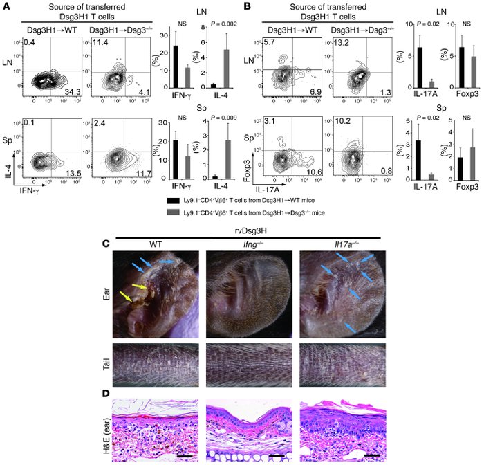
Figure 6

Dsg3-specific T cells induce interface dermatitis in an IFN-γ–dependent manner.

Options: View larger image (or click on image) Download as PowerPoint
Dsg3-specific T cells induce interface dermatitis in an IFN-γ–dependent ...
(A and B) Naive Dsg3H1→WT or Dsg3H1→Dsg3–/– CD4+ T cells were transferred with Dsg3–/– B cells into Rag2–/– mice. More than 6 days later, LN and spleen were collected and used to make a single-cell suspension, which was then treated with PMA, ionomycin, and brefeldin A, and flow cytometric analysis examined the expression of IFN-γ versus IL-4 (A) and IL-17A versus Foxp3 (B). Representative contour plots are shown after gating into the CD4+Vβ6+7-AAD– population. The quadrants were set based on the results of staining with isotype control Abs. Black bars represent the average for Ly9.1–CD4+Vβ6+ T cells from Dsg3H1→WT mice (n = 6). Gray bars represent the average for Ly9.1–CD4+Vβ6+ T cells from Dsg3H1→Dsg3–/– mice (n = 6). Error bars indicate the SEM. Statistical comparison was made using the Mann-Whitney U test. (C and D) CD4+ T cells were isolated from WT, Ifng–/–, or Il17a–/– mice and retrovirally transduced with Dsg3H TCR and transferred into Rag2–/– mice. 3 weeks later, the macroscopic phenotype (C) and histopathology of the skin (D) were observed. Yellow arrows indicate crusted lesions in the ear. Blue arrows indicate scaly lesions. Scale bars: 50 μm. Similar results were obtained from 2 independent experiments.

Copyright © 2026 American Society for Clinical Investigation
ISSN: 0021-9738 (print), 1558-8238 (online)

Sign up for email alerts