Go to JCI Insight
  • About
  • Editors
  • Consulting Editors
  • For authors
  • Publication ethics
  • Publication alerts by email
  • Advertising
  • Job board
  • Contact
  • Clinical Research and Public Health
  • Current issue
  • Past issues
  • By specialty
    • COVID-19
    • Cardiology
    • Gastroenterology
    • Immunology
    • Metabolism
    • Nephrology
    • Neuroscience
    • Oncology
    • Pulmonology
    • Vascular biology
    • All ...
  • Videos
    • Conversations with Giants in Medicine
    • Video Abstracts
  • Reviews
    • View all reviews ...
    • Clinical innovation and scientific progress in GLP-1 medicine (Nov 2025)
    • Pancreatic Cancer (Jul 2025)
    • Complement Biology and Therapeutics (May 2025)
    • Evolving insights into MASLD and MASH pathogenesis and treatment (Apr 2025)
    • Microbiome in Health and Disease (Feb 2025)
    • Substance Use Disorders (Oct 2024)
    • Clonal Hematopoiesis (Oct 2024)
    • View all review series ...
  • Viewpoint
  • Collections
    • In-Press Preview
    • Clinical Research and Public Health
    • Research Letters
    • Letters to the Editor
    • Editorials
    • Commentaries
    • Editor's notes
    • Reviews
    • Viewpoints
    • 100th anniversary
    • Top read articles

  • Current issue
  • Past issues
  • Specialties
  • Reviews
  • Review series
  • Conversations with Giants in Medicine
  • Video Abstracts
  • In-Press Preview
  • Clinical Research and Public Health
  • Research Letters
  • Letters to the Editor
  • Editorials
  • Commentaries
  • Editor's notes
  • Reviews
  • Viewpoints
  • 100th anniversary
  • Top read articles
  • About
  • Editors
  • Consulting Editors
  • For authors
  • Publication ethics
  • Publication alerts by email
  • Advertising
  • Job board
  • Contact
The telomerase inhibitor PinX1 is a major haploinsufficient tumor suppressor essential for chromosome stability in mice
Xiao Zhen Zhou, Pengyu Huang, Rong Shi, Tae Ho Lee, Gina Lu, Zhihong Zhang, Roderick Bronson, Kun Ping Lu
Xiao Zhen Zhou, Pengyu Huang, Rong Shi, Tae Ho Lee, Gina Lu, Zhihong Zhang, Roderick Bronson, Kun Ping Lu
View: Text | PDF
Research Article

The telomerase inhibitor PinX1 is a major haploinsufficient tumor suppressor essential for chromosome stability in mice

  • Text
  • PDF
Abstract

Telomerase is activated in most human cancers and is critical for cancer cell growth. However, little is known about the significance of telomerase activation in chromosome instability and cancer initiation. The gene encoding the potent endogenous telomerase inhibitor PinX1 (PIN2/TRF1-interacting, telomerase inhibitor 1) is located at human chromosome 8p23, a region frequently exhibiting heterozygosity in many common human cancers, but the function or functions of PinX1 in development and tumorigenesis are unknown. Here we have shown that PinX1 is a haploinsufficient tumor suppressor essential for chromosome stability in mice. We found that PinX1 expression was reduced in most human breast cancer tissues and cell lines. Furthermore, PinX1 heterozygosity and PinX1 knockdown in mouse embryonic fibroblasts activated telomerase and led to concomitant telomerase-dependent chromosomal instability. Moreover, while PinX1-null mice were embryonic lethal, most PinX1+/– mice spontaneously developed malignant tumors with evidence of chromosome instability. Notably, most PinX1 mutant tumors were carcinomas and shared tissues of origin with human cancer types linked to 8p23. PinX1 knockout also shifted the tumor spectrum of p53 mutant mice from lymphoma toward epithelial carcinomas. Thus, PinX1 is a major haploinsufficient tumor suppressor essential for maintaining telomerase activity and chromosome stability. These findings uncover what we believe to be a novel role for PinX1 and telomerase in chromosome instability and cancer initiation and suggest that telomerase inhibition may be potentially used to treat cancers that overexpress telomerase.

Authors

Xiao Zhen Zhou, Pengyu Huang, Rong Shi, Tae Ho Lee, Gina Lu, Zhihong Zhang, Roderick Bronson, Kun Ping Lu

×

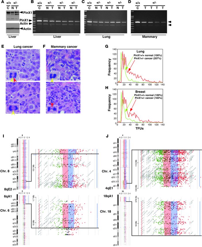
Figure 7

PinX1+/– cancer cells express reduced PinX1 and display telomere elongation, anaphase bridges, lagging chromosomes, and chromosome instability.

Options: View larger image (or click on image) Download as PowerPoint

PinX1+/– cancer cells express reduced PinX1 and display telomere elonga...
(A–D) Reduced PinX1 expression in PinX1+/– tumors (T) at levels similar to those in the surrounding noncancerous tissues (N) of liver (A and B), lung (C), or mammary gland (D), or in PinX1+/+ normal control (C), as assayed by immunoblotting (A) or by qRT-PCR (B–D), with actin as a control. (E and F) Anaphase bridges and/or lagging chromosomes in PinX1+/– lung and mammary tumors. H&E-stained series sections of lung (E) or mammary tumors (F) were examined for anaphase bridges (yellow arrows) and/or lagging chromosomes (red arrows). Original magnification, ×100. (G and H) Telomere elongation in PinX1+/– lung cancer cells and mammary cancer cells. PinX1+/– primary lung (G) or mammary (H) cancer cells as well as their respective PinX1+/+ normal cells were subjected to qFISH. (I and J) Chromosome (Chr.) translocation in PinX1+/– tumors. Genomic DNAs from PinX1+/– tumors and PinX1+/+ normal tissues were subjected to aCGH analysis. Each sample was repeated twice by performing dye-swap experiments to make sure that red and blue signals showed reproducible mirror images. Aberration calls identified by the ADM-1 algorithm are shown. There were widespread chromosomal imbalances with regions of gain or loss, and altering gene copy number, with a 1 representative shown (Supplemental Figure 7). The concomitant gains of 6qA1-A3.1 and 8qE2-8qD1 and remaining chromosome 8 (I) or of 4qE1-18qA1 with breakpoints outside of these regions (J) are consistent with chromosome fusions between 6q and 8q or 4q and 18q.

Copyright © 2025 American Society for Clinical Investigation
ISSN: 0021-9738 (print), 1558-8238 (online)

Sign up for email alerts