Go to JCI Insight
  • About
  • Editors
  • Consulting Editors
  • For authors
  • Publication ethics
  • Publication alerts by email
  • Advertising
  • Job board
  • Contact
  • Clinical Research and Public Health
  • Current issue
  • Past issues
  • By specialty
    • COVID-19
    • Cardiology
    • Gastroenterology
    • Immunology
    • Metabolism
    • Nephrology
    • Neuroscience
    • Oncology
    • Pulmonology
    • Vascular biology
    • All ...
  • Videos
    • Conversations with Giants in Medicine
    • Video Abstracts
  • Reviews
    • View all reviews ...
    • Clinical innovation and scientific progress in GLP-1 medicine (Nov 2025)
    • Pancreatic Cancer (Jul 2025)
    • Complement Biology and Therapeutics (May 2025)
    • Evolving insights into MASLD and MASH pathogenesis and treatment (Apr 2025)
    • Microbiome in Health and Disease (Feb 2025)
    • Substance Use Disorders (Oct 2024)
    • Clonal Hematopoiesis (Oct 2024)
    • View all review series ...
  • Viewpoint
  • Collections
    • In-Press Preview
    • Clinical Research and Public Health
    • Research Letters
    • Letters to the Editor
    • Editorials
    • Commentaries
    • Editor's notes
    • Reviews
    • Viewpoints
    • 100th anniversary
    • Top read articles

  • Current issue
  • Past issues
  • Specialties
  • Reviews
  • Review series
  • Conversations with Giants in Medicine
  • Video Abstracts
  • In-Press Preview
  • Clinical Research and Public Health
  • Research Letters
  • Letters to the Editor
  • Editorials
  • Commentaries
  • Editor's notes
  • Reviews
  • Viewpoints
  • 100th anniversary
  • Top read articles
  • About
  • Editors
  • Consulting Editors
  • For authors
  • Publication ethics
  • Publication alerts by email
  • Advertising
  • Job board
  • Contact
Leukotriene B4 amplifies NF-κB activation in mouse macrophages by reducing SOCS1 inhibition of MyD88 expression
Carlos H. Serezani, Casey Lewis, Sonia Jancar, Marc Peters-Golden
Carlos H. Serezani, Casey Lewis, Sonia Jancar, Marc Peters-Golden
View: Text | PDF
Research Article Inflammation

Leukotriene B4 amplifies NF-κB activation in mouse macrophages by reducing SOCS1 inhibition of MyD88 expression

  • Text
  • PDF
Abstract

Activation of NF-κB and 5-lipoxygenase–mediated (5-LO–mediated) biosynthesis of the lipid mediator leukotriene B4 (LTB4) are pivotal components of host defense and inflammatory responses. However, the role of LTB4 in mediating innate immune responses elicited by specific TLR ligands and cytokines is unknown. Here we have shown that responses dependent on MyD88 (an adaptor protein that mediates signaling through all of the known TLRs, except TLR3, as well as IL-1β and IL-18) are reduced in mice lacking either 5-LO or the LTB4 receptor BTL1, and that macrophages from these mice are impaired in MyD88-dependent activation of NF-κB. This macrophage defect was associated with lower basal and inducible expression of MyD88 and reflected impaired activation of STAT1 and overexpression of the STAT1 inhibitor SOCS1. Expression of MyD88 and responsiveness to the TLR4 ligand LPS were decreased by Stat1 siRNA silencing in WT macrophages and restored by Socs1 siRNA in 5-LO–deficient macrophages. These results uncover a pivotal role in macrophages for the GPCR BLT1 in regulating activation of NF-κB through Stat1-dependent expression of MyD88.

Authors

Carlos H. Serezani, Casey Lewis, Sonia Jancar, Marc Peters-Golden

×

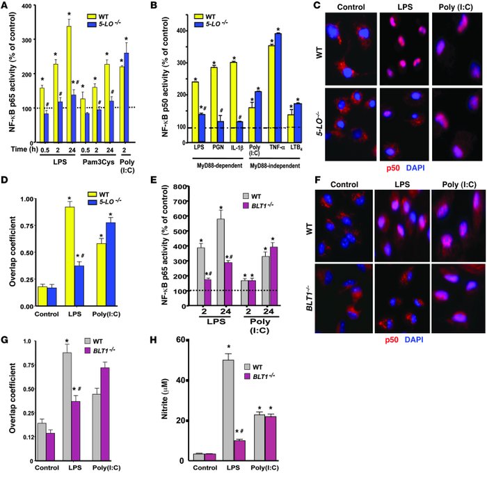
Figure 2

LTB4/BLT1 signaling is required for MyD88-dependent NF-κB activation.

Options: View larger image (or click on image) Download as PowerPoint
LTB4/BLT1 signaling is required for MyD88-dependent NF-κB activation.
  ...
(A) WT and 5-LO–/– macrophages were stimulated for different time points as indicated, and nuclear p65 activity was determined as described in Methods. (B) WT and 5-LO–/– macrophages were stimulated with the indicated MyD88-dependent and -independent agonists for 24 hours, and nuclear p50 activity was determined as described in Methods. (C) Immunofluorescence microscopic assessment of p50 nuclear translocation in WT and 5-LO–/– macrophages stimulated as indicated for 24 hours. (D) Quantification of p50/DAPI colocalization was determined as described in Methods. (E) WT and BLT1–/– macrophages were stimulated as indicated, and nuclear p65 activity was determined as in A. (F) Immunofluorescence microscopic assessment of p50 nuclear translocation in WT and BLT1–/– macrophages stimulated as indicated for 24 hours. (G) Quantification of p50/DAPI colocalization was determined as described in Methods. (H) Nitrite levels from WT- and BLT1–/– elicited peritoneal macrophages stimulated for 24 hours as indicated, determined by the Griess reaction. In C and F, p50 is stained red and nuclei blue (DAPI); each field is representative of 100 examined (original magnification, ×400) per each of 3 independent experiments. In A, B, D, E, G, and H, data are from 3 individual experiments, each performed in triplicate. *P < 0.05 versus control; #P < 0.05 versus WT.

Copyright © 2025 American Society for Clinical Investigation
ISSN: 0021-9738 (print), 1558-8238 (online)

Sign up for email alerts