Go to JCI Insight
  • About
  • Editors
  • Consulting Editors
  • For authors
  • Publication ethics
  • Publication alerts by email
  • Advertising
  • Job board
  • Contact
  • Clinical Research and Public Health
  • Current issue
  • Past issues
  • By specialty
    • COVID-19
    • Cardiology
    • Gastroenterology
    • Immunology
    • Metabolism
    • Nephrology
    • Neuroscience
    • Oncology
    • Pulmonology
    • Vascular biology
    • All ...
  • Videos
    • ASCI Milestone Awards
    • Video Abstracts
    • Conversations with Giants in Medicine
  • Reviews
    • View all reviews ...
    • Clinical innovation and scientific progress in GLP-1 medicine (Nov 2025)
    • Pancreatic Cancer (Jul 2025)
    • Complement Biology and Therapeutics (May 2025)
    • Evolving insights into MASLD and MASH pathogenesis and treatment (Apr 2025)
    • Microbiome in Health and Disease (Feb 2025)
    • Substance Use Disorders (Oct 2024)
    • Clonal Hematopoiesis (Oct 2024)
    • View all review series ...
  • Viewpoint
  • Collections
    • In-Press Preview
    • Clinical Research and Public Health
    • Research Letters
    • Letters to the Editor
    • Editorials
    • Commentaries
    • Editor's notes
    • Reviews
    • Viewpoints
    • 100th anniversary
    • Top read articles

  • Current issue
  • Past issues
  • Specialties
  • Reviews
  • Review series
  • ASCI Milestone Awards
  • Video Abstracts
  • Conversations with Giants in Medicine
  • In-Press Preview
  • Clinical Research and Public Health
  • Research Letters
  • Letters to the Editor
  • Editorials
  • Commentaries
  • Editor's notes
  • Reviews
  • Viewpoints
  • 100th anniversary
  • Top read articles
  • About
  • Editors
  • Consulting Editors
  • For authors
  • Publication ethics
  • Publication alerts by email
  • Advertising
  • Job board
  • Contact
Mouse and human iNKT cell agonist β-mannosylceramide reveals a distinct mechanism of tumor immunity
Jessica J. O’Konek, Petr Illarionov, Deborah Stewart Khursigara, Elena Ambrosino, Liat Izhak, Bernard F. Castillo II, Ravinder Raju, Maryam Khalili, Hee-Yong Kim, Amy R. Howell, Gurdyal S. Besra, Steven A. Porcelli, Jay A. Berzofsky, Masaki Terabe
Jessica J. O’Konek, Petr Illarionov, Deborah Stewart Khursigara, Elena Ambrosino, Liat Izhak, Bernard F. Castillo II, Ravinder Raju, Maryam Khalili, Hee-Yong Kim, Amy R. Howell, Gurdyal S. Besra, Steven A. Porcelli, Jay A. Berzofsky, Masaki Terabe
View: Text | PDF
Research Article Immunology

Mouse and human iNKT cell agonist β-mannosylceramide reveals a distinct mechanism of tumor immunity

  • Text
  • PDF
Abstract

Type 1 or invariant NKT (iNKT) cell agonists, epitomized by α-galactosylceramide, protect against cancer largely by IFN-γ–dependent mechanisms. Here we describe what we believe to be a novel IFN-γ–independent mechanism induced by β-mannosylceramide, which also defines a potentially new class of iNKT cell agonist, with an unusual β-linked sugar. Like α-galactosylceramide, β-mannosylceramide directly activates iNKT cells from both mice and humans. In contrast to α-galactosylceramide, protection by β-mannosylceramide was completely dependent on NOS and TNF-α, neither of which was required to achieve protection with α-galactosylceramide. Moreover, at doses too low for either alone to protect, β-mannosylceramide synergized with α-galactosylceramide to protect mice against tumors. These results suggest that treatment with β-mannosylceramide provides a distinct mechanism of tumor protection that may allow efficacy where other agonists have failed. Furthermore, the ability of β-mannosylceramide to synergize with α-galactosylceramide suggests treatment with this class of iNKT agonist may provide protection against tumors in humans.

Authors

Jessica J. O’Konek, Petr Illarionov, Deborah Stewart Khursigara, Elena Ambrosino, Liat Izhak, Bernard F. Castillo II, Ravinder Raju, Maryam Khalili, Hee-Yong Kim, Amy R. Howell, Gurdyal S. Besra, Steven A. Porcelli, Jay A. Berzofsky, Masaki Terabe

×

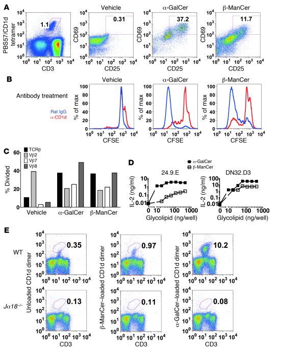
Figure 3

β-ManCer activates mouse iNKT cells.

Options: View larger image (or click on image) Download as PowerPoint
β-ManCer activates mouse iNKT cells.
(A) Mouse splenocytes were stimulat...
(A) Mouse splenocytes were stimulated with vehicle, α-GalCer, or β-ManCer for 18 hours, and activation was measured by FACS analysis. iNKT cells were identified as CD3intermediatePBS57/CD1d tetramer+, and CD69 and CD25 expression was determined on the gated cells. Numbers in plots represent the percentage of cells in gated population. (B) Mouse splenocytes were labeled with CFSE and stimulated with vehicle, α-GalCer, or β-ManCer for 3.5 days in the presence of anti-CD1d antibody 20H2 (10 μg/ml) or rat IgG control. Proliferation of iNKT cells, gated as in A on CD1d-tetramer+ and CD3-intermediate cells, was measured by CFSE dilution. (C) The proliferation of iNKT cells positive for different Vβ chains was measured by CFSE dilution. % Divided, percentage of Vβ+ CD1d tetramer+ iNKT cells which divided. (D) 24.9.E and DN32.D3 hybridoma cells were stimulated with α-GalCer–loaded (black squares) or β-ManCer–loaded (white squares) mCD1d dimers for 24 hours. IL-2 in the supernatants was determined by ELISA. Each point represents mean ± SD of triplicates, although the SDs are too small for error bars to be visible relative to the size of the symbols. Representatives of at least 2 independent experiments are shown. (E) Liver lymphocytes were stained with α-GalCer– or β-ManCer–loaded or unloaded mCD1d dimers. The top panels illustrate staining of liver lymphocytes from WT mice, and the bottom panels illustrate liver lymphocytes from Jα18–/– mice. Representative plots from 6 experiments with reproducible results are shown. Numbers in plots represent the percentage of cells in gated population

Copyright © 2026 American Society for Clinical Investigation
ISSN: 0021-9738 (print), 1558-8238 (online)

Sign up for email alerts