Go to JCI Insight
  • About
  • Editors
  • Consulting Editors
  • For authors
  • Publication ethics
  • Publication alerts by email
  • Advertising
  • Job board
  • Contact
  • Clinical Research and Public Health
  • Current issue
  • Past issues
  • By specialty
    • COVID-19
    • Cardiology
    • Gastroenterology
    • Immunology
    • Metabolism
    • Nephrology
    • Neuroscience
    • Oncology
    • Pulmonology
    • Vascular biology
    • All ...
  • Videos
    • ASCI Milestone Awards
    • Video Abstracts
    • Conversations with Giants in Medicine
  • Reviews
    • View all reviews ...
    • Clinical innovation and scientific progress in GLP-1 medicine (Nov 2025)
    • Pancreatic Cancer (Jul 2025)
    • Complement Biology and Therapeutics (May 2025)
    • Evolving insights into MASLD and MASH pathogenesis and treatment (Apr 2025)
    • Microbiome in Health and Disease (Feb 2025)
    • Substance Use Disorders (Oct 2024)
    • Clonal Hematopoiesis (Oct 2024)
    • View all review series ...
  • Viewpoint
  • Collections
    • In-Press Preview
    • Clinical Research and Public Health
    • Research Letters
    • Letters to the Editor
    • Editorials
    • Commentaries
    • Editor's notes
    • Reviews
    • Viewpoints
    • 100th anniversary
    • Top read articles

  • Current issue
  • Past issues
  • Specialties
  • Reviews
  • Review series
  • ASCI Milestone Awards
  • Video Abstracts
  • Conversations with Giants in Medicine
  • In-Press Preview
  • Clinical Research and Public Health
  • Research Letters
  • Letters to the Editor
  • Editorials
  • Commentaries
  • Editor's notes
  • Reviews
  • Viewpoints
  • 100th anniversary
  • Top read articles
  • About
  • Editors
  • Consulting Editors
  • For authors
  • Publication ethics
  • Publication alerts by email
  • Advertising
  • Job board
  • Contact
Genetic and therapeutic targeting of properdin in mice prevents complement-mediated tissue injury
Yuko Kimura, Lin Zhou, Takashi Miwa, Wen-Chao Song
Yuko Kimura, Lin Zhou, Takashi Miwa, Wen-Chao Song
View: Text | PDF
Research Article Inflammation

Genetic and therapeutic targeting of properdin in mice prevents complement-mediated tissue injury

  • Text
  • PDF
Abstract

The alternative pathway (AP) of complement activation is constitutively active and must be regulated by host proteins to prevent autologous tissue injury. Dysfunction of AP regulatory proteins has been linked to several human inflammatory disorders. Properdin is a positive regulator of AP complement activation that has been shown to extend the half-life of cell surface–bound C3 convertase C3bBb; it may also initiate AP complement activation. Here, we demonstrate a critical role for properdin in autologous tissue injury mediated by AP complement activation. We identified myeloid lineage cells as the principal source of plasma properdin by generating mice with global and tissue-specific knockout of Cfp (which encodes properdin) and by generating BM chimeric mice. Properdin deficiency rescued mice from AP complement–mediated embryonic lethality caused by deficiency of the membrane complement regulator Crry and markedly reduced disease severity in the K/BxN model of arthritis. Ab neutralization of properdin in WT mice similarly ameliorated arthritis development, whereas reconstitution of properdin-null mice with exogenous properdin restored arthritis sensitivity. These data implicate systemic properdin as a key contributor to AP complement–mediated injury and support its therapeutic targeting in complement-dependent human diseases.

Authors

Yuko Kimura, Lin Zhou, Takashi Miwa, Wen-Chao Song

×

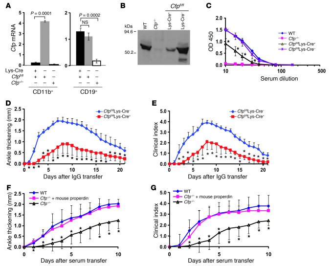
Figure 3

Myeloid lineage cell–derived properdin plays a critical role in AP complement–mediated injury.

Options: View larger image (or click on image) Download as PowerPoint
Myeloid lineage cell–derived properdin plays a critical role in AP compl...
(A) Real-time PCR analysis of Cfp mRNA levels in purified splenic CD11b+ and CD19+ cells of Cfpfl/flLys-Cre+ and Cfpfl/flLys-Cre– mice. Corresponding cells from Cfp–/– mice were used as negative controls. P values were determined by Student’s t test. (B) Western blot analysis of plasma properdin levels in Cfpfl/flLys-Cre+ and Cfpfl/flLys-Cre– mice. WT and Cfp–/– mouse sera were used as controls. Total protein from each serum sample (12.5 μl) was precipitated by 5% PEG before SDS-PAGE separation, and rabbit anti-mouse properdin serum was used as the primary Ab. (C) LPS-induced AP complement activity assay of sera from Cfpfl/flLys-Cre+ (n = 6) and Cfpfl/flLys-Cre– mice (n = 3). WT and Cfp–/– mouse sera (n = 1 each) were used as controls. (D and E) K/BxN mouse IgG–induced arthritis, as assessed by ankle thickening relative to day 0 (D) and clinical index (E), in Cfpfl/flLys-Cre+ and Cfpfl/flLys-Cre– mice (n = 5 per group). (F and G) Restoration of arthritis sensitivity to Cfp–/– mice by exogenous mouse properdin administration (100 μg, i.p., 6 hours prior to K/BxN serum transfer). Arthritis was assessed by ankle thickening relative to day 0 (F) and by clinical index (G) in WT mice (n = 6), Cfp–/– mice (n = 5), and Cfp–/– mice administered mouse properdin (n = 6). (C–G) *P < 0.05 versus Cfpfl/flLys-Cre– or Cfp–/– plus mouse properdin, nonparametric Wilcoxon/Kruskal-Wallis test.

Copyright © 2026 American Society for Clinical Investigation
ISSN: 0021-9738 (print), 1558-8238 (online)

Sign up for email alerts