Go to JCI Insight
  • About
  • Editors
  • Consulting Editors
  • For authors
  • Publication ethics
  • Publication alerts by email
  • Advertising
  • Job board
  • Contact
  • Clinical Research and Public Health
  • Current issue
  • Past issues
  • By specialty
    • COVID-19
    • Cardiology
    • Gastroenterology
    • Immunology
    • Metabolism
    • Nephrology
    • Neuroscience
    • Oncology
    • Pulmonology
    • Vascular biology
    • All ...
  • Videos
    • ASCI Milestone Awards
    • Video Abstracts
    • Conversations with Giants in Medicine
  • Reviews
    • View all reviews ...
    • Neurodegeneration (Mar 2026)
    • Clinical innovation and scientific progress in GLP-1 medicine (Nov 2025)
    • Pancreatic Cancer (Jul 2025)
    • Complement Biology and Therapeutics (May 2025)
    • Evolving insights into MASLD and MASH pathogenesis and treatment (Apr 2025)
    • Microbiome in Health and Disease (Feb 2025)
    • Substance Use Disorders (Oct 2024)
    • View all review series ...
  • Viewpoint
  • Collections
    • In-Press Preview
    • Clinical Research and Public Health
    • Research Letters
    • Letters to the Editor
    • Editorials
    • Commentaries
    • Editor's notes
    • Reviews
    • Viewpoints
    • 100th anniversary
    • Top read articles

  • Current issue
  • Past issues
  • Specialties
  • Reviews
  • Review series
  • ASCI Milestone Awards
  • Video Abstracts
  • Conversations with Giants in Medicine
  • In-Press Preview
  • Clinical Research and Public Health
  • Research Letters
  • Letters to the Editor
  • Editorials
  • Commentaries
  • Editor's notes
  • Reviews
  • Viewpoints
  • 100th anniversary
  • Top read articles
  • About
  • Editors
  • Consulting Editors
  • For authors
  • Publication ethics
  • Publication alerts by email
  • Advertising
  • Job board
  • Contact
Cytosolic p120-catenin regulates growth of metastatic lobular carcinoma through Rock1-mediated anoikis resistance
Ron C.J. Schackmann, Miranda van Amersfoort, Judith H.I. Haarhuis, Eva J. Vlug, Vincentius A. Halim, Jeanine M.L. Roodhart, Joost S. Vermaat, Emile E. Voest, Petra van der Groep, Paul J. van Diest, Jos Jonkers, Patrick W.B. Derksen
Ron C.J. Schackmann, Miranda van Amersfoort, Judith H.I. Haarhuis, Eva J. Vlug, Vincentius A. Halim, Jeanine M.L. Roodhart, Joost S. Vermaat, Emile E. Voest, Petra van der Groep, Paul J. van Diest, Jos Jonkers, Patrick W.B. Derksen
View: Text | PDF | Corrigendum
Research Article Oncology

Cytosolic p120-catenin regulates growth of metastatic lobular carcinoma through Rock1-mediated anoikis resistance

  • Text
  • PDF
Abstract

Metastatic breast cancer is the major cause of cancer-related death among women in the Western world. Invasive carcinoma cells are able to counteract apoptotic signals in the absence of anchorage, enabling cell survival during invasion and dissemination. Although loss of E-cadherin is a cardinal event in the development and progression of invasive lobular carcinoma (ILC), little is known about the underlying mechanisms that govern these processes. Using a mouse model of human ILC, we show here that cytosolic p120-catenin (p120) regulates tumor growth upon loss of E-cadherin through the induction of anoikis resistance. p120 conferred anchorage independence by indirect activation of Rho/Rock signaling through interaction and inhibition of myosin phosphatase Rho–interacting protein (Mrip), an antagonist of Rho/Rock function. Consistent with these data, primary human ILC samples expressed hallmarks of active Rock signaling, and Rock controlled the anoikis resistance of human ILC cells. Thus, we have linked loss of E-cadherin — an initiating event in ILC development — to Rho/Rock-mediated control of anchorage-independent survival. Because activation of Rho and Rock are strongly linked to cancer progression and are susceptible to pharmacological inhibition, these insights may have clinical implications for the development of tailor-made intervention strategies to better treat invasive and metastatic lobular breast cancer.

Authors

Ron C.J. Schackmann, Miranda van Amersfoort, Judith H.I. Haarhuis, Eva J. Vlug, Vincentius A. Halim, Jeanine M.L. Roodhart, Joost S. Vermaat, Emile E. Voest, Petra van der Groep, Paul J. van Diest, Jos Jonkers, Patrick W.B. Derksen

×

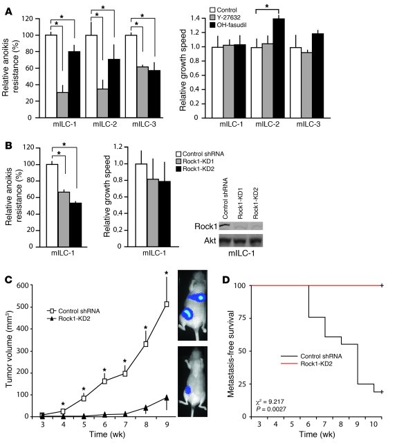
Figure 5

Rock signaling regulates mILC anoikis resistance and tumor growth.

Options: View larger image (or click on image) Download as PowerPoint
Rock signaling regulates mILC anoikis resistance and tumor growth.
(A an...
(A and B) Cells were treated with Y-27632 or OH-fasudil (A) or transduced with viruses carrying shRNA sequences against mouse Rock1 (B) and grown for 4 days in the absence or presence of anchorage, after which anoikis resistance (n = 3) and growth speed (n = 6), respectively, were analyzed. Western blotting for Rock1 depicts the extent of KD of 2 independent Rock-1 shRNA sequences. Akt was used as a loading control. Error bars represent SD of triplicate measurements. *P < 0.05. (C) Luciferase-expressing mILC-1 control shRNA or Rock1-KD2 cells were orthotopically transplanted into recipient mice, and tumor volume was measured longitudinally. Error bars represent SEM. *P < 0.05 vs. Rock1-KD2. n = 6 (Rock1-KD2); 16 (control shRNA; see Figure 2B). (D) Kaplan-Meier metastasis-free survival plot of the mice in C (n = 6 [Rock1-KD2]; 16 [control shRNA]). Recipient animals were followed in time and sacrificed when bioluminescence was detected in the lungs (>500 counts). Controls in C and D are duplicated from Figure 2, B and C, for purposes of comparison.

Copyright © 2026 American Society for Clinical Investigation
ISSN: 0021-9738 (print), 1558-8238 (online)

Sign up for email alerts