Go to JCI Insight
  • About
  • Editors
  • Consulting Editors
  • For authors
  • Publication ethics
  • Publication alerts by email
  • Advertising
  • Job board
  • Contact
  • Clinical Research and Public Health
  • Current issue
  • Past issues
  • By specialty
    • COVID-19
    • Cardiology
    • Gastroenterology
    • Immunology
    • Metabolism
    • Nephrology
    • Neuroscience
    • Oncology
    • Pulmonology
    • Vascular biology
    • All ...
  • Videos
    • Conversations with Giants in Medicine
    • Video Abstracts
  • Reviews
    • View all reviews ...
    • Clinical innovation and scientific progress in GLP-1 medicine (Nov 2025)
    • Pancreatic Cancer (Jul 2025)
    • Complement Biology and Therapeutics (May 2025)
    • Evolving insights into MASLD and MASH pathogenesis and treatment (Apr 2025)
    • Microbiome in Health and Disease (Feb 2025)
    • Substance Use Disorders (Oct 2024)
    • Clonal Hematopoiesis (Oct 2024)
    • View all review series ...
  • Viewpoint
  • Collections
    • In-Press Preview
    • Clinical Research and Public Health
    • Research Letters
    • Letters to the Editor
    • Editorials
    • Commentaries
    • Editor's notes
    • Reviews
    • Viewpoints
    • 100th anniversary
    • Top read articles

  • Current issue
  • Past issues
  • Specialties
  • Reviews
  • Review series
  • Conversations with Giants in Medicine
  • Video Abstracts
  • In-Press Preview
  • Clinical Research and Public Health
  • Research Letters
  • Letters to the Editor
  • Editorials
  • Commentaries
  • Editor's notes
  • Reviews
  • Viewpoints
  • 100th anniversary
  • Top read articles
  • About
  • Editors
  • Consulting Editors
  • For authors
  • Publication ethics
  • Publication alerts by email
  • Advertising
  • Job board
  • Contact
Heart failure causes cholinergic transdifferentiation of cardiac sympathetic nerves via gp130-signaling cytokines in rodents
Hideaki Kanazawa, Masaki Ieda, Kensuke Kimura, Takahide Arai, Haruko Kawaguchi-Manabe, Tomohiro Matsuhashi, Jin Endo, Motoaki Sano, Takashi Kawakami, Tokuhiro Kimura, Toshiaki Monkawa, Matsuhiko Hayashi, Akio Iwanami, Hideyuki Okano, Yasunori Okada, Hatsue Ishibashi-Ueda, Satoshi Ogawa, Keiichi Fukuda
Hideaki Kanazawa, Masaki Ieda, Kensuke Kimura, Takahide Arai, Haruko Kawaguchi-Manabe, Tomohiro Matsuhashi, Jin Endo, Motoaki Sano, Takashi Kawakami, Tokuhiro Kimura, Toshiaki Monkawa, Matsuhiko Hayashi, Akio Iwanami, Hideyuki Okano, Yasunori Okada, Hatsue Ishibashi-Ueda, Satoshi Ogawa, Keiichi Fukuda
View: Text | PDF
Research Article Cardiology

Heart failure causes cholinergic transdifferentiation of cardiac sympathetic nerves via gp130-signaling cytokines in rodents

  • Text
  • PDF
Abstract

Although several cytokines and neurotrophic factors induce sympathetic neurons to transdifferentiate into cholinergic neurons in vitro, the physiological and pathophysiological roles of this remain unknown. During congestive heart failure (CHF), sympathetic neural tone is upregulated, but there is a paradoxical reduction in norepinephrine synthesis and reuptake in the cardiac sympathetic nervous system (SNS). Here we examined whether cholinergic transdifferentiation can occur in the cardiac SNS in rodent models of CHF and investigated the underlying molecular mechanism(s) using genetically modified mice. We used Dahl salt-sensitive rats to model CHF and found that, upon CHF induction, the cardiac SNS clearly acquired cholinergic characteristics. Of the various cholinergic differentiation factors, leukemia inhibitory factor (LIF) and cardiotrophin-1 were strongly upregulated in the ventricles of rats with CHF. Further, LIF and cardiotrophin-1 secreted from cultured failing rat cardiomyocytes induced cholinergic transdifferentiation in cultured sympathetic neurons, and this process was reversed by siRNAs targeting Lif and cardiotrophin-1. Consistent with the data in rats, heart-specific overexpression of LIF in mice caused cholinergic transdifferentiation in the cardiac SNS. Further, SNS-specific targeting of the gene encoding the gp130 subunit of the receptor for LIF and cardiotrophin-1 in mice prevented CHF-induced cholinergic transdifferentiation. Cholinergic transdifferentiation was also observed in the cardiac SNS of autopsied patients with CHF. Thus, CHF causes target-dependent cholinergic transdifferentiation of the cardiac SNS via gp130-signaling cytokines secreted from the failing myocardium.

Authors

Hideaki Kanazawa, Masaki Ieda, Kensuke Kimura, Takahide Arai, Haruko Kawaguchi-Manabe, Tomohiro Matsuhashi, Jin Endo, Motoaki Sano, Takashi Kawakami, Tokuhiro Kimura, Toshiaki Monkawa, Matsuhiko Hayashi, Akio Iwanami, Hideyuki Okano, Yasunori Okada, Hatsue Ishibashi-Ueda, Satoshi Ogawa, Keiichi Fukuda

×

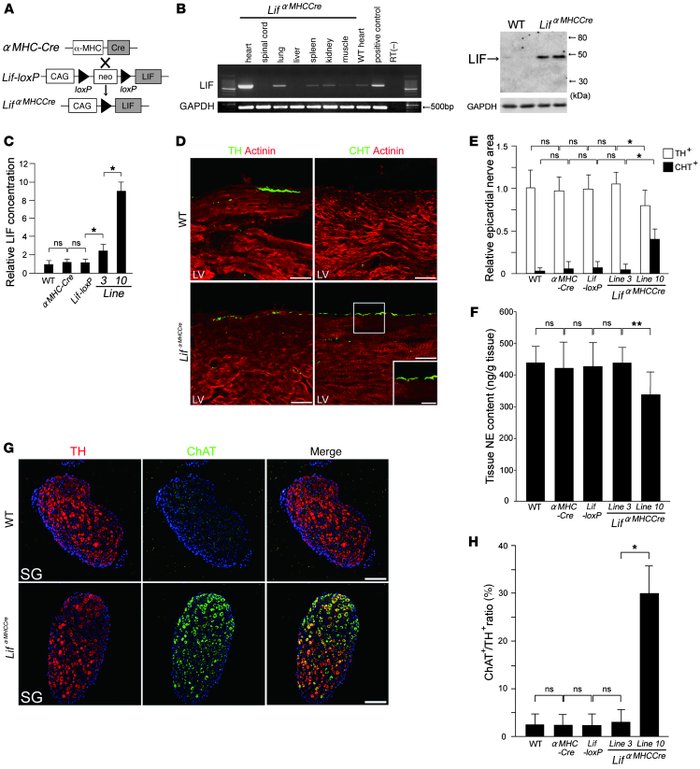
Figure 5

Cardiac-specific overexpression of LIF induces neurotransmitter switching in the cardiac sympathetic nervous system.

Options: View larger image (or click on image) Download as PowerPoint
Cardiac-specific overexpression of LIF induces neurotransmitter switchin...
(A) Schema of generation of LifαMHC-Cre mice using the Cre-loxP system. (B) RT-PCR and Western blot analysis of Lif mRNA expression in LifαMHC-Cre mice (line 10). (C) Quantitative analysis of LIF expression in lines 3 and 10. (D) Double immunofluorescence staining for α-actinin (red), TH, or CHT (green) in WT and LifαMHC-Cre hearts (line 10). TH+ nerves were decreased in LifαMHC-Cre hearts. In contrast, CHT+ nerves were increased in LifαMHC-Cre hearts. A higher-magnification view of the boxed region is shown in the inset. (E) Quantitative analysis of TH+ and CHT+ nerve areas in the hearts of WT, αMHC-Cre, and Lif-loxP mice and 2 lines of LifαMHC-Cre mice (n = 5). (F) NE content was lower in the ventricles of LifαMHC-Cre mice (line 10) than in those of WT, αMHC-Cre, and Lif-loxP littermates or line 3 mice. (n = 5). (G) Representative immunostaining for TH (red), ChAT (green), and Toto3 (blue) in WT and LifαMHC-Cre stellate ganglia (line 10). (H) Quantitative analysis of ChAT+/TH+ ratios in the stellate ganglia in WT, αMHC-Cre, Lif-loxP, and LifαMHC-Cre (lines 3 and 10) mice (n = 3). Representative data are shown in each panel. *P < 0.01; **P < 0.05. Scale bars: 50 μm (D); 100 μm (G); 25 μm (D, inset).

Copyright © 2026 American Society for Clinical Investigation
ISSN: 0021-9738 (print), 1558-8238 (online)

Sign up for email alerts