Go to JCI Insight
  • About
  • Editors
  • Consulting Editors
  • For authors
  • Publication ethics
  • Publication alerts by email
  • Advertising
  • Job board
  • Contact
  • Clinical Research and Public Health
  • Current issue
  • Past issues
  • By specialty
    • COVID-19
    • Cardiology
    • Gastroenterology
    • Immunology
    • Metabolism
    • Nephrology
    • Neuroscience
    • Oncology
    • Pulmonology
    • Vascular biology
    • All ...
  • Videos
    • Conversations with Giants in Medicine
    • Video Abstracts
  • Reviews
    • View all reviews ...
    • Clinical innovation and scientific progress in GLP-1 medicine (Nov 2025)
    • Pancreatic Cancer (Jul 2025)
    • Complement Biology and Therapeutics (May 2025)
    • Evolving insights into MASLD and MASH pathogenesis and treatment (Apr 2025)
    • Microbiome in Health and Disease (Feb 2025)
    • Substance Use Disorders (Oct 2024)
    • Clonal Hematopoiesis (Oct 2024)
    • View all review series ...
  • Viewpoint
  • Collections
    • In-Press Preview
    • Clinical Research and Public Health
    • Research Letters
    • Letters to the Editor
    • Editorials
    • Commentaries
    • Editor's notes
    • Reviews
    • Viewpoints
    • 100th anniversary
    • Top read articles

  • Current issue
  • Past issues
  • Specialties
  • Reviews
  • Review series
  • Conversations with Giants in Medicine
  • Video Abstracts
  • In-Press Preview
  • Clinical Research and Public Health
  • Research Letters
  • Letters to the Editor
  • Editorials
  • Commentaries
  • Editor's notes
  • Reviews
  • Viewpoints
  • 100th anniversary
  • Top read articles
  • About
  • Editors
  • Consulting Editors
  • For authors
  • Publication ethics
  • Publication alerts by email
  • Advertising
  • Job board
  • Contact
The pseudokinase tribbles homolog 3 interacts with ATF4 to negatively regulate insulin exocytosis in human and mouse β cells
Chong Wee Liew, Jacek Bochenski, Dan Kawamori, Jiang Hu, Colin A. Leech, Krzysztof Wanic, Maciej Malecki, James H. Warram, Ling Qi, Andrzej S. Krolewski, Rohit N. Kulkarni
Chong Wee Liew, Jacek Bochenski, Dan Kawamori, Jiang Hu, Colin A. Leech, Krzysztof Wanic, Maciej Malecki, James H. Warram, Ling Qi, Andrzej S. Krolewski, Rohit N. Kulkarni
View: Text | PDF
Research Article Metabolism

The pseudokinase tribbles homolog 3 interacts with ATF4 to negatively regulate insulin exocytosis in human and mouse β cells

  • Text
  • PDF
Abstract

Insufficient insulin secretion and reduced pancreatic β cell mass are hallmarks of type 2 diabetes (T2DM). Here, we confirm that a previously identified polymorphism (rs2295490/Q84R) in exon 2 of the pseudokinase-encoding gene tribbles 3 (TRB3) is associated with an increased risk for T2DM in 2 populations of people of mixed European descent. Carriers of the 84R allele had substantially reduced plasma levels of C-peptide, the product of proinsulin processing to insulin, suggesting a role for TRB3 in β cell function. Overexpression of TRB3 84R in mouse β cells, human islet cells, and the murine β cell line MIN6 revealed reduced insulin exocytosis, associated with a marked reduction in docked insulin granules visualized by electron microscopy. Conversely, knockdown of TRB3 in MIN6 cells restored insulin secretion and expression of exocytosis genes. Further analysis in MIN6 cells demonstrated that TRB3 interacted with the transcription factor ATF4 and that this complex acted as a competitive inhibitor of cAMP response element-binding (CREB) transcription factor in the regulation of key exocytosis genes. In addition, the 84R TRB3 variant exhibited greater protein stability than wild-type TRB3 and increased binding affinity to Akt. Mice overexpressing TRB3 84R in β cells displayed decreased β cell mass, associated with reduced proliferation and enhanced apoptosis rates. These data link a missense polymorphism in human TRB3 to impaired insulin exocytosis and thus increased risk for T2DM.

Authors

Chong Wee Liew, Jacek Bochenski, Dan Kawamori, Jiang Hu, Colin A. Leech, Krzysztof Wanic, Maciej Malecki, James H. Warram, Ling Qi, Andrzej S. Krolewski, Rohit N. Kulkarni

×

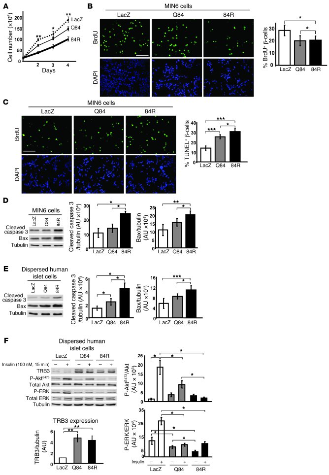
Figure 3

Reduced proliferation, increased apoptosis, and inhibition of insulin signaling in β cells expressing Q84 TRB3 or 84R TRB3.

Options: View larger image (or click on image) Download as PowerPoint
Reduced proliferation, increased apoptosis, and inhibition of insulin si...
(A) Number of MIN6 cells expressing LacZ, Q84 TRB3, or 84R TRB3 at the indicated time points (n = 4 in each group). (B) BrdU (green) incorporation into MIN6 cells expressing LacZ control, Q84 TRB3, or 84R TRB3 (n = 4 in each group). Scale bar: 50 μm. (C) TUNEL assay in MIN6 cells expressing LacZ, Q84 TRB3, or 84R TRB3 (n = 4 in each group). Scale bar: 50 μm. (D and E) Western blotting for cleaved caspase 3 and Bax proteins in (D) MIN6 cells and (E) dispersed human islet cells expressing LacZ, Q84 TRB3, or 84R TRB3 (n = 4 in each group). (F) Western blotting for TRB3, total and phospho-Akt (Ser473), total and phosho-ERK in basal or insulin-stimulated dispersed human islet cells expressing LacZ, Q84 TRB3, or 84R TRB3. Data are expressed as AU of the Western blots and are depicted as a ratio of TRB3 to total Akt, phospho-Akt (Ser473) to total Akt, and p-ERK to total ERK (n = 4 in each group). All data are presented as mean ± SEM. *P < 0.05, **P < 0.01, ***P < 0.001.

Copyright © 2025 American Society for Clinical Investigation
ISSN: 0021-9738 (print), 1558-8238 (online)

Sign up for email alerts