Go to JCI Insight
  • About
  • Editors
  • Consulting Editors
  • For authors
  • Publication ethics
  • Publication alerts by email
  • Advertising
  • Job board
  • Contact
  • Clinical Research and Public Health
  • Current issue
  • Past issues
  • By specialty
    • COVID-19
    • Cardiology
    • Gastroenterology
    • Immunology
    • Metabolism
    • Nephrology
    • Neuroscience
    • Oncology
    • Pulmonology
    • Vascular biology
    • All ...
  • Videos
    • Conversations with Giants in Medicine
    • Video Abstracts
  • Reviews
    • View all reviews ...
    • Clinical innovation and scientific progress in GLP-1 medicine (Nov 2025)
    • Pancreatic Cancer (Jul 2025)
    • Complement Biology and Therapeutics (May 2025)
    • Evolving insights into MASLD and MASH pathogenesis and treatment (Apr 2025)
    • Microbiome in Health and Disease (Feb 2025)
    • Substance Use Disorders (Oct 2024)
    • Clonal Hematopoiesis (Oct 2024)
    • View all review series ...
  • Viewpoint
  • Collections
    • In-Press Preview
    • Clinical Research and Public Health
    • Research Letters
    • Letters to the Editor
    • Editorials
    • Commentaries
    • Editor's notes
    • Reviews
    • Viewpoints
    • 100th anniversary
    • Top read articles

  • Current issue
  • Past issues
  • Specialties
  • Reviews
  • Review series
  • Conversations with Giants in Medicine
  • Video Abstracts
  • In-Press Preview
  • Clinical Research and Public Health
  • Research Letters
  • Letters to the Editor
  • Editorials
  • Commentaries
  • Editor's notes
  • Reviews
  • Viewpoints
  • 100th anniversary
  • Top read articles
  • About
  • Editors
  • Consulting Editors
  • For authors
  • Publication ethics
  • Publication alerts by email
  • Advertising
  • Job board
  • Contact
VEGF ameliorates pulmonary hypertension through inhibition of endothelial apoptosis in experimental lung fibrosis in rats
Laszlo Farkas, Daniela Farkas, Kjetil Ask, Antje Möller, Jack Gauldie, Peter Margetts, Mark Inman, Martin Kolb
Laszlo Farkas, Daniela Farkas, Kjetil Ask, Antje Möller, Jack Gauldie, Peter Margetts, Mark Inman, Martin Kolb
View: Text | PDF
Research Article Pulmonology

VEGF ameliorates pulmonary hypertension through inhibition of endothelial apoptosis in experimental lung fibrosis in rats

  • Text
  • PDF
Abstract

Idiopathic pulmonary fibrosis (IPF) can lead to the development of secondary pulmonary hypertension (PH) and ultimately death. Despite this known association, the precise mechanism of disease remains unknown. Using a rat model of IPF, we explored the role of the proangiogenic and antiapoptotic growth factor VEGF in the vascular remodeling that underlies PH. In this model, adenoviral delivery of active TGF-β1 induces pulmonary arterial remodeling, loss of the microvasculature in fibrotic areas, and increased pulmonary arterial pressure (PAP). Immunohistochemistry and mRNA analysis revealed decreased levels of VEGF and its receptor, which were inversely correlated with PAP and endothelial cell apoptosis in both the micro- and macrovasculature. Treatment of IPF rats with adenoviral delivery of VEGF resulted in reduced endothelial apoptosis, increased vascularization, and improved PAP due to reduced remodeling but worsened PF. These data show that experimental pulmonary fibrosis (PF) leads to loss of the microvasculature through increased apoptosis and to remodeling of the pulmonary arteries, with both processes resulting in PH. As administration of VEGF ameliorated the PH in this model but concomitantly aggravated the fibrogenic process, VEGF-based therapies should be used with caution.

Authors

Laszlo Farkas, Daniela Farkas, Kjetil Ask, Antje Möller, Jack Gauldie, Peter Margetts, Mark Inman, Martin Kolb

×

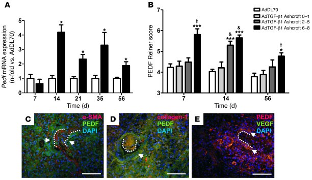
Figure 5

PEDF expression and immunolocalization.

Options: View larger image (or click on image) Download as PowerPoint
PEDF expression and immunolocalization.
(A) Pedf mRNA in lung homogenate...
(A) Pedf mRNA in lung homogenate from AdTGF-β1 (black bars) day 7 to day 56, normalized to AdDL70 (white bars). Bars represent mean ± SEM of 4–6 animals per group. *P < 0.05 versus AdDL70 (Student’s t test). (B) Semiquantitative analysis of PEDF IHC (days 7, 14, and 56) in parenchyma, according to PF degree. Each column represents mean ± SEM of 4–6 animals per group. *P < 0.05; ***P < 0.0001 (both versus AdDL70); †P < 0.05; ‡P < 0.01; and &P < 0.0001, each versus AdTGF-β1 Ashcroft 0–1, 1-way ANOVA. (C and D) PEDF was found in fibroblastic foci (dotted lines) and fibrotic interstitium and colocalized with α-SMA (C) and collagen-1 (D). PEDF was highly expressed in epithelial cells (arrows, C and D). (E) Areas of high PEDF staining, such as fibroblastic foci (dotted lines), were faintly stained with VEGF, while both colocalized in epithelial cells (arrows). Images C–E show day 14 after AdTGF-β1 administration. Original magnification, ×400. Scale bars: 50 μm.

Copyright © 2026 American Society for Clinical Investigation
ISSN: 0021-9738 (print), 1558-8238 (online)

Sign up for email alerts