Go to JCI Insight
  • About
  • Editors
  • Consulting Editors
  • For authors
  • Publication ethics
  • Publication alerts by email
  • Advertising
  • Job board
  • Contact
  • Clinical Research and Public Health
  • Current issue
  • Past issues
  • By specialty
    • COVID-19
    • Cardiology
    • Gastroenterology
    • Immunology
    • Metabolism
    • Nephrology
    • Neuroscience
    • Oncology
    • Pulmonology
    • Vascular biology
    • All ...
  • Videos
    • ASCI Milestone Awards
    • Video Abstracts
    • Conversations with Giants in Medicine
  • Reviews
    • View all reviews ...
    • Clinical innovation and scientific progress in GLP-1 medicine (Nov 2025)
    • Pancreatic Cancer (Jul 2025)
    • Complement Biology and Therapeutics (May 2025)
    • Evolving insights into MASLD and MASH pathogenesis and treatment (Apr 2025)
    • Microbiome in Health and Disease (Feb 2025)
    • Substance Use Disorders (Oct 2024)
    • Clonal Hematopoiesis (Oct 2024)
    • View all review series ...
  • Viewpoint
  • Collections
    • In-Press Preview
    • Clinical Research and Public Health
    • Research Letters
    • Letters to the Editor
    • Editorials
    • Commentaries
    • Editor's notes
    • Reviews
    • Viewpoints
    • 100th anniversary
    • Top read articles

  • Current issue
  • Past issues
  • Specialties
  • Reviews
  • Review series
  • ASCI Milestone Awards
  • Video Abstracts
  • Conversations with Giants in Medicine
  • In-Press Preview
  • Clinical Research and Public Health
  • Research Letters
  • Letters to the Editor
  • Editorials
  • Commentaries
  • Editor's notes
  • Reviews
  • Viewpoints
  • 100th anniversary
  • Top read articles
  • About
  • Editors
  • Consulting Editors
  • For authors
  • Publication ethics
  • Publication alerts by email
  • Advertising
  • Job board
  • Contact
CD4+CD25+ Tregs control the TRAIL-dependent cytotoxicity of tumor-infiltrating DCs in rodent models of colon cancer
Stephan Roux, Lionel Apetoh, Fanny Chalmin, Sylvain Ladoire, Grégoire Mignot, Pierre-Emmanuel Puig, Gregoire Lauvau, Laurence Zitvogel, François Martin, Bruno Chauffert, Hideo Yagita, Eric Solary, François Ghiringhelli
Stephan Roux, Lionel Apetoh, Fanny Chalmin, Sylvain Ladoire, Grégoire Mignot, Pierre-Emmanuel Puig, Gregoire Lauvau, Laurence Zitvogel, François Martin, Bruno Chauffert, Hideo Yagita, Eric Solary, François Ghiringhelli
View: Text | PDF
Research Article

CD4+CD25+ Tregs control the TRAIL-dependent cytotoxicity of tumor-infiltrating DCs in rodent models of colon cancer

  • Text
  • PDF
Abstract

Tumors that progress do so via their ability to escape the antitumor immune response through several mechanisms, including developing ways to induce the differentiation and/or recruitment of CD4+CD25+ Tregs. The Tregs, in turn, inhibit the cytotoxic function of T cells and NK cells, but whether they have an effect on the cytotoxic function of tumor-infiltrating DCs (TIDCs) has not been determined. Here we have shown, in 2 rodent models of colon cancer, that CD4+CD25+ Tregs inhibit the ability of CD11b+ TIDCs to mediate TNF-related apoptosis-inducing ligand–induced (TRAIL-induced) tumor cell death. In both models of cancer, combination treatment with Mycobacterium bovis Bacillus Calmette-Guérin (BCG), which activates the innate immune system via TLR2, TLR4, and TLR9, and cyclophosphamide (CTX), which depletes Tregs, eradicated the tumors. Further analysis revealed that the treatment led to a marked increase in the number of CD11b+ TIDCs that killed the tumor cells via a TRAIL-dependent mechanism. Furthermore, acquisition of TRAIL expression by the CD11b+ TIDCs was induced by BCG and dependent on signaling through TLR2, TLR4, and TLR9. In vivo transfer of Tregs abrogated the ability of BCG to induce CD11b+ TIDCs to express TRAIL and thereby nullified the efficacy of the CTX-BCG treatment. Our data have therefore delineated what we believe to be a novel mechanism by which Tregs inhibit the antitumor immune response.

Authors

Stephan Roux, Lionel Apetoh, Fanny Chalmin, Sylvain Ladoire, Grégoire Mignot, Pierre-Emmanuel Puig, Gregoire Lauvau, Laurence Zitvogel, François Martin, Bruno Chauffert, Hideo Yagita, Eric Solary, François Ghiringhelli

×

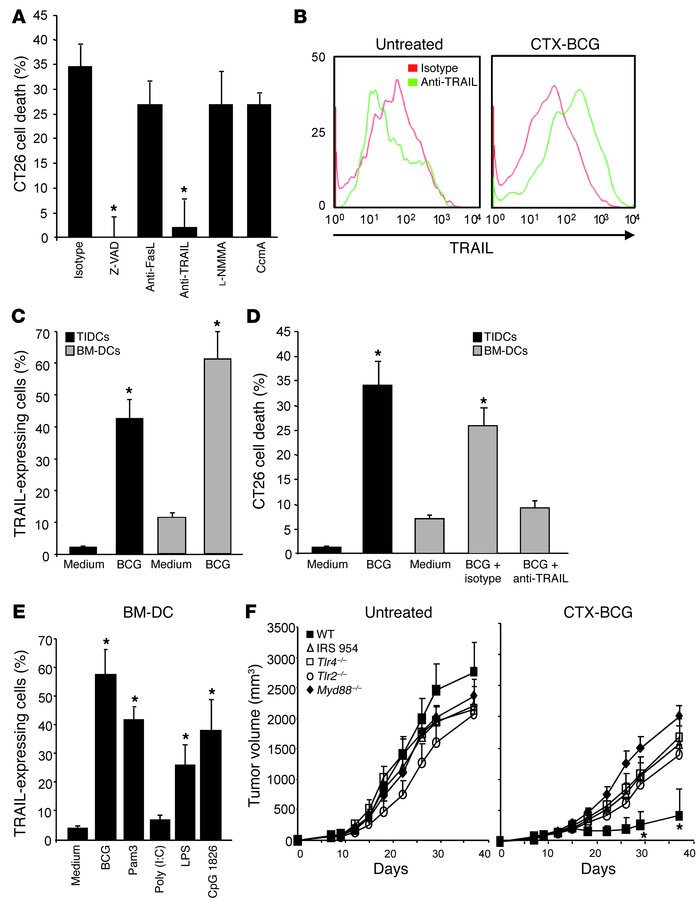
Figure 4

BCG endows DCs with killing capacities via TRAIL upregulation.

Options: View larger image (or click on image) Download as PowerPoint
BCG activated human Mo-DCs are cytotoxic against human cell lines in a T...
(A) For 48 hours, 5 × 104 CD11b+ TIDCs isolated from CTX-BCG–treated mice were incubated with 1 × 104 CT26 cells. In some wells, Z-VAD-fmk (Z-VAD), blocking anti–Fas ligand (FasL), anti-TRAIL mAbs, l-NMMA, or concanamycin A (CcmA) were added. CD11b+ TIDC cytotoxicity against CT26 cells was determined using a crystal violet assay. (B) FACS analysis of TRAIL expression on CD11b+ TIDCs (CD45+) that infiltrated untreated CT26 tumor and tumor treated with CTX-BCG. (C) CD11b+ TIDCs isolated from untreated CT26 tumors or BM-DCs were either untreated or cultured overnight with BCG (8 × 105 CFU/ml). TRAIL expression was determined by FACS analysis on CD11c+ I-A/I-E+ gated cells and (D) 5 × 104 CD11b+ TIDCs or BM-DCs were incubated with 1 × 104 CT26 cells for 48 hours. A blocking anti-TRAIL mAb was also added to some of the wells containing BM-DCs activated by BCG. Cytotoxic effect on the CT26 cells was determined using a crystal violet assay. (E) BM-DCs were incubated overnight in the absence or presence of ligands for TLR2 (Pamv3CSK4 [Pam3]), TLR3 [Poly(I:C)], TLR4 (LPS), TLR9 (CpG ODN 1826 [CpG 1826]), or with BCG (8 × 105 CFU/ml). TRAIL expression was determined by FACS analysis on CD11c+ I-A/I-E+ gated cells. (F) Wild-type, Myd88–/–, Tlr2–/–, Tlr4–/–, or wild-type mice treated with i.p. injections of TLR9 inhibitor ODN (IRS 954) every 3 days received a subcutaneous injection of 5 × 105 CT26 tumor cells. In the same experiment, 2 groups of mice received either saline or the combined treatment. Data represent mean ± SEM. *P < 0.05.

Copyright © 2026 American Society for Clinical Investigation
ISSN: 0021-9738 (print), 1558-8238 (online)

Sign up for email alerts