Go to JCI Insight
  • About
  • Editors
  • Consulting Editors
  • For authors
  • Publication ethics
  • Publication alerts by email
  • Advertising
  • Job board
  • Contact
  • Clinical Research and Public Health
  • Current issue
  • Past issues
  • By specialty
    • COVID-19
    • Cardiology
    • Gastroenterology
    • Immunology
    • Metabolism
    • Nephrology
    • Neuroscience
    • Oncology
    • Pulmonology
    • Vascular biology
    • All ...
  • Videos
    • ASCI Milestone Awards
    • Video Abstracts
    • Conversations with Giants in Medicine
  • Reviews
    • View all reviews ...
    • Clinical innovation and scientific progress in GLP-1 medicine (Nov 2025)
    • Pancreatic Cancer (Jul 2025)
    • Complement Biology and Therapeutics (May 2025)
    • Evolving insights into MASLD and MASH pathogenesis and treatment (Apr 2025)
    • Microbiome in Health and Disease (Feb 2025)
    • Substance Use Disorders (Oct 2024)
    • Clonal Hematopoiesis (Oct 2024)
    • View all review series ...
  • Viewpoint
  • Collections
    • In-Press Preview
    • Clinical Research and Public Health
    • Research Letters
    • Letters to the Editor
    • Editorials
    • Commentaries
    • Editor's notes
    • Reviews
    • Viewpoints
    • 100th anniversary
    • Top read articles

  • Current issue
  • Past issues
  • Specialties
  • Reviews
  • Review series
  • ASCI Milestone Awards
  • Video Abstracts
  • Conversations with Giants in Medicine
  • In-Press Preview
  • Clinical Research and Public Health
  • Research Letters
  • Letters to the Editor
  • Editorials
  • Commentaries
  • Editor's notes
  • Reviews
  • Viewpoints
  • 100th anniversary
  • Top read articles
  • About
  • Editors
  • Consulting Editors
  • For authors
  • Publication ethics
  • Publication alerts by email
  • Advertising
  • Job board
  • Contact
HIV protease inhibitors provide neuroprotection through inhibition of mitochondrial apoptosis in mice
Toshio Hisatomi, Toru Nakazawa, Kousuke Noda, Lama Almulki, Shinsuke Miyahara, Shintaro Nakao, Yasuhiro Ito, Haicheng She, Riichiro Kohno, Norman Michaud, Tatsuro Ishibashi, Ali Hafezi-Moghadam, Andrew D. Badley, Guido Kroemer, Joan W. Miller
Toshio Hisatomi, Toru Nakazawa, Kousuke Noda, Lama Almulki, Shinsuke Miyahara, Shintaro Nakao, Yasuhiro Ito, Haicheng She, Riichiro Kohno, Norman Michaud, Tatsuro Ishibashi, Ali Hafezi-Moghadam, Andrew D. Badley, Guido Kroemer, Joan W. Miller
View: Text | PDF
Research Article Neuroscience

HIV protease inhibitors provide neuroprotection through inhibition of mitochondrial apoptosis in mice

  • Text
  • PDF
Abstract

Neuroprotection can be achieved by preventing apoptotic death of postmitotic cells. Apoptotic death can occur by either a caspase-dependent mechanism, involving cytochrome c, apoptosis protease-activating factor–1 (Apaf-1), and caspase-9, or a caspase-independent mechanism, involving apoptosis-inducing factor (AIF). HIV protease inhibitors (PIs) avert apoptosis in part by preventing mitochondrial outer membrane permeabilization (MOMP), but the precise mechanism by which they work is not known. Here, we evaluated the impact of the PIs in a mouse model of retinal detachment (RD) in vivo and in murine primary retinal cell cultures in vitro. Oral administration of the PIs nelfinavir and ritonavir significantly inhibited photoreceptor apoptosis, while preventing the translocation of AIF from mitochondria to the nucleus as well as the activation of caspase-9. RD-induced photoreceptor apoptosis was similarly inhibited in mice carrying hypomorphic mutations of the genes encoding AIF or Apaf-1. Nelfinavir attenuated apoptosis as well as mitochondrial release of AIF and cytochrome c, and subsequent activation of caspase-9 in vitro, in photoreceptor cultures exposed to starvation or monocyte chemoattractant protein–1–stimulated (MCP-1–stimulated) macrophages. Our results suggest that the MOMP inhibition by PIs involved interruption of both caspase-dependent and caspase-independent apoptosis pathways and that PIs may be clinically useful for the treatment of diseases caused by excessive apoptosis.

Authors

Toshio Hisatomi, Toru Nakazawa, Kousuke Noda, Lama Almulki, Shinsuke Miyahara, Shintaro Nakao, Yasuhiro Ito, Haicheng She, Riichiro Kohno, Norman Michaud, Tatsuro Ishibashi, Ali Hafezi-Moghadam, Andrew D. Badley, Guido Kroemer, Joan W. Miller

×

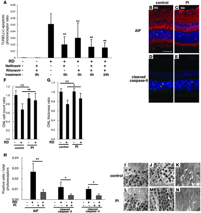
Figure 6

Systemic oral administration of HIV PIs prevents detachment-induced photoreceptor apoptosis as well as AIF translocation and caspase activation in vivo.

Options: View larger image (or click on image) Download as PowerPoint
Systemic oral administration of HIV PIs prevents detachment-induced phot...
Each animal received vehicle (2% ethanol in dH20), single PI (NFV or RIT), or double PI (NFV boosted with RIT) 3 times daily, starting immediately after induction of RD (0h) or 24 hours after RD. Although NFV plus RIT did not affect control retina without RD, NFV and NFV/RIT substantially reduced TUNEL-positive apoptotic photoreceptors after RD (A–E). NFV/RIT also blocked AIF translocation from mitochondria to nuclei (B, C, and H; AIF in red, TUNEL in green, DAPI in blue) and caspase-9 and -3 cleavage (D, E, and H; cleaved caspase-9 in red, TUNEL in green, DAPI in blue). PIs preserved the ONL cell count ratio (F) and ONL thickness ratio (G). NFV/RIT also maintained the ultrastructure of the retinas after RD (I–N). In the outer plexiform layer (I and L), rod spherules and cone pedicles were well preserved in the NFV/RIT-treated group (L, arrowheads; degenerated pedicles and spherules) in contrast to the vehicle group (I). In the ONL, photoreceptors with characteristics of apoptosis (arrows), namely cellular shrinkage and chromatin condensation, decreased in the PI-treated group (M) in contrast to the vehicle-treated group (J). In the inner segment of photoreceptors, a large number of mitochondria was swollen and degenerated in the vehicle group (K, arrows); in contrast, mitochondria was well preserved in the PI-treated group (N). n = 5 per group; *P < 0.05, **P < 0.01. Scale bars: 50 μm (B), 10 μm (I).

Copyright © 2026 American Society for Clinical Investigation
ISSN: 0021-9738 (print), 1558-8238 (online)

Sign up for email alerts