Go to JCI Insight
  • About
  • Editors
  • Consulting Editors
  • For authors
  • Publication ethics
  • Publication alerts by email
  • Advertising
  • Job board
  • Contact
  • Clinical Research and Public Health
  • Current issue
  • Past issues
  • By specialty
    • COVID-19
    • Cardiology
    • Gastroenterology
    • Immunology
    • Metabolism
    • Nephrology
    • Neuroscience
    • Oncology
    • Pulmonology
    • Vascular biology
    • All ...
  • Videos
    • ASCI Milestone Awards
    • Video Abstracts
    • Conversations with Giants in Medicine
  • Reviews
    • View all reviews ...
    • Clinical innovation and scientific progress in GLP-1 medicine (Nov 2025)
    • Pancreatic Cancer (Jul 2025)
    • Complement Biology and Therapeutics (May 2025)
    • Evolving insights into MASLD and MASH pathogenesis and treatment (Apr 2025)
    • Microbiome in Health and Disease (Feb 2025)
    • Substance Use Disorders (Oct 2024)
    • Clonal Hematopoiesis (Oct 2024)
    • View all review series ...
  • Viewpoint
  • Collections
    • In-Press Preview
    • Clinical Research and Public Health
    • Research Letters
    • Letters to the Editor
    • Editorials
    • Commentaries
    • Editor's notes
    • Reviews
    • Viewpoints
    • 100th anniversary
    • Top read articles

  • Current issue
  • Past issues
  • Specialties
  • Reviews
  • Review series
  • ASCI Milestone Awards
  • Video Abstracts
  • Conversations with Giants in Medicine
  • In-Press Preview
  • Clinical Research and Public Health
  • Research Letters
  • Letters to the Editor
  • Editorials
  • Commentaries
  • Editor's notes
  • Reviews
  • Viewpoints
  • 100th anniversary
  • Top read articles
  • About
  • Editors
  • Consulting Editors
  • For authors
  • Publication ethics
  • Publication alerts by email
  • Advertising
  • Job board
  • Contact
A cardiac myosin light chain kinase regulates sarcomere assembly in the vertebrate heart
Osamu Seguchi, Seiji Takashima, Satoru Yamazaki, Masanori Asakura,, Yoshihiro Asano, Yasunori Shintani, Masakatsu Wakeno, Tetsuo Minamino, Hiroya Kondo, Hidehiko Furukawa, Kenji Nakamaru, Asuka Naito,, Tomoko Takahashi, Toshiaki Ohtsuka, Koichi Kawakami, Tadashi Isomura,, Soichiro Kitamura, Hitonobu Tomoike, Naoki Mochizuki, Masafumi Kitakaze
Osamu Seguchi, Seiji Takashima, Satoru Yamazaki, Masanori Asakura,, Yoshihiro Asano, Yasunori Shintani, Masakatsu Wakeno, Tetsuo Minamino, Hiroya Kondo, Hidehiko Furukawa, Kenji Nakamaru, Asuka Naito,, Tomoko Takahashi, Toshiaki Ohtsuka, Koichi Kawakami, Tadashi Isomura,, Soichiro Kitamura, Hitonobu Tomoike, Naoki Mochizuki, Masafumi Kitakaze
View: Text | PDF
Research Article Cardiology

A cardiac myosin light chain kinase regulates sarcomere assembly in the vertebrate heart

  • Text
  • PDF
Abstract

Marked sarcomere disorganization is a well-documented characteristic of cardiomyocytes in the failing human myocardium. Myosin regulatory light chain 2, ventricular/cardiac muscle isoform (MLC2v), which is involved in the development of human cardiomyopathy, is an important structural protein that affects physiologic cardiac sarcomere formation and heart development. Integrated cDNA expression analysis of failing human myocardia uncovered a novel protein kinase, cardiac-specific myosin light chain kinase (cardiac-MLCK), which acts on MLC2v. Expression levels of cardiac-MLCK were well correlated with the pulmonary arterial pressure of patients with heart failure. In cultured cardiomyocytes, knockdown of cardiac-MLCK by specific siRNAs decreased MLC2v phosphorylation and impaired epinephrine-induced activation of sarcomere reassembly. To further clarify the physiologic roles of cardiac-MLCK in vivo, we cloned the zebrafish ortholog z–cardiac-MLCK. Knockdown of z–cardiac-MLCK expression using morpholino antisense oligonucleotides resulted in dilated cardiac ventricles and immature sarcomere structures. These results suggest a significant role for cardiac-MLCK in cardiogenesis.

Authors

Osamu Seguchi, Seiji Takashima, Satoru Yamazaki, Masanori Asakura,, Yoshihiro Asano, Yasunori Shintani, Masakatsu Wakeno, Tetsuo Minamino, Hiroya Kondo, Hidehiko Furukawa, Kenji Nakamaru, Asuka Naito,, Tomoko Takahashi, Toshiaki Ohtsuka, Koichi Kawakami, Tadashi Isomura,, Soichiro Kitamura, Hitonobu Tomoike, Naoki Mochizuki, Masafumi Kitakaze

×

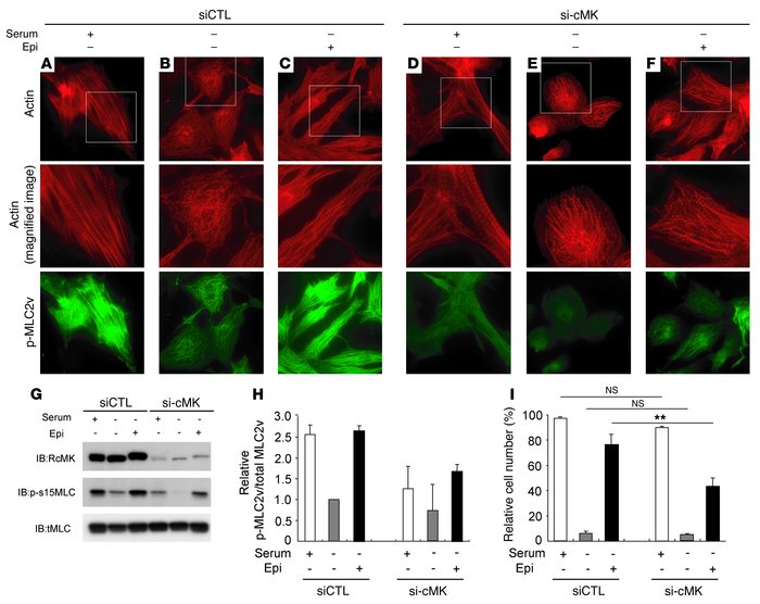
Figure 4

Cardiac-MLCK regulates the initiation of sarcomere assembly in cultured cardiomyocytes through MLC2v phosphorylation.

Options: View larger image (or click on image) Download as PowerPoint
Cardiac-MLCK regulates the initiation of sarcomere assembly in cultured ...
Original magnification, ×1,000 (upper and lower panels); ×2,000 (middle panels). (A–F) Cardiomyocytes were transfected with control siRNA (A–C) or si-cMK (D–F). Middle panels show higher magnification of boxed regions in top panels. In serum-containing conditions, si-cMK–transfected cardiomyocytes showed reduced levels of MLC2v phosphorylation (D) compared with control siRNA–transfected cardiomyocytes (A), although both exhibited regularly organized sarcomere structures. Actin staining in cardiomyocytes cultured in serum-free conditions revealed a punctuated pattern in the sarcomeres (B and E); moreover, the degree of MLC2v phosphorylation was reduced in the si-cMK–transfected cardiomyocytes compared with the control siRNA–transfected cardiomyocytes. Stimulation with 2 μM epinephrine provoked upregulation of MLC2v phosphorylation and sarcomere reassembly in control siRNA–transfected cardiomyocytes (C), but not in si-cMK–transfected cardiomyocytes (F). (G) We confirmed the levels of MLC2v phosphorylation shown in A–F using immunoblot analysis. (H) Quantitation of the levels of phosphorylated MLC2v shown in G. Values are mean ± SEM. (I) Percentage of the cells with organized sarcomeres. There was no significant difference between the populations of cardiomyocytes transfected with control siRNA and si-cMK under either serum-containing or serum-free conditions. The percentage of the cells with organized sarcomeres was significantly higher for the control siRNA–transfected cardiomyocytes than for the si-cMK–transfected cardiomyocytes. Values are mean ± SEM. p-MLC2v, phosphorylated MLC2v. **P < 0.001.

Copyright © 2026 American Society for Clinical Investigation
ISSN: 0021-9738 (print), 1558-8238 (online)

Sign up for email alerts