Go to JCI Insight
  • About
  • Editors
  • Consulting Editors
  • For authors
  • Publication ethics
  • Publication alerts by email
  • Advertising
  • Job board
  • Contact
  • Clinical Research and Public Health
  • Current issue
  • Past issues
  • By specialty
    • COVID-19
    • Cardiology
    • Gastroenterology
    • Immunology
    • Metabolism
    • Nephrology
    • Neuroscience
    • Oncology
    • Pulmonology
    • Vascular biology
    • All ...
  • Videos
    • Conversations with Giants in Medicine
    • Video Abstracts
  • Reviews
    • View all reviews ...
    • Clinical innovation and scientific progress in GLP-1 medicine (Nov 2025)
    • Pancreatic Cancer (Jul 2025)
    • Complement Biology and Therapeutics (May 2025)
    • Evolving insights into MASLD and MASH pathogenesis and treatment (Apr 2025)
    • Microbiome in Health and Disease (Feb 2025)
    • Substance Use Disorders (Oct 2024)
    • Clonal Hematopoiesis (Oct 2024)
    • View all review series ...
  • Viewpoint
  • Collections
    • In-Press Preview
    • Clinical Research and Public Health
    • Research Letters
    • Letters to the Editor
    • Editorials
    • Commentaries
    • Editor's notes
    • Reviews
    • Viewpoints
    • 100th anniversary
    • Top read articles

  • Current issue
  • Past issues
  • Specialties
  • Reviews
  • Review series
  • Conversations with Giants in Medicine
  • Video Abstracts
  • In-Press Preview
  • Clinical Research and Public Health
  • Research Letters
  • Letters to the Editor
  • Editorials
  • Commentaries
  • Editor's notes
  • Reviews
  • Viewpoints
  • 100th anniversary
  • Top read articles
  • About
  • Editors
  • Consulting Editors
  • For authors
  • Publication ethics
  • Publication alerts by email
  • Advertising
  • Job board
  • Contact
Human skin cells support thymus-independent T cell development
Rachael A. Clark, Kei-ichi Yamanaka, Mei Bai, Rebecca Dowgiert, Thomas S. Kupper
Rachael A. Clark, Kei-ichi Yamanaka, Mei Bai, Rebecca Dowgiert, Thomas S. Kupper
View: Text | PDF
Research Article Immunology

Human skin cells support thymus-independent T cell development

  • Text
  • PDF
Abstract

Thymic tissue has previously been considered a requirement for the generation of a functional and diverse population of human T cells. We report that fibroblasts and keratinocytes from human skin arrayed on a synthetic 3-dimensional matrix support the development of functional human T cells from hematopoietic precursor cells in the absence of thymic tissue. Newly generated T cells contained T cell receptor excision circles, possessed a diverse T cell repertoire, and were functionally mature and tolerant to self MHC, indicating successful completion of positive and negative selection. Skin cell cultures expressed the AIRE, Foxn1, and Hoxa3 transcription factors and a panel of autoantigens. Skin and bone marrow biopsies can thus be used to generate de novo functional and diverse T cell populations for potential therapeutic use in immunosuppressed patients.

Authors

Rachael A. Clark, Kei-ichi Yamanaka, Mei Bai, Rebecca Dowgiert, Thomas S. Kupper

×

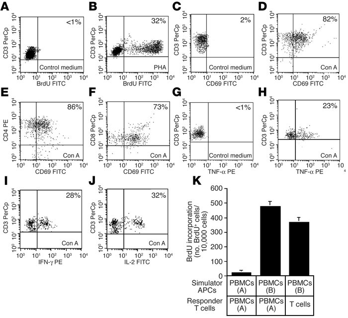
Figure 4

Options: View larger image (or click on image) Download as PowerPoint
T cells produced in skin cell cultures are mature and functional. (A and...
T cells produced in skin cell cultures are mature and functional. (A and B) Proliferation of T cells in response to (A) control medium and (B) phytohemagglutinin (PHA). (C–F) Expression of CD69 activation antigen in response to (C) control medium and (D–F) concanavalin A (Con A) by (C and D) total T cells and (E) CD4+ and (F) CD8+ subsets. (G and H) Production of TNF-α by CD3+ cells in response to (G) control medium and (H) concanavalin A treatment. (I and J) Production of (I) IFN-γ and (J) IL-2 in response to concanavalin A treatment. Treatment with control medium is not shown for IFN-γ and IL-2 samples but was identical to TNF-α control shown in G. The percentage of positive cells is shown. (K) Proliferation of T cells generated in skin cell cultures (T cells) in response to allogeneic PBMCs. Proliferation was assayed by BrdU incorporation on day 6 of the MLR. BrdU incorporation was detected via flow cytometry with gating on CD3+ T cells. PBMCs were derived from allogeneic, unrelated donors [PBMCs (A), donor A; PBMCs (B), donor B]. Error bars represent the SD of 3 measurements.

Copyright © 2026 American Society for Clinical Investigation
ISSN: 0021-9738 (print), 1558-8238 (online)

Sign up for email alerts