Go to JCI Insight
  • About
  • Editors
  • Consulting Editors
  • For authors
  • Publication ethics
  • Publication alerts by email
  • Advertising
  • Job board
  • Contact
  • Clinical Research and Public Health
  • Current issue
  • Past issues
  • By specialty
    • COVID-19
    • Cardiology
    • Gastroenterology
    • Immunology
    • Metabolism
    • Nephrology
    • Neuroscience
    • Oncology
    • Pulmonology
    • Vascular biology
    • All ...
  • Videos
    • ASCI Milestone Awards
    • Video Abstracts
    • Conversations with Giants in Medicine
  • Reviews
    • View all reviews ...
    • Clinical innovation and scientific progress in GLP-1 medicine (Nov 2025)
    • Pancreatic Cancer (Jul 2025)
    • Complement Biology and Therapeutics (May 2025)
    • Evolving insights into MASLD and MASH pathogenesis and treatment (Apr 2025)
    • Microbiome in Health and Disease (Feb 2025)
    • Substance Use Disorders (Oct 2024)
    • Clonal Hematopoiesis (Oct 2024)
    • View all review series ...
  • Viewpoint
  • Collections
    • In-Press Preview
    • Clinical Research and Public Health
    • Research Letters
    • Letters to the Editor
    • Editorials
    • Commentaries
    • Editor's notes
    • Reviews
    • Viewpoints
    • 100th anniversary
    • Top read articles

  • Current issue
  • Past issues
  • Specialties
  • Reviews
  • Review series
  • ASCI Milestone Awards
  • Video Abstracts
  • Conversations with Giants in Medicine
  • In-Press Preview
  • Clinical Research and Public Health
  • Research Letters
  • Letters to the Editor
  • Editorials
  • Commentaries
  • Editor's notes
  • Reviews
  • Viewpoints
  • 100th anniversary
  • Top read articles
  • About
  • Editors
  • Consulting Editors
  • For authors
  • Publication ethics
  • Publication alerts by email
  • Advertising
  • Job board
  • Contact
Vinculin influences essential processes in enteric nervous system development and Hirschsprung disease pathogenesis
Lifang Liu, Xixin Wang, Mingxuan Liang, Peiting Li, Cindy Yifei Yan, Patrick Ho-Yu Chung, Kenneth Kak-Yuen Wong, Asif Javed, Maria-Mercedes Garcia-Barcelo, Elly Sau-Wai Ngan
Lifang Liu, Xixin Wang, Mingxuan Liang, Peiting Li, Cindy Yifei Yan, Patrick Ho-Yu Chung, Kenneth Kak-Yuen Wong, Asif Javed, Maria-Mercedes Garcia-Barcelo, Elly Sau-Wai Ngan
View: Text | PDF
Research Article Gastroenterology Genetics

Vinculin influences essential processes in enteric nervous system development and Hirschsprung disease pathogenesis

  • Text
  • PDF
Abstract

Vinculin (VCL), a linker between cells and their environment, has rarely been linked to disease. This study examines the role of VCL in the development of the enteric nervous system (ENS) and its relationship to Hirschsprung disease (HSCR). Using whole-genome sequencing and in vitro assays, we identified 4 VCL mutations associated with HSCR, most causing loss of function. Neural crest–specific Vcl knock-out mice (Vcl cKO) displayed ENS defects resembling short-segment HSCR, including partial colonic aganglionosis and abnormal gut musculature. Single-cell transcriptomics revealed dysregulation of genes involved in neuronal differentiation and MAPK signaling. Spatial RNA-seq revealed reduced ENS-mesenchyme interactions in Vcl cKO mice, accompanied by significant disruption of the Pleiotrophin (PTN) pathway; Ptn knock-out mice exhibited phenotypes similar to those of Vcl cKO mice, underscoring the importance of ENS-mesenchyme crosstalk. VCL works as a hub gene crucial for cell connection and signaling pathways essential for ENS formation. VCL deficiency subtly impacts various developmental stages and neighboring cells, cumulatively leading to a phenotype similar to short-segment HSCR. This research highlights the role of VCL in maintaining cellular interactions and signaling pathways, such as MAPK and PTN, which are crucial for ENS development and may inform therapeutic targets for ENS disorders.

Authors

Lifang Liu, Xixin Wang, Mingxuan Liang, Peiting Li, Cindy Yifei Yan, Patrick Ho-Yu Chung, Kenneth Kak-Yuen Wong, Asif Javed, Maria-Mercedes Garcia-Barcelo, Elly Sau-Wai Ngan

×

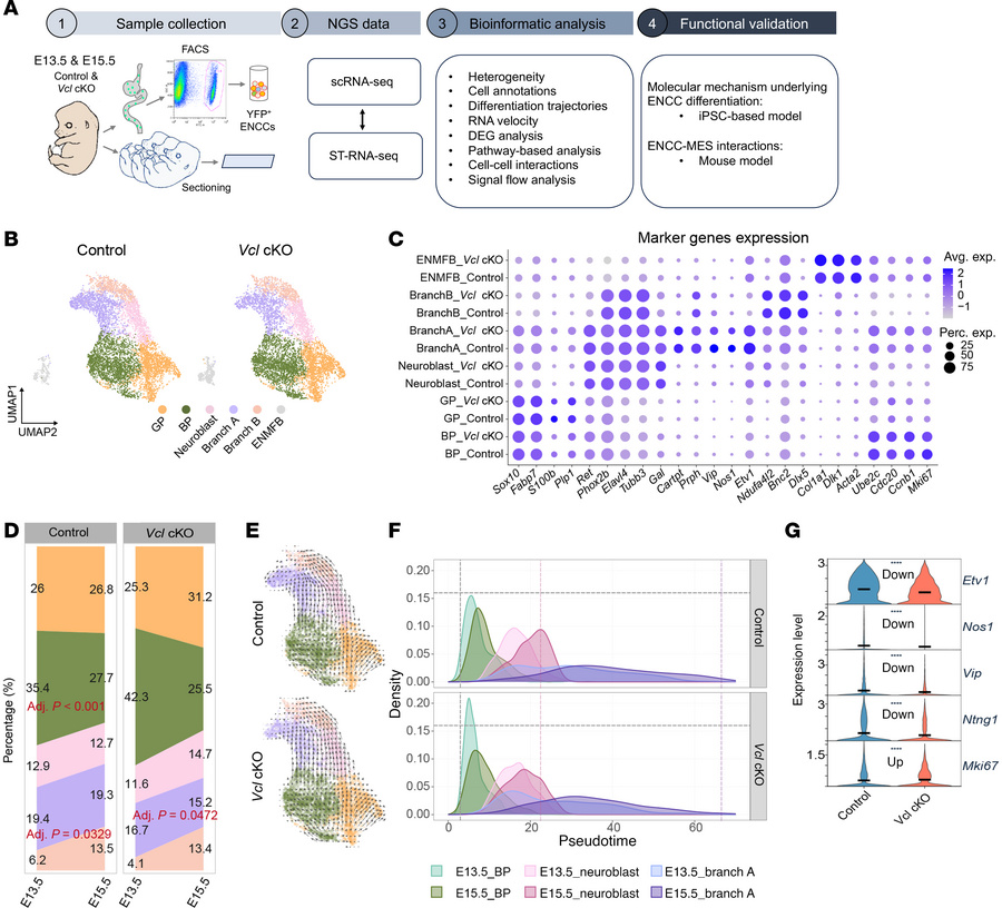
Figure 5

scRNA-seq analysis revealed a delayed progression of Vcl mutant cells along the neuronal lineage differentiation trajectory.

Options: View larger image (or click on image) Download as PowerPoint
scRNA-seq analysis revealed a delayed progression of Vcl mutant cells al...
(A) The workflow summarizing scRNA-seq data analysis and corresponding functional validations. (B) The integrated UMAP (Uniform Manifold Approximation and Projection) projection of 30,157 cells ENCCs at E13.5 and E15.5, colored by cell types. (BP, biopotent progenitor; GP, glial progenitor; Branch A & Branch B neurons, annotated by integrating the data from Morarach et al (46); ENMFB, enteric mesothelial fibroblast.) (C) The expression of marker genes and proliferative markers across cell types. (D) The proportion of cell types across different samples. Empirical Bayes moderated t test is used for the cell proportion comparison, with Benjamini-Hochberg–adjusted P value < 0.05 considered significant. The proportion of E13.5 BP, E13.5 Branch A, and E15.5 Branch A neurons is affected. (E) Comparison of RNA velocity in control and Vcl mutant. (F) The density plot shows the distributions of pseudotime of cell states inferred by Slingshot, revealing a delayed differentiation of neurons. (G) Expression of Branch A markers in control and Vcl mutant. 2-sided Wilcoxon rank-sum test, ****P < 0.0001.

Copyright © 2026 American Society for Clinical Investigation
ISSN: 0021-9738 (print), 1558-8238 (online)

Sign up for email alerts