Go to JCI Insight
  • About
  • Editors
  • Consulting Editors
  • For authors
  • Publication ethics
  • Publication alerts by email
  • Advertising
  • Job board
  • Contact
  • Clinical Research and Public Health
  • Current issue
  • Past issues
  • By specialty
    • COVID-19
    • Cardiology
    • Gastroenterology
    • Immunology
    • Metabolism
    • Nephrology
    • Neuroscience
    • Oncology
    • Pulmonology
    • Vascular biology
    • All ...
  • Videos
    • ASCI Milestone Awards
    • Video Abstracts
    • Conversations with Giants in Medicine
  • Reviews
    • View all reviews ...
    • Clinical innovation and scientific progress in GLP-1 medicine (Nov 2025)
    • Pancreatic Cancer (Jul 2025)
    • Complement Biology and Therapeutics (May 2025)
    • Evolving insights into MASLD and MASH pathogenesis and treatment (Apr 2025)
    • Microbiome in Health and Disease (Feb 2025)
    • Substance Use Disorders (Oct 2024)
    • Clonal Hematopoiesis (Oct 2024)
    • View all review series ...
  • Viewpoint
  • Collections
    • In-Press Preview
    • Clinical Research and Public Health
    • Research Letters
    • Letters to the Editor
    • Editorials
    • Commentaries
    • Editor's notes
    • Reviews
    • Viewpoints
    • 100th anniversary
    • Top read articles

  • Current issue
  • Past issues
  • Specialties
  • Reviews
  • Review series
  • ASCI Milestone Awards
  • Video Abstracts
  • Conversations with Giants in Medicine
  • In-Press Preview
  • Clinical Research and Public Health
  • Research Letters
  • Letters to the Editor
  • Editorials
  • Commentaries
  • Editor's notes
  • Reviews
  • Viewpoints
  • 100th anniversary
  • Top read articles
  • About
  • Editors
  • Consulting Editors
  • For authors
  • Publication ethics
  • Publication alerts by email
  • Advertising
  • Job board
  • Contact
Vinculin influences essential processes in enteric nervous system development and Hirschsprung disease pathogenesis
Lifang Liu, Xixin Wang, Mingxuan Liang, Peiting Li, Cindy Yifei Yan, Patrick Ho-Yu Chung, Kenneth Kak-Yuen Wong, Asif Javed, Maria-Mercedes Garcia-Barcelo, Elly Sau-Wai Ngan
Lifang Liu, Xixin Wang, Mingxuan Liang, Peiting Li, Cindy Yifei Yan, Patrick Ho-Yu Chung, Kenneth Kak-Yuen Wong, Asif Javed, Maria-Mercedes Garcia-Barcelo, Elly Sau-Wai Ngan
View: Text | PDF
Research Article Gastroenterology Genetics

Vinculin influences essential processes in enteric nervous system development and Hirschsprung disease pathogenesis

  • Text
  • PDF
Abstract

Vinculin (VCL), a linker between cells and their environment, has rarely been linked to disease. This study examines the role of VCL in the development of the enteric nervous system (ENS) and its relationship to Hirschsprung disease (HSCR). Using whole-genome sequencing and in vitro assays, we identified 4 VCL mutations associated with HSCR, most causing loss of function. Neural crest–specific Vcl knock-out mice (Vcl cKO) displayed ENS defects resembling short-segment HSCR, including partial colonic aganglionosis and abnormal gut musculature. Single-cell transcriptomics revealed dysregulation of genes involved in neuronal differentiation and MAPK signaling. Spatial RNA-seq revealed reduced ENS-mesenchyme interactions in Vcl cKO mice, accompanied by significant disruption of the Pleiotrophin (PTN) pathway; Ptn knock-out mice exhibited phenotypes similar to those of Vcl cKO mice, underscoring the importance of ENS-mesenchyme crosstalk. VCL works as a hub gene crucial for cell connection and signaling pathways essential for ENS formation. VCL deficiency subtly impacts various developmental stages and neighboring cells, cumulatively leading to a phenotype similar to short-segment HSCR. This research highlights the role of VCL in maintaining cellular interactions and signaling pathways, such as MAPK and PTN, which are crucial for ENS development and may inform therapeutic targets for ENS disorders.

Authors

Lifang Liu, Xixin Wang, Mingxuan Liang, Peiting Li, Cindy Yifei Yan, Patrick Ho-Yu Chung, Kenneth Kak-Yuen Wong, Asif Javed, Maria-Mercedes Garcia-Barcelo, Elly Sau-Wai Ngan

×

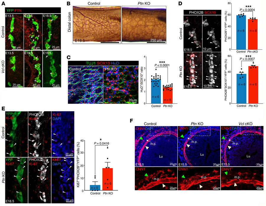
Figure 11

Dynamic expression of PTN in ENS and mesenchyme is essential for the formation of the muscle layer of the gut.

Options: View larger image (or click on image) Download as PowerPoint
Dynamic expression of PTN in ENS and mesenchyme is essential for the for...
(A) IHC of PTN in E13.5, E15.5 & E18.5 of control (Wnt1-Cre; Rosa26YFP) and Vcl cKO (Vcl KOWnt1–Cre) guts. (B) Whole-mount acetylcholinesterase (AchE) staining of control and Ptn KO colon. (C) Whole-mount immunofluorescence of TUJ1, HuD, and SOX10 shows ENS network aberrantly organized in the distal colon of E18.5 Ptn mutant. The average neuron-to-glia ratio in the 4–5 selected regions of distal colon is shown in the bar graphs. Immunofluorescence of (D) PHOX2B and SOX10 and (E) Ki67 counterstained with DAPI on cross sections of E18.5 distal colon. (F) Immunofluorescence staining for Calponin (red) and counterstained nuclei with DAPI (blue) in E15.5 Control (Ptn+/+) and Ptn−/− colons. m.p., myenteric plexus; Lu, lumen; lamina muscularis interna (yellow arrowhead) and the lamina muscularis externa (green arrowhead). Bar graphs show the quantitative data (mean ± SEM; n, number of embryonic guts analyzed, *P < 0.05; ***P < 0.001, Student t test, 2-tailed). Scale bars: 25 um (A); 250 um (B); 20 um (C, E, and F); 10 um (D).

Copyright © 2026 American Society for Clinical Investigation
ISSN: 0021-9738 (print), 1558-8238 (online)

Sign up for email alerts