Go to JCI Insight
  • About
  • Editors
  • Consulting Editors
  • For authors
  • Publication ethics
  • Publication alerts by email
  • Advertising
  • Job board
  • Contact
  • Clinical Research and Public Health
  • Current issue
  • Past issues
  • By specialty
    • COVID-19
    • Cardiology
    • Gastroenterology
    • Immunology
    • Metabolism
    • Nephrology
    • Neuroscience
    • Oncology
    • Pulmonology
    • Vascular biology
    • All ...
  • Videos
    • ASCI Milestone Awards
    • Video Abstracts
    • Conversations with Giants in Medicine
  • Reviews
    • View all reviews ...
    • Clinical innovation and scientific progress in GLP-1 medicine (Nov 2025)
    • Pancreatic Cancer (Jul 2025)
    • Complement Biology and Therapeutics (May 2025)
    • Evolving insights into MASLD and MASH pathogenesis and treatment (Apr 2025)
    • Microbiome in Health and Disease (Feb 2025)
    • Substance Use Disorders (Oct 2024)
    • Clonal Hematopoiesis (Oct 2024)
    • View all review series ...
  • Viewpoint
  • Collections
    • In-Press Preview
    • Clinical Research and Public Health
    • Research Letters
    • Letters to the Editor
    • Editorials
    • Commentaries
    • Editor's notes
    • Reviews
    • Viewpoints
    • 100th anniversary
    • Top read articles

  • Current issue
  • Past issues
  • Specialties
  • Reviews
  • Review series
  • ASCI Milestone Awards
  • Video Abstracts
  • Conversations with Giants in Medicine
  • In-Press Preview
  • Clinical Research and Public Health
  • Research Letters
  • Letters to the Editor
  • Editorials
  • Commentaries
  • Editor's notes
  • Reviews
  • Viewpoints
  • 100th anniversary
  • Top read articles
  • About
  • Editors
  • Consulting Editors
  • For authors
  • Publication ethics
  • Publication alerts by email
  • Advertising
  • Job board
  • Contact
Luspatercept ameliorates disease phenotype and complications in the Townes mouse model of sickle cell disease
Maiko Sezaki, Tian Li, Mingzhe Pan, Zhihong Wang, Jie Bai, Justin G. Horowitz, Julia Z. Xu, Gang Huang
Maiko Sezaki, Tian Li, Mingzhe Pan, Zhihong Wang, Jie Bai, Justin G. Horowitz, Julia Z. Xu, Gang Huang
View: Text | PDF
Research Letter Hematology Immunology

Luspatercept ameliorates disease phenotype and complications in the Townes mouse model of sickle cell disease

  • Text
  • PDF
Abstract

Authors

Maiko Sezaki, Tian Li, Mingzhe Pan, Zhihong Wang, Jie Bai, Justin G. Horowitz, Julia Z. Xu, Gang Huang

×

Figure 1

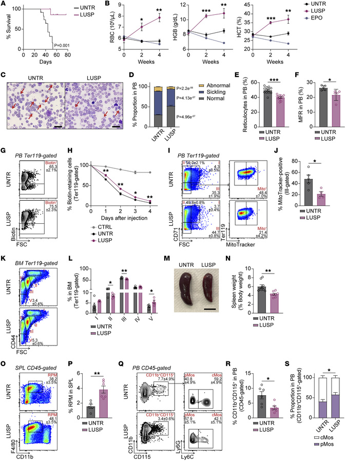
Luspatercept alleviates anemia in the Townes SCD mouse model.

Options: View larger image (or click on image) Download as PowerPoint
Luspatercept alleviates anemia in the Townes SCD mouse model.
(A) Kaplan...
(A) Kaplan-Meier survival curve of untreated (UNTR) and luspatercept-treated (LUSP) SCD mice (n = 9–12). (B) Average PB RBC, hemoglobin (HGB), and hematocrit (HCT) levels in untreated and treated mice (n = 4–7). (C) Giemsa staining of PB smears. Arrows mark sickling cells. Scale bars: 20 μm. (D) Proportion (%) of normal, sickling, and abnormal cells (n = 4–6 independent experiments). (E) Average percentage reticulocytes (n = 12) in PB. (F) Average percentage MFR reticulocytes (n = 5). (G) Flow plots of biotin-retaining cells in PB. (H) Quantification of percentage biotin-retaining cells on days 0 to 4 (n = 9–13). (I) Flow plots of PB erythroid cells and their mitochondrial content. (J) Quantification of percentage MitoTracker-positive cells (n = 4–5). (K) Flow plots of BM erythroid maturation (I, proerythroblasts; II, basophilic; III, polychromatic; IV, orthochromatic and reticulocytes; V, RBCs). (L) Quantification of percentage BM erythroid progenitors (n = 6). (M) Representative image of spleens. Scale bar: 0.5 cm. (N) Spleen weight as percentage body weight (n = 8–9). (O) Flow plots of splenic red pulp macrophages (RPMs). (P) Quantification of percentage RPMs (n = 5–6). (Q) Flow plots of CD11b+CD115+ cells, cMos, and pMos. (R) Quantification of percentage CD11b+CD115+ cells (n = 6). (S) Ratio of cMos versus pMos (n = 6). *P < 0.05; **P < 0.01; ***P < 0.001 by 2-way ANOVA with Tukey’s post hoc test for B and H, and 2-tailed Student’s t test for all others.

Copyright © 2026 American Society for Clinical Investigation
ISSN: 0021-9738 (print), 1558-8238 (online)

Sign up for email alerts