Go to JCI Insight
  • About
  • Editors
  • Consulting Editors
  • For authors
  • Publication ethics
  • Publication alerts by email
  • Advertising
  • Job board
  • Contact
  • Clinical Research and Public Health
  • Current issue
  • Past issues
  • By specialty
    • COVID-19
    • Cardiology
    • Gastroenterology
    • Immunology
    • Metabolism
    • Nephrology
    • Neuroscience
    • Oncology
    • Pulmonology
    • Vascular biology
    • All ...
  • Videos
    • Conversations with Giants in Medicine
    • Video Abstracts
  • Reviews
    • View all reviews ...
    • Clinical innovation and scientific progress in GLP-1 medicine (Nov 2025)
    • Pancreatic Cancer (Jul 2025)
    • Complement Biology and Therapeutics (May 2025)
    • Evolving insights into MASLD and MASH pathogenesis and treatment (Apr 2025)
    • Microbiome in Health and Disease (Feb 2025)
    • Substance Use Disorders (Oct 2024)
    • Clonal Hematopoiesis (Oct 2024)
    • View all review series ...
  • Viewpoint
  • Collections
    • In-Press Preview
    • Clinical Research and Public Health
    • Research Letters
    • Letters to the Editor
    • Editorials
    • Commentaries
    • Editor's notes
    • Reviews
    • Viewpoints
    • 100th anniversary
    • Top read articles

  • Current issue
  • Past issues
  • Specialties
  • Reviews
  • Review series
  • Conversations with Giants in Medicine
  • Video Abstracts
  • In-Press Preview
  • Clinical Research and Public Health
  • Research Letters
  • Letters to the Editor
  • Editorials
  • Commentaries
  • Editor's notes
  • Reviews
  • Viewpoints
  • 100th anniversary
  • Top read articles
  • About
  • Editors
  • Consulting Editors
  • For authors
  • Publication ethics
  • Publication alerts by email
  • Advertising
  • Job board
  • Contact
S100a9 lactylation triggers neutrophil trafficking and cardiac inflammation in myocardial ischemia/reperfusion injury
Xiaoqi Wang, Xiangyu Yan, Ge Mang, Yujia Chen, Shuang Liu, Jiayu Sui, Zhonghua Tong, Penghe Wang, Jingxuan Cui, Qiannan Yang, Yafei Zhang, Dongni Wang, Ping Sun, Weijun Song, Zexi Jin, Ming Shi, Peng Zhao, Jia Yang, Mingyang Liu, Naixin Wang, Tao Chen, Yong Ji, Bo Yu, Maomao Zhang
Xiaoqi Wang, Xiangyu Yan, Ge Mang, Yujia Chen, Shuang Liu, Jiayu Sui, Zhonghua Tong, Penghe Wang, Jingxuan Cui, Qiannan Yang, Yafei Zhang, Dongni Wang, Ping Sun, Weijun Song, Zexi Jin, Ming Shi, Peng Zhao, Jia Yang, Mingyang Liu, Naixin Wang, Tao Chen, Yong Ji, Bo Yu, Maomao Zhang
View: Text | PDF
Research Article Cardiology Immunology

S100a9 lactylation triggers neutrophil trafficking and cardiac inflammation in myocardial ischemia/reperfusion injury

  • Text
  • PDF
Abstract

Lactylation, a posttranslational modification derived from glycolysis, plays a pivotal role in ischemic heart disease. Neutrophils are predominantly glycolytic cells that trigger intensive inflammation of myocardial ischemia/reperfusion (MI/R). However, whether lactylation regulates neutrophil function during MI/R remains unknown. We applied lactyl proteomics analysis and found that S100a9 was lactylated at lysine 26 (S100a9K26la) in neutrophils, with elevated levels observed in both patients with acute myocardial infarction (AMI) and MI/R model mice. We demonstrated that S100a9K26la drove the development of MI/R using mutant knockin mice. Mechanistically, lactylated S100a9 translocated to the nucleus of neutrophils, where it bound to the promoters of migration-related genes, thereby enhancing their transcription as a coactivator and promoting neutrophil migration and cardiac recruitment. Additionally, lactylated S100a9 was released during neutrophil extracellular trap (NET) formation, leading to cardiomyocyte death by disrupting mitochondrial function. The enzyme dihydrolipoyllysine-residue acetyltransferase (DLAT) was identified as the lactyltransferase facilitating neutrophil S100a9K26la following MI/R, a process that could be restrained by α-lipoic acid. Consistently, we found that targeting the DLAT/S100a9K26la axis suppressed neutrophil burden and improved cardiac function following MI/R. In patients with AMI, elevated S100a9K26la levels in plasma were positively correlated with cardiac death. These findings highlight S100a9 lactylation as a potential therapeutic target for MI/R and as a promising biomarker for evaluating poor MI/R outcomes.

Authors

Xiaoqi Wang, Xiangyu Yan, Ge Mang, Yujia Chen, Shuang Liu, Jiayu Sui, Zhonghua Tong, Penghe Wang, Jingxuan Cui, Qiannan Yang, Yafei Zhang, Dongni Wang, Ping Sun, Weijun Song, Zexi Jin, Ming Shi, Peng Zhao, Jia Yang, Mingyang Liu, Naixin Wang, Tao Chen, Yong Ji, Bo Yu, Maomao Zhang

×

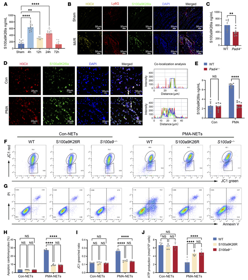
Figure 3

Lactylated S100a9 is released via NETs and triggers CM death by impairing mitochondrial function.

Options: View larger image (or click on image) Download as PowerPoint
Lactylated S100a9 is released via NETs and triggers CM death by impairin...
(A) ELISA quantification of plasma S100a9K26la levels at various time points after MI/R (n = 9–13). **P < 0.01 and ****P < 0.0001 for the indicated comparisons in A, by 2-way ANOVA with Tukey’s multiple-comparison test (P values were adjusted for 6 comparisons). (B) Immunofluorescence costaining of heart tissue for H3Cit (orange), and Ly6G (red) with S100a9K26la (green). Scale bars: 50 μm (n = 5). Original magnification, ×10. (C) ELISA detection of S100a9K26la levels in plasma from WT and Padi4–/– mice on day 1 after MI/R (n = 8). **P < 0.01 for the indicated comparisons, by unpaired, 2-tailed Student’s t test. (D) BM neutrophils were treated with vehicle or PMA (200 nM/L) for 4 hours. H3Cit (red) with S100a9K26la (green) immunofluorescence colocalization analysis was performed using Zeiss Zen microscope software. Scale bars: 2 μm (n = 5). Scale bars: 20μm, original magnification, ×20 (E) BM neutrophils from WT and Padi4–/– mice were cultured for 4 hours with PMA, and cell supernatants were collected for detection of S100a9K26la levels by ELISA (n = 8). ****P < 0.0001 for the indicated comparisons in E, by 2-way ANOVA with Tukey’s multiple-comparison test (P values were adjusted for 6 comparisons). (F–J) NCMs were cultured with NETs from WT and S100a9K26R neutrophils pretreated with PMA or untreated for 24 hours, then NCMs were collected to detect ATP levels (J) (n = 5), mitochondrial membrane depolarization (F and I, n = 5), and annexin V and propidium iodide (PI) by flow cytometry (G and H, n = 5). ****P < 0.0001 for the indicated comparisons in H–J, by 2-way ANOVA with Tukey’s multiple-comparison test (P values were adjusted for 6 comparisons). All data represent the mean ± SD.

Copyright © 2026 American Society for Clinical Investigation
ISSN: 0021-9738 (print), 1558-8238 (online)

Sign up for email alerts