Go to JCI Insight
  • About
  • Editors
  • Consulting Editors
  • For authors
  • Publication ethics
  • Publication alerts by email
  • Advertising
  • Job board
  • Contact
  • Clinical Research and Public Health
  • Current issue
  • Past issues
  • By specialty
    • COVID-19
    • Cardiology
    • Gastroenterology
    • Immunology
    • Metabolism
    • Nephrology
    • Neuroscience
    • Oncology
    • Pulmonology
    • Vascular biology
    • All ...
  • Videos
    • ASCI Milestone Awards
    • Video Abstracts
    • Conversations with Giants in Medicine
  • Reviews
    • View all reviews ...
    • Clinical innovation and scientific progress in GLP-1 medicine (Nov 2025)
    • Pancreatic Cancer (Jul 2025)
    • Complement Biology and Therapeutics (May 2025)
    • Evolving insights into MASLD and MASH pathogenesis and treatment (Apr 2025)
    • Microbiome in Health and Disease (Feb 2025)
    • Substance Use Disorders (Oct 2024)
    • Clonal Hematopoiesis (Oct 2024)
    • View all review series ...
  • Viewpoint
  • Collections
    • In-Press Preview
    • Clinical Research and Public Health
    • Research Letters
    • Letters to the Editor
    • Editorials
    • Commentaries
    • Editor's notes
    • Reviews
    • Viewpoints
    • 100th anniversary
    • Top read articles

  • Current issue
  • Past issues
  • Specialties
  • Reviews
  • Review series
  • ASCI Milestone Awards
  • Video Abstracts
  • Conversations with Giants in Medicine
  • In-Press Preview
  • Clinical Research and Public Health
  • Research Letters
  • Letters to the Editor
  • Editorials
  • Commentaries
  • Editor's notes
  • Reviews
  • Viewpoints
  • 100th anniversary
  • Top read articles
  • About
  • Editors
  • Consulting Editors
  • For authors
  • Publication ethics
  • Publication alerts by email
  • Advertising
  • Job board
  • Contact
S100a9 lactylation triggers neutrophil trafficking and cardiac inflammation in myocardial ischemia/reperfusion injury
Xiaoqi Wang, Xiangyu Yan, Ge Mang, Yujia Chen, Shuang Liu, Jiayu Sui, Zhonghua Tong, Penghe Wang, Jingxuan Cui, Qiannan Yang, Yafei Zhang, Dongni Wang, Ping Sun, Weijun Song, Zexi Jin, Ming Shi, Peng Zhao, Jia Yang, Mingyang Liu, Naixin Wang, Tao Chen, Yong Ji, Bo Yu, Maomao Zhang
Xiaoqi Wang, Xiangyu Yan, Ge Mang, Yujia Chen, Shuang Liu, Jiayu Sui, Zhonghua Tong, Penghe Wang, Jingxuan Cui, Qiannan Yang, Yafei Zhang, Dongni Wang, Ping Sun, Weijun Song, Zexi Jin, Ming Shi, Peng Zhao, Jia Yang, Mingyang Liu, Naixin Wang, Tao Chen, Yong Ji, Bo Yu, Maomao Zhang
View: Text | PDF
Research Article Cardiology Immunology

S100a9 lactylation triggers neutrophil trafficking and cardiac inflammation in myocardial ischemia/reperfusion injury

  • Text
  • PDF
Abstract

Lactylation, a posttranslational modification derived from glycolysis, plays a pivotal role in ischemic heart disease. Neutrophils are predominantly glycolytic cells that trigger intensive inflammation of myocardial ischemia/reperfusion (MI/R). However, whether lactylation regulates neutrophil function during MI/R remains unknown. We applied lactyl proteomics analysis and found that S100a9 was lactylated at lysine 26 (S100a9K26la) in neutrophils, with elevated levels observed in both patients with acute myocardial infarction (AMI) and MI/R model mice. We demonstrated that S100a9K26la drove the development of MI/R using mutant knockin mice. Mechanistically, lactylated S100a9 translocated to the nucleus of neutrophils, where it bound to the promoters of migration-related genes, thereby enhancing their transcription as a coactivator and promoting neutrophil migration and cardiac recruitment. Additionally, lactylated S100a9 was released during neutrophil extracellular trap (NET) formation, leading to cardiomyocyte death by disrupting mitochondrial function. The enzyme dihydrolipoyllysine-residue acetyltransferase (DLAT) was identified as the lactyltransferase facilitating neutrophil S100a9K26la following MI/R, a process that could be restrained by α-lipoic acid. Consistently, we found that targeting the DLAT/S100a9K26la axis suppressed neutrophil burden and improved cardiac function following MI/R. In patients with AMI, elevated S100a9K26la levels in plasma were positively correlated with cardiac death. These findings highlight S100a9 lactylation as a potential therapeutic target for MI/R and as a promising biomarker for evaluating poor MI/R outcomes.

Authors

Xiaoqi Wang, Xiangyu Yan, Ge Mang, Yujia Chen, Shuang Liu, Jiayu Sui, Zhonghua Tong, Penghe Wang, Jingxuan Cui, Qiannan Yang, Yafei Zhang, Dongni Wang, Ping Sun, Weijun Song, Zexi Jin, Ming Shi, Peng Zhao, Jia Yang, Mingyang Liu, Naixin Wang, Tao Chen, Yong Ji, Bo Yu, Maomao Zhang

×

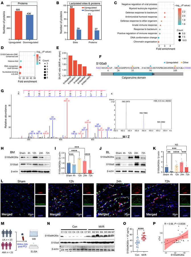
Figure 1

Global view of lactylated proteins and identification of S100a9 lactylation in neutrophils under MI/R.

Options: View larger image (or click on image) Download as PowerPoint
Global view of lactylated proteins and identification of S100a9 lactylat...
(A–G) Total and lactylated (Kla) proteomes of BM neutrophils from sham-treated and post-MI/R mice on day 1. (A) Number of proteins exhibiting substantial expression-level changes in the total proteome after MI/R. (B) Number of Kla sites and proteins exhibiting marked Kla changes after MI/R. (C) Bubble plot of the top 10 GO terms representing the functions of proteins that exhibited upregulated Kla changes. (D) Domain analysis of proteins with upregulated Kla expression. (E) Quantitation of Kla S100a8, S100a9, and S100a11 peptides in neutrophils by MS. SILAC, stable isotope labeling by amino acids in cell culture. (F) Illustration of S100a9 Kla sites identified in neutrophils. (G) MS/MS spectrum of the lysine 26 lactylated S100a9 peptide (S100a9K26la) derived from neutrophils. (H–K) S100a9K26la immunoblots of BM (H) and blood (BL) neutrophils (J) from sham-treated and post-MI/R mice at 4, 12, 24, and 72 hours (n = 6). Quantitation of S100a9K26la changes in BM (I) and BL (K) neutrophils normalized to β-actin. **P < 0.01, ***P < 0.001, and ****P < 0.0001 for the indicated comparisons in I and K, by 1-way ANOVA with Tukey’s multiple-comparison test (P values were adjusted for 6 comparisons). (L) Immunofluorescence costaining for Ly6G (red) with S100a9K26la (green) in infarcted hearts 12, 24, and 72 hours after MI/R. Scale bar: 20 μm. Inset: original magnification × 10, n = 3. (M) Blood samples were collected from patients with AMI undergoing PCI (MI/R, n = 23) and from control (Con) patients with UA (n = 23) within 24 hours. WB, Western blotting (WB). (N) Immunoblotting and quantification of S100a9K26la in neutrophils from the control and MI/R groups. (O) Measurement of plasma S100a9K26la levels by ELISA. Median (IQRs: 25th–75th percentiles). ****P < 0.0001 for the indicated comparisons in O, by 2-tailed Mann-Whitney U test. (P) Spearman’s correlation analysis of S100a9K26la and cTnI (excluding the cTnI values below the level of 0.2 μg/L). Data indicate the mean ± SD (I and K) or Median (interquartile ranges, 25th-75th percentile) (O).

Copyright © 2026 American Society for Clinical Investigation
ISSN: 0021-9738 (print), 1558-8238 (online)

Sign up for email alerts