Go to JCI Insight
  • About
  • Editors
  • Consulting Editors
  • For authors
  • Publication ethics
  • Publication alerts by email
  • Advertising
  • Job board
  • Contact
  • Clinical Research and Public Health
  • Current issue
  • Past issues
  • By specialty
    • COVID-19
    • Cardiology
    • Gastroenterology
    • Immunology
    • Metabolism
    • Nephrology
    • Neuroscience
    • Oncology
    • Pulmonology
    • Vascular biology
    • All ...
  • Videos
    • ASCI Milestone Awards
    • Video Abstracts
    • Conversations with Giants in Medicine
  • Reviews
    • View all reviews ...
    • Neurodegeneration (Mar 2026)
    • Clinical innovation and scientific progress in GLP-1 medicine (Nov 2025)
    • Pancreatic Cancer (Jul 2025)
    • Complement Biology and Therapeutics (May 2025)
    • Evolving insights into MASLD and MASH pathogenesis and treatment (Apr 2025)
    • Microbiome in Health and Disease (Feb 2025)
    • Substance Use Disorders (Oct 2024)
    • View all review series ...
  • Viewpoint
  • Collections
    • In-Press Preview
    • Clinical Research and Public Health
    • Research Letters
    • Letters to the Editor
    • Editorials
    • Commentaries
    • Editor's notes
    • Reviews
    • Viewpoints
    • 100th anniversary
    • Top read articles

  • Current issue
  • Past issues
  • Specialties
  • Reviews
  • Review series
  • ASCI Milestone Awards
  • Video Abstracts
  • Conversations with Giants in Medicine
  • In-Press Preview
  • Clinical Research and Public Health
  • Research Letters
  • Letters to the Editor
  • Editorials
  • Commentaries
  • Editor's notes
  • Reviews
  • Viewpoints
  • 100th anniversary
  • Top read articles
  • About
  • Editors
  • Consulting Editors
  • For authors
  • Publication ethics
  • Publication alerts by email
  • Advertising
  • Job board
  • Contact
Alcohol use disorder–associated gene FNDC4 alters glutamatergic and GABAergic neurogenesis in neural organoids
Xiujuan Zhu, August J. John, Sooan Kim, Li Wang, Enci Ding, Jing Zheng, Ateka Saleh, Irene Marín-Goñi, Abedalrahman Jomaa, Huanyao Gao, Meijie Wang, Ching Man Wai, Irene Moon, Cindy Chen, Alireza Agahi, Brandon J. Coombes, Tony M. Kerr, Nobuyoshi Suto, Liewei Wang, Mark A. Frye, Joanna M. Biernacka, Victor M. Karpyak, Hu Li, Richard M. Weinshilboum, Duan Liu
Xiujuan Zhu, August J. John, Sooan Kim, Li Wang, Enci Ding, Jing Zheng, Ateka Saleh, Irene Marín-Goñi, Abedalrahman Jomaa, Huanyao Gao, Meijie Wang, Ching Man Wai, Irene Moon, Cindy Chen, Alireza Agahi, Brandon J. Coombes, Tony M. Kerr, Nobuyoshi Suto, Liewei Wang, Mark A. Frye, Joanna M. Biernacka, Victor M. Karpyak, Hu Li, Richard M. Weinshilboum, Duan Liu
View: Text | PDF
Research Article Genetics Neuroscience

Alcohol use disorder–associated gene FNDC4 alters glutamatergic and GABAergic neurogenesis in neural organoids

  • Text
  • PDF
Abstract

Large-cohort GWAS for alcohol use disorder (AUD) drug treatment outcomes and AUD risk have repeatedly identified genetic loci that are splicing quantitative trait loci for the fibronectin III domain containing 4 (FNDC4) gene in the brain. However, FNDC4 function in the brain and how it might contribute to AUD pathophysiology remain unclear. In the present study, we characterized GWAS loci–associated FNDC4 splice isoforms and demonstrated that FNDC4 alternative splicing results in loss of function for FNDC4. We also investigated FNDC4 function using CRISPR/Cas9 editing and the creation of human induced pluripotent stem cell–derived (iPSC-derived) neural organoids joined with single-nucleus RNA sequencing, a series of studies that showed that FNDC4 KO resulted in a striking shift in the relative proportions of glutamatergic and GABAergic neurons in iPSC-derived forebrain organoids as well as changes in their electrical activity. We further explored a potential mechanism(s) of FNDC4-dependent neurogenesis, and the results suggested a role for FNDC4 in mediating neural cell surface interactions. In summary, this series of experiments indicates that FNDC4 plays a role in regulating cerebral cortical neurogenesis in the brain. This regulation may contribute to the response to AUD pharmacotherapy as well as the effects of alcohol on the brain.

Authors

Xiujuan Zhu, August J. John, Sooan Kim, Li Wang, Enci Ding, Jing Zheng, Ateka Saleh, Irene Marín-Goñi, Abedalrahman Jomaa, Huanyao Gao, Meijie Wang, Ching Man Wai, Irene Moon, Cindy Chen, Alireza Agahi, Brandon J. Coombes, Tony M. Kerr, Nobuyoshi Suto, Liewei Wang, Mark A. Frye, Joanna M. Biernacka, Victor M. Karpyak, Hu Li, Richard M. Weinshilboum, Duan Liu

×

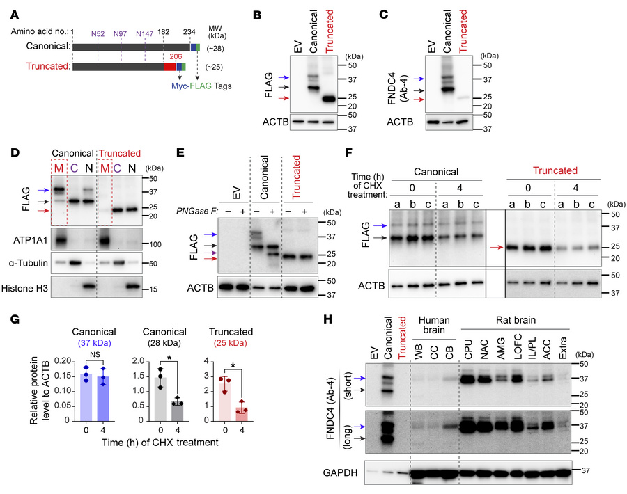
Figure 2

FNDC4 protein isoform characterization.

Options: View larger image (or click on image) Download as PowerPoint
FNDC4 protein isoform characterization.
(A) Depiction of the cDNA-overex...
(A) Depiction of the cDNA-overexpressed Myc-FLAG–tagged FNDC4 protein isoforms. Three putative N-linked glycosylation sites are labeled purple. Their predicted MWs are also listed. (B) Overexpressed FNDC4 proteins detected by anti-FLAG antibody. Compared with empty vector (EV), canonical FNDC4 showed multiple bands (blue and black arrows), while the truncated protein showed only 1 major band (red arrow). ACTB was blotted as a loading control. (C) The same FNDC4 overexpression samples were detected by an anti-FNDC4 antibody (Ab-4). (D) Overexpressed FNDC4 proteins in subcellular fractions of the membrane (M), cytoplasm (C), and nucleus (N). The larger bands (blue arrow) of canonical FNDC4 mapped mainly to membrane, while the smaller band (black arrow) mapped mainly to cytoplasm and nucleus. Truncated FNDC4 (red arrow) was located mainly in cytoplasm and nucleus but not membrane. ATP1A1, α-tubulin, and histoneH3 were blotted as markers for the membrane, cytoplasm, and nucleus, respectively. (E) Overexpressed FNDC4 proteins were treated with the PNGaseF. The treatment (+) removed the larger bands (blue arrow) of canonical FNDC4; simultaneously, a smaller band emerged (purple arrow). The truncated FNDC4 band was not affected by PNGaseF. (F) Overexpressed FNDC4 proteins in HEK293T cells before and after 4 hours of treatment with cycloheximide (CHX), which inhibits protein synthesis. Lanes a–c are biological triplicates (n = 3/group). (G) Relative protein levels of overexpressed FNDC4 to ACTB. Protein levels were quantified based on band intensity shown in F. *P < 0.05, unpaired, 2-tailed Student’s t test. Data are shown as the mean ± SD. (H) FNDC4 in different regions of human and rat brains. Whole-brain (WB), cerebral cortex (CC), cerebellum (CB), caudate putamen (CPU), nucleus accumbens (NAC), amygdala (AMG), lateral orbitofrontal cortex (LOFC), infralimbic/prelimbic cortices (IL/PL), anterior cingulate cortex (ACC), and extra forebrain tissues containing medial orbitofrontal cortex and motor cortex (Extra). GAPDH was blotted as an internal control.

Copyright © 2026 American Society for Clinical Investigation
ISSN: 0021-9738 (print), 1558-8238 (online)

Sign up for email alerts