Go to JCI Insight
  • About
  • Editors
  • Consulting Editors
  • For authors
  • Publication ethics
  • Publication alerts by email
  • Advertising
  • Job board
  • Contact
  • Clinical Research and Public Health
  • Current issue
  • Past issues
  • By specialty
    • COVID-19
    • Cardiology
    • Gastroenterology
    • Immunology
    • Metabolism
    • Nephrology
    • Neuroscience
    • Oncology
    • Pulmonology
    • Vascular biology
    • All ...
  • Videos
    • ASCI Milestone Awards
    • Video Abstracts
    • Conversations with Giants in Medicine
  • Reviews
    • View all reviews ...
    • Clinical innovation and scientific progress in GLP-1 medicine (Nov 2025)
    • Pancreatic Cancer (Jul 2025)
    • Complement Biology and Therapeutics (May 2025)
    • Evolving insights into MASLD and MASH pathogenesis and treatment (Apr 2025)
    • Microbiome in Health and Disease (Feb 2025)
    • Substance Use Disorders (Oct 2024)
    • Clonal Hematopoiesis (Oct 2024)
    • View all review series ...
  • Viewpoint
  • Collections
    • In-Press Preview
    • Clinical Research and Public Health
    • Research Letters
    • Letters to the Editor
    • Editorials
    • Commentaries
    • Editor's notes
    • Reviews
    • Viewpoints
    • 100th anniversary
    • Top read articles

  • Current issue
  • Past issues
  • Specialties
  • Reviews
  • Review series
  • ASCI Milestone Awards
  • Video Abstracts
  • Conversations with Giants in Medicine
  • In-Press Preview
  • Clinical Research and Public Health
  • Research Letters
  • Letters to the Editor
  • Editorials
  • Commentaries
  • Editor's notes
  • Reviews
  • Viewpoints
  • 100th anniversary
  • Top read articles
  • About
  • Editors
  • Consulting Editors
  • For authors
  • Publication ethics
  • Publication alerts by email
  • Advertising
  • Job board
  • Contact
USP22 drives tumor immune evasion and checkpoint blockade resistance through EZH2-mediated epigenetic silencing of MHC-I
Kun Liu, Radhika Iyer, Yi Li, Jun Zhu, Zhaomeng Cai, Juncheng Wei, Yang Cheng, Amy Y. Tang, Hai Wang, Qiong Gao, Nikita Lavanya Mani, Noah Marx, Beixue Gao, D. Martin Watterson, Seema A. Khan, William J. Gradishar, Huiping Liu, Deyu Fang
Kun Liu, Radhika Iyer, Yi Li, Jun Zhu, Zhaomeng Cai, Juncheng Wei, Yang Cheng, Amy Y. Tang, Hai Wang, Qiong Gao, Nikita Lavanya Mani, Noah Marx, Beixue Gao, D. Martin Watterson, Seema A. Khan, William J. Gradishar, Huiping Liu, Deyu Fang
View: Text | PDF
Research Article Clinical Research Immunology Oncology

USP22 drives tumor immune evasion and checkpoint blockade resistance through EZH2-mediated epigenetic silencing of MHC-I

  • Text
  • PDF
Abstract

While immune checkpoint blockade (ICB) therapy has revolutionized the antitumor therapeutic landscape, it remains successful in only a small subset of patients with cancer. Poor or loss of MHC-I expression has been implicated as a common mechanism of ICB resistance. Yet, the molecular mechanisms underlying impaired MHC-I remain to be fully elucidated. Herein, we identified USP22 as a critical factor responsible for ICB resistance through suppressing MHC-I–mediated neoantigen presentation to CD8+ T cells. Both genetic and pharmacologic USP22 inhibition increased immunogenicity and overcame anti–PD-1 immunotherapeutic resistance. At the molecular level, USP22 functions as a deubiquitinase for the methyltransferase EZH2, leading to transcriptional silencing of MHC-I gene expression. Targeted Usp22 inhibition resulted in increased tumoral MHC-I expression and consequently enhanced CD8+ T cell killing, which was largely abrogated by Ezh2 reconstitution. Multiplexed immunofluorescence staining detected a strong reverse correlation between USP22 expression and both β2M expression and CD8+ T lymphocyte infiltration in solid tumors. Importantly, USP22 upregulation was associated with ICB immunotherapeutic resistance in patients with lung cancer. Collectively, this study highlights the role of USP22 as a diagnostic biomarker for ICB resistance and provides a potential therapeutic avenue to overcome the current ICB resistance through inhibition of USP22.

Authors

Kun Liu, Radhika Iyer, Yi Li, Jun Zhu, Zhaomeng Cai, Juncheng Wei, Yang Cheng, Amy Y. Tang, Hai Wang, Qiong Gao, Nikita Lavanya Mani, Noah Marx, Beixue Gao, D. Martin Watterson, Seema A. Khan, William J. Gradishar, Huiping Liu, Deyu Fang

×

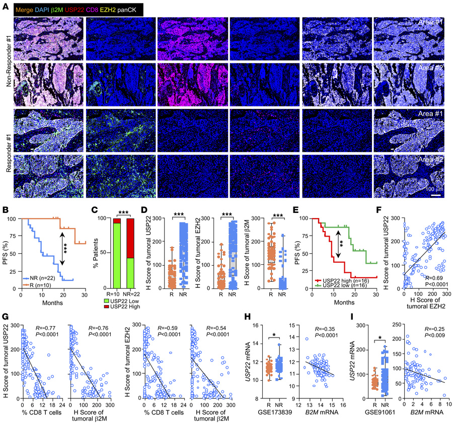
Figure 6

USP22 expression links with ICB resistance.

Options: View larger image (or click on image) Download as PowerPoint
USP22 expression links with ICB resistance.
(A) Representative images of...
(A) Representative images of multiplexed immunofluorescence staining of USP22/EZH2/b2M/CD8 in 32 pretreatment biopsies taken from individual patients who received anti-PD-1 antibody therapy. Scale bar: 100 μm. (B) Kaplan-Meier plot of progression-free survival (PFS) for 32 patients with NSCLC who did or did not respond to anti-PD–1 antibody therapy. (C) Patients were divided into USP22 low or high groups according to USP22 expression. Frequency of responder or nonresponder with high or low USP22 expressions are shown. R, responder; NR, nonresponder. (D) Quantification data of USP22/EZH2/b2M intensity in biopsies from anti-PD–1 responders or nonresponders. (E) Kaplan-Meier plot of PFS for patients treated with anti-PD–1 in USP22 low versus high group. Patients were classified into the USP22 low or high groups, with the median expression value across all the samples used as the cutoff. (F and G) Pearson correlation analyses between indicated proteins expression in biopsies from patients who did or did not respond to anti-PD–1 therapy. (H) The mRNA expression of USP22 in pretreatment biopsies from patients with triple negative breast cancer who received anti-PD–1 therapy. Clinical responses were classified in the original studies GSE173839. Correlations between the mRNA expression of USP22 and B2M are shown. (I) The mRNA expression of USP22 in pretreatment biopsies with melanoma who received anti-PD–1 therapy. Clinical responses were classified in the original studies GSE91061. Correlations between the mRNA expression of USP22 and B2M are shown. Statistics were calculated by unpaired 2-tailed t test (D, H and I (left panel)), Fisher exact test (C), Log rank t test (B and E), 2-tailed Pearson correlation test (F and G, and H and I (right panel)). *P < 0.05, **P < 0.01, and ***P < 0.001.

Copyright © 2026 American Society for Clinical Investigation
ISSN: 0021-9738 (print), 1558-8238 (online)

Sign up for email alerts