Go to JCI Insight
  • About
  • Editors
  • Consulting Editors
  • For authors
  • Publication ethics
  • Publication alerts by email
  • Advertising
  • Job board
  • Contact
  • Clinical Research and Public Health
  • Current issue
  • Past issues
  • By specialty
    • COVID-19
    • Cardiology
    • Gastroenterology
    • Immunology
    • Metabolism
    • Nephrology
    • Neuroscience
    • Oncology
    • Pulmonology
    • Vascular biology
    • All ...
  • Videos
    • ASCI Milestone Awards
    • Video Abstracts
    • Conversations with Giants in Medicine
  • Reviews
    • View all reviews ...
    • Clinical innovation and scientific progress in GLP-1 medicine (Nov 2025)
    • Pancreatic Cancer (Jul 2025)
    • Complement Biology and Therapeutics (May 2025)
    • Evolving insights into MASLD and MASH pathogenesis and treatment (Apr 2025)
    • Microbiome in Health and Disease (Feb 2025)
    • Substance Use Disorders (Oct 2024)
    • Clonal Hematopoiesis (Oct 2024)
    • View all review series ...
  • Viewpoint
  • Collections
    • In-Press Preview
    • Clinical Research and Public Health
    • Research Letters
    • Letters to the Editor
    • Editorials
    • Commentaries
    • Editor's notes
    • Reviews
    • Viewpoints
    • 100th anniversary
    • Top read articles

  • Current issue
  • Past issues
  • Specialties
  • Reviews
  • Review series
  • ASCI Milestone Awards
  • Video Abstracts
  • Conversations with Giants in Medicine
  • In-Press Preview
  • Clinical Research and Public Health
  • Research Letters
  • Letters to the Editor
  • Editorials
  • Commentaries
  • Editor's notes
  • Reviews
  • Viewpoints
  • 100th anniversary
  • Top read articles
  • About
  • Editors
  • Consulting Editors
  • For authors
  • Publication ethics
  • Publication alerts by email
  • Advertising
  • Job board
  • Contact
USP22 drives tumor immune evasion and checkpoint blockade resistance through EZH2-mediated epigenetic silencing of MHC-I
Kun Liu, Radhika Iyer, Yi Li, Jun Zhu, Zhaomeng Cai, Juncheng Wei, Yang Cheng, Amy Y. Tang, Hai Wang, Qiong Gao, Nikita Lavanya Mani, Noah Marx, Beixue Gao, D. Martin Watterson, Seema A. Khan, William J. Gradishar, Huiping Liu, Deyu Fang
Kun Liu, Radhika Iyer, Yi Li, Jun Zhu, Zhaomeng Cai, Juncheng Wei, Yang Cheng, Amy Y. Tang, Hai Wang, Qiong Gao, Nikita Lavanya Mani, Noah Marx, Beixue Gao, D. Martin Watterson, Seema A. Khan, William J. Gradishar, Huiping Liu, Deyu Fang
View: Text | PDF
Research Article Clinical Research Immunology Oncology

USP22 drives tumor immune evasion and checkpoint blockade resistance through EZH2-mediated epigenetic silencing of MHC-I

  • Text
  • PDF
Abstract

While immune checkpoint blockade (ICB) therapy has revolutionized the antitumor therapeutic landscape, it remains successful in only a small subset of patients with cancer. Poor or loss of MHC-I expression has been implicated as a common mechanism of ICB resistance. Yet, the molecular mechanisms underlying impaired MHC-I remain to be fully elucidated. Herein, we identified USP22 as a critical factor responsible for ICB resistance through suppressing MHC-I–mediated neoantigen presentation to CD8+ T cells. Both genetic and pharmacologic USP22 inhibition increased immunogenicity and overcame anti–PD-1 immunotherapeutic resistance. At the molecular level, USP22 functions as a deubiquitinase for the methyltransferase EZH2, leading to transcriptional silencing of MHC-I gene expression. Targeted Usp22 inhibition resulted in increased tumoral MHC-I expression and consequently enhanced CD8+ T cell killing, which was largely abrogated by Ezh2 reconstitution. Multiplexed immunofluorescence staining detected a strong reverse correlation between USP22 expression and both β2M expression and CD8+ T lymphocyte infiltration in solid tumors. Importantly, USP22 upregulation was associated with ICB immunotherapeutic resistance in patients with lung cancer. Collectively, this study highlights the role of USP22 as a diagnostic biomarker for ICB resistance and provides a potential therapeutic avenue to overcome the current ICB resistance through inhibition of USP22.

Authors

Kun Liu, Radhika Iyer, Yi Li, Jun Zhu, Zhaomeng Cai, Juncheng Wei, Yang Cheng, Amy Y. Tang, Hai Wang, Qiong Gao, Nikita Lavanya Mani, Noah Marx, Beixue Gao, D. Martin Watterson, Seema A. Khan, William J. Gradishar, Huiping Liu, Deyu Fang

×

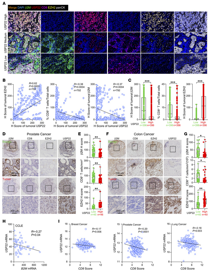
Figure 5

Analysis of USP22/EZH2/b2M expression in multiple types of cancers.

Options: View larger image (or click on image) Download as PowerPoint
Analysis of USP22/EZH2/b2M expression in multiple types of cancers.
(A) ...
(A) Representative images of multiplexed immunofluorescence staining of USP22/EZH2/b2M/CD8 in breast cancer tissues with different USP22 intensity. Scale bar: 100 μm. H-score, histochemical scoring assessment. (B) The correlation between USP22 with b2M, USP22 with CD8, and USP22 with EZH2. (C) Quantification of tumoral-infiltrated CD8+ T cells, EZH2, or b2M intensity in breast cancer tissues with different USP22 intensity. Patients were classified into the USP22 intensity low or high group. The median value was used as cutoff. (D) Immunohistochemical staining of USP22/EZH2/b2M/CD8 in a prostate cancer tissue microarray. Scale bar: 200 μm. (E) The proportion of tumor-infiltrating CD8+ T cells or b2M and EZH2 intensity in different intensity cohorts. Patients were classified into the USP22 intensity low or high group. The median value was used as cutoff. (F) Immunohistochemical staining of USP22/EZH2/b2M/CD8 in colorectal tissue microarray containing 80 paired benign or colorectal cancer tissues. Scale bar: 200 μm. (G) The proportion of tumoral-infiltrated CD8+ T cells or b2M and EZH2 intensity in low or high USP22 intensity cohorts. Patients were classified into the USP22 intensity low or high group. The median value was used as cutoff. (H) Correlations between the mRNA levels of USP22 and B2M in breast cancer cell lines from Cancer Cell Line Encyclopedia (CCLE). (I) Correlations between the mRNA expression of USP22 and CD8 infiltration score in prostate or colorectal cancer from TCGA database. Statistics were calculated by unpaired 2-tailed t test (C, E, and G), 2-tailed Pearson correlation test (B, H, and I). *P < 0.05, **P < 0.01, and ***P < 0.001.

Copyright © 2026 American Society for Clinical Investigation
ISSN: 0021-9738 (print), 1558-8238 (online)

Sign up for email alerts