Go to JCI Insight
  • About
  • Editors
  • Consulting Editors
  • For authors
  • Publication ethics
  • Publication alerts by email
  • Advertising
  • Job board
  • Contact
  • Clinical Research and Public Health
  • Current issue
  • Past issues
  • By specialty
    • COVID-19
    • Cardiology
    • Gastroenterology
    • Immunology
    • Metabolism
    • Nephrology
    • Neuroscience
    • Oncology
    • Pulmonology
    • Vascular biology
    • All ...
  • Videos
    • ASCI Milestone Awards
    • Video Abstracts
    • Conversations with Giants in Medicine
  • Reviews
    • View all reviews ...
    • Clinical innovation and scientific progress in GLP-1 medicine (Nov 2025)
    • Pancreatic Cancer (Jul 2025)
    • Complement Biology and Therapeutics (May 2025)
    • Evolving insights into MASLD and MASH pathogenesis and treatment (Apr 2025)
    • Microbiome in Health and Disease (Feb 2025)
    • Substance Use Disorders (Oct 2024)
    • Clonal Hematopoiesis (Oct 2024)
    • View all review series ...
  • Viewpoint
  • Collections
    • In-Press Preview
    • Clinical Research and Public Health
    • Research Letters
    • Letters to the Editor
    • Editorials
    • Commentaries
    • Editor's notes
    • Reviews
    • Viewpoints
    • 100th anniversary
    • Top read articles

  • Current issue
  • Past issues
  • Specialties
  • Reviews
  • Review series
  • ASCI Milestone Awards
  • Video Abstracts
  • Conversations with Giants in Medicine
  • In-Press Preview
  • Clinical Research and Public Health
  • Research Letters
  • Letters to the Editor
  • Editorials
  • Commentaries
  • Editor's notes
  • Reviews
  • Viewpoints
  • 100th anniversary
  • Top read articles
  • About
  • Editors
  • Consulting Editors
  • For authors
  • Publication ethics
  • Publication alerts by email
  • Advertising
  • Job board
  • Contact
USP22 drives tumor immune evasion and checkpoint blockade resistance through EZH2-mediated epigenetic silencing of MHC-I
Kun Liu, Radhika Iyer, Yi Li, Jun Zhu, Zhaomeng Cai, Juncheng Wei, Yang Cheng, Amy Y. Tang, Hai Wang, Qiong Gao, Nikita Lavanya Mani, Noah Marx, Beixue Gao, D. Martin Watterson, Seema A. Khan, William J. Gradishar, Huiping Liu, Deyu Fang
Kun Liu, Radhika Iyer, Yi Li, Jun Zhu, Zhaomeng Cai, Juncheng Wei, Yang Cheng, Amy Y. Tang, Hai Wang, Qiong Gao, Nikita Lavanya Mani, Noah Marx, Beixue Gao, D. Martin Watterson, Seema A. Khan, William J. Gradishar, Huiping Liu, Deyu Fang
View: Text | PDF
Research Article Clinical Research Immunology Oncology

USP22 drives tumor immune evasion and checkpoint blockade resistance through EZH2-mediated epigenetic silencing of MHC-I

  • Text
  • PDF
Abstract

While immune checkpoint blockade (ICB) therapy has revolutionized the antitumor therapeutic landscape, it remains successful in only a small subset of patients with cancer. Poor or loss of MHC-I expression has been implicated as a common mechanism of ICB resistance. Yet, the molecular mechanisms underlying impaired MHC-I remain to be fully elucidated. Herein, we identified USP22 as a critical factor responsible for ICB resistance through suppressing MHC-I–mediated neoantigen presentation to CD8+ T cells. Both genetic and pharmacologic USP22 inhibition increased immunogenicity and overcame anti–PD-1 immunotherapeutic resistance. At the molecular level, USP22 functions as a deubiquitinase for the methyltransferase EZH2, leading to transcriptional silencing of MHC-I gene expression. Targeted Usp22 inhibition resulted in increased tumoral MHC-I expression and consequently enhanced CD8+ T cell killing, which was largely abrogated by Ezh2 reconstitution. Multiplexed immunofluorescence staining detected a strong reverse correlation between USP22 expression and both β2M expression and CD8+ T lymphocyte infiltration in solid tumors. Importantly, USP22 upregulation was associated with ICB immunotherapeutic resistance in patients with lung cancer. Collectively, this study highlights the role of USP22 as a diagnostic biomarker for ICB resistance and provides a potential therapeutic avenue to overcome the current ICB resistance through inhibition of USP22.

Authors

Kun Liu, Radhika Iyer, Yi Li, Jun Zhu, Zhaomeng Cai, Juncheng Wei, Yang Cheng, Amy Y. Tang, Hai Wang, Qiong Gao, Nikita Lavanya Mani, Noah Marx, Beixue Gao, D. Martin Watterson, Seema A. Khan, William J. Gradishar, Huiping Liu, Deyu Fang

×

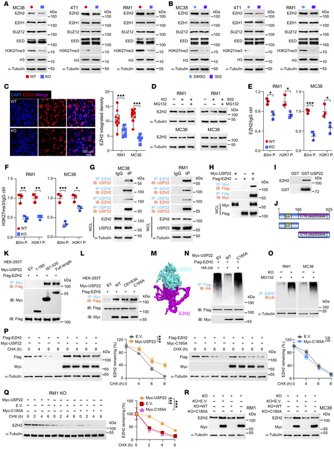
Figure 3

USP22 is an EZH2-specific deubiquitinase.

Options: View larger image (or click on image) Download as PowerPoint
USP22 is an EZH2-specific deubiquitinase.
(A and B) Immunoblot analysis ...
(A and B) Immunoblot analysis of indicated protein levels in WT and KO tumor cells (A) or in tumor cells treated with 20 μM USP22i-S02 (B). (C) Immunofluorescence staining and quantification of EZH2 in WT and KO RM1 tumors. Scale bars: 50 μm. (D) Immunoblot analysis of indicated protein levels in WT and KO cells treated with or without MG132 (10 μM, 8 hours). (E and F) Ch-IP and qRT-PCR analysis for EZH2 (E), H3K27me3 (F) enrichment in B2m or H-2K1 genes promoter in WT and KO cells. (G) Analysis of USP22 interaction with PCR2 complex proteins by Co-IP and immunoblot. WCL, whole cell lysates. (H) Analysis of USP22 interaction with EZH2 in transiently transfected HEK-293T cells. (I) Recombinant GST/GST-USP22 were purified from bacteria and incubated with 4T1 cell lysate overnight. The binding proteins were analyzed by immunoblot. (J) Schematic illustration of USP22 and its truncated mutants. (K and L) Analysis of EZH2 interaction with USP22 and its mutants in transiently transfected HEK-293T cells. (M) Molecular docking analysis of the interaction between USP22 and EZH2. (N) EZH2 ubiquitination was determined from HEK293T cells in the presence of transient transfection of Myc-USP22/C185A, HA-ubiquitin. (O) Indicated cells were pretreated with 10 μM MG132 for 8 hours, EZH2 ubiquitination was determined. (P) HEK-293T cells cotransfected with FLAG-EZH2 and Myc-USP22 or its C185A mutant. After 24 hours’ transfection, cells were treated with 20 mg/mL cycloheximide (CHX) for the indicated time points and indicated protein levels were determined. (Q) RM1 KO cells were transfected with Usp22/C185A mutant. EZH2 protein stability was determined as in P. (R) EZH2 protein stability in WT and KO RM1 and MC38 cells were determined as in P. Statistics were calculated by unpaired 2-tailed t test (C, E, and F) or 2-way ANOVA with multiple comparisons (P and Q). *P < 0.05, **P < 0.01, and ***P < 0.001.

Copyright © 2026 American Society for Clinical Investigation
ISSN: 0021-9738 (print), 1558-8238 (online)

Sign up for email alerts