Go to JCI Insight
  • About
  • Editors
  • Consulting Editors
  • For authors
  • Publication ethics
  • Publication alerts by email
  • Advertising
  • Job board
  • Contact
  • Clinical Research and Public Health
  • Current issue
  • Past issues
  • By specialty
    • COVID-19
    • Cardiology
    • Gastroenterology
    • Immunology
    • Metabolism
    • Nephrology
    • Neuroscience
    • Oncology
    • Pulmonology
    • Vascular biology
    • All ...
  • Videos
    • ASCI Milestone Awards
    • Video Abstracts
    • Conversations with Giants in Medicine
  • Reviews
    • View all reviews ...
    • Clinical innovation and scientific progress in GLP-1 medicine (Nov 2025)
    • Pancreatic Cancer (Jul 2025)
    • Complement Biology and Therapeutics (May 2025)
    • Evolving insights into MASLD and MASH pathogenesis and treatment (Apr 2025)
    • Microbiome in Health and Disease (Feb 2025)
    • Substance Use Disorders (Oct 2024)
    • Clonal Hematopoiesis (Oct 2024)
    • View all review series ...
  • Viewpoint
  • Collections
    • In-Press Preview
    • Clinical Research and Public Health
    • Research Letters
    • Letters to the Editor
    • Editorials
    • Commentaries
    • Editor's notes
    • Reviews
    • Viewpoints
    • 100th anniversary
    • Top read articles

  • Current issue
  • Past issues
  • Specialties
  • Reviews
  • Review series
  • ASCI Milestone Awards
  • Video Abstracts
  • Conversations with Giants in Medicine
  • In-Press Preview
  • Clinical Research and Public Health
  • Research Letters
  • Letters to the Editor
  • Editorials
  • Commentaries
  • Editor's notes
  • Reviews
  • Viewpoints
  • 100th anniversary
  • Top read articles
  • About
  • Editors
  • Consulting Editors
  • For authors
  • Publication ethics
  • Publication alerts by email
  • Advertising
  • Job board
  • Contact
Early CD4+ T cell proliferation and chronic T cell engagement impact myeloma outcomes following T cell engager therapy
Alyssa M. Duffy, Anshika Goenka, Maryam I. Azeem, Azmain Taz, Sayalee V. Potdar, Sara A. Scott, Ellen Marin, Jonathan L. Kaufman, Craig C. Hofmeister, Nisha S. Joseph, Vikas A. Gupta, Sagar Lonial, Ajay K. Nooka, Madhav V. Dhodapkar, Kavita M. Dhodapkar
Alyssa M. Duffy, Anshika Goenka, Maryam I. Azeem, Azmain Taz, Sayalee V. Potdar, Sara A. Scott, Ellen Marin, Jonathan L. Kaufman, Craig C. Hofmeister, Nisha S. Joseph, Vikas A. Gupta, Sagar Lonial, Ajay K. Nooka, Madhav V. Dhodapkar, Kavita M. Dhodapkar
View: Text | PDF
Research Letter Immunology Oncology

Early CD4+ T cell proliferation and chronic T cell engagement impact myeloma outcomes following T cell engager therapy

  • Text
  • PDF
Abstract

Authors

Alyssa M. Duffy, Anshika Goenka, Maryam I. Azeem, Azmain Taz, Sayalee V. Potdar, Sara A. Scott, Ellen Marin, Jonathan L. Kaufman, Craig C. Hofmeister, Nisha S. Joseph, Vikas A. Gupta, Sagar Lonial, Ajay K. Nooka, Madhav V. Dhodapkar, Kavita M. Dhodapkar

×

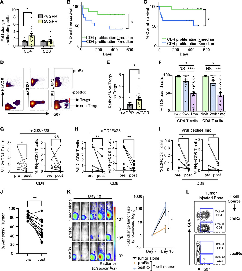
Figure 1

Early CD4+ T proliferation and chronic TCE engagement impact outcomes following BCMA-TCE therapy.

Options: View larger image (or click on image) Download as PowerPoint
Early CD4+ T proliferation and chronic TCE engagement impact outcomes fo...
(A) Change in proliferating (Ki67+) CD4+ and CD8+ T cells (fold change postRx versus preRx) in responders (≥ VGPR; n = 19) and nonresponders (< VGPR; n = 6). (B and C) Kaplan Meier plots showing event-free survival (B) and overall survival (C) in cohorts (n = 14) based on CD4 proliferation above/below median. (D) Expression of HLADR, CD28 and FOXP3 in Ki67+ CD4+ T cells in a representative patient. (E) Ratio of increase in proliferating non-Treg CD4+ T cells to Treg CD4+ T cells posttherapy in responders (≥ VGPR) and nonresponders (< VGPR). (F) % TCE bound circulating CD4+ and CD8+ T cells in patients (54 samples) receiving weekly (n = 3), every 2 weeks (n = 21) and monthly dosing (n = 30). (G and H) Proportion of IL2 and IFN-γ secreting CD4 (G) and CD8 (H) T cells in pre and post therapy (n = 10). (I) Proportion of IL2 and IFN-γ secreting CD8+ T cells pre- and posttherapy specimens following stimulation with viral peptide mix against CMV, EBV, and influenza (CEF) (n =7). (J) Percent annexin V tumor cells in tumor: T cocultures in pre- and posttherapy samples (n = 12). (K and L) Impact of TCE therapy on in vivo antitumor function. (K) IVIS imaging showing tumors at day 18 (d18); Right panel shows fold change in bioluminescence at d18; (L) In situ proliferation (Ki-67+) of T cells at tumor site (injected bone), as analyzed by mass cytometry. Each dot is an individual sample. Bar graphs show mean ± SEM. *P < 0.05, **P < 0.01, ***P < 0.001, ****P < 0.0001. Mann Whitney was used for statistical analysis in A and E. (F) Kruskall-Wallis with multiple test correction. Wilcoxon matched-pairs signed rank test was used for statistical comparisons in G–J.

Copyright © 2026 American Society for Clinical Investigation
ISSN: 0021-9738 (print), 1558-8238 (online)

Sign up for email alerts