Go to JCI Insight
  • About
  • Editors
  • Consulting Editors
  • For authors
  • Publication ethics
  • Publication alerts by email
  • Advertising
  • Job board
  • Contact
  • Clinical Research and Public Health
  • Current issue
  • Past issues
  • By specialty
    • COVID-19
    • Cardiology
    • Gastroenterology
    • Immunology
    • Metabolism
    • Nephrology
    • Neuroscience
    • Oncology
    • Pulmonology
    • Vascular biology
    • All ...
  • Videos
    • ASCI Milestone Awards
    • Video Abstracts
    • Conversations with Giants in Medicine
  • Reviews
    • View all reviews ...
    • Clinical innovation and scientific progress in GLP-1 medicine (Nov 2025)
    • Pancreatic Cancer (Jul 2025)
    • Complement Biology and Therapeutics (May 2025)
    • Evolving insights into MASLD and MASH pathogenesis and treatment (Apr 2025)
    • Microbiome in Health and Disease (Feb 2025)
    • Substance Use Disorders (Oct 2024)
    • Clonal Hematopoiesis (Oct 2024)
    • View all review series ...
  • Viewpoint
  • Collections
    • In-Press Preview
    • Clinical Research and Public Health
    • Research Letters
    • Letters to the Editor
    • Editorials
    • Commentaries
    • Editor's notes
    • Reviews
    • Viewpoints
    • 100th anniversary
    • Top read articles

  • Current issue
  • Past issues
  • Specialties
  • Reviews
  • Review series
  • ASCI Milestone Awards
  • Video Abstracts
  • Conversations with Giants in Medicine
  • In-Press Preview
  • Clinical Research and Public Health
  • Research Letters
  • Letters to the Editor
  • Editorials
  • Commentaries
  • Editor's notes
  • Reviews
  • Viewpoints
  • 100th anniversary
  • Top read articles
  • About
  • Editors
  • Consulting Editors
  • For authors
  • Publication ethics
  • Publication alerts by email
  • Advertising
  • Job board
  • Contact
Mechanical strain exacerbates Pseudomonas infection in an organoid-based pneumonia-on-a-chip model
Karen Hoffmann, Ulrike Behrendt, Peter Pennitz, Holger Kirsten, Jessica Pohl, Elena Lopez-Rodriguez, Chantal Weissfuss, Jens Kollmeier, Mario Tönnies, Sebastian Brill, Konrad Steinestel, Martin Witzenrath, Werner Wenzel, Christian Zobel, Geraldine Nouailles
Karen Hoffmann, Ulrike Behrendt, Peter Pennitz, Holger Kirsten, Jessica Pohl, Elena Lopez-Rodriguez, Chantal Weissfuss, Jens Kollmeier, Mario Tönnies, Sebastian Brill, Konrad Steinestel, Martin Witzenrath, Werner Wenzel, Christian Zobel, Geraldine Nouailles
View: Text | PDF
Research Letter Infectious disease Pulmonology

Mechanical strain exacerbates Pseudomonas infection in an organoid-based pneumonia-on-a-chip model

  • Text
  • PDF
Abstract

Authors

Karen Hoffmann, Ulrike Behrendt, Peter Pennitz, Holger Kirsten, Jessica Pohl, Elena Lopez-Rodriguez, Chantal Weissfuss, Jens Kollmeier, Mario Tönnies, Sebastian Brill, Konrad Steinestel, Martin Witzenrath, Werner Wenzel, Christian Zobel, Geraldine Nouailles

×

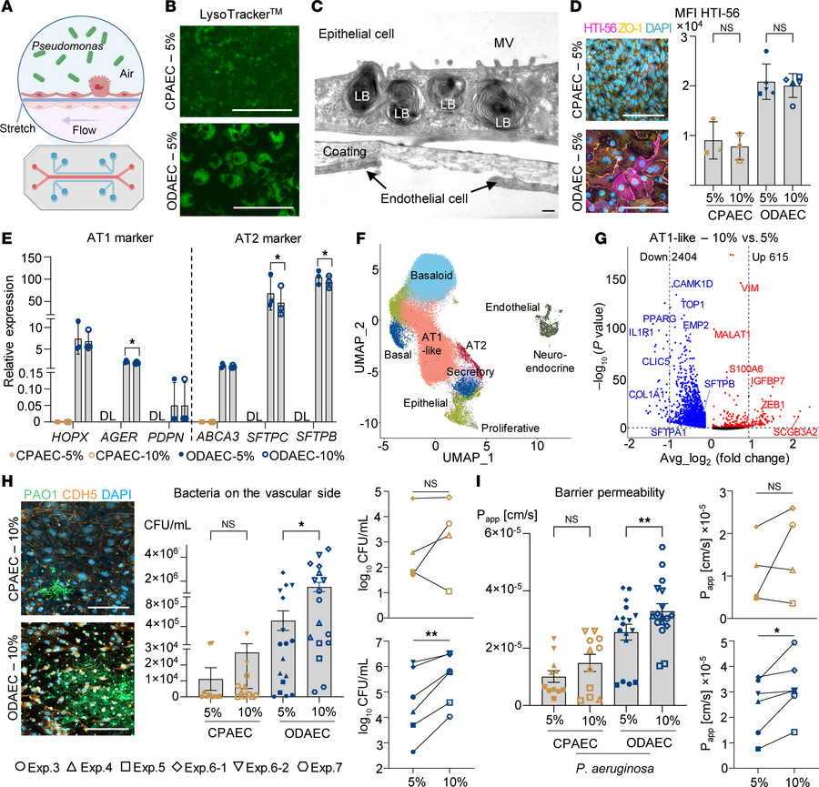
Figure 1

Organoid-derived alveolar cells differentiate on a stretchable microfluidic device and show force-dependent susceptibility to Pseudomonas infection.

Options: View larger image (or click on image) Download as PowerPoint
Organoid-derived alveolar cells differentiate on a stretchable microflui...
(A) Experimental outline. (B) Live-cell staining with LysoTracker. Scale bar: 100 μm. (C) Transmission electron micrograph of an ODAEC chip. Scale bar: 250 nm. LB, lamellar body; MV, microvilli. (D) Immunofluorescence staining of AT1 marker HTI-56 (magenta) and tight junction marker ZO-1 (yellow). Scale bar: 100 μm. Mean fluorescence intensities (MFI). Different symbols indicate independent experiments. Two-tailed paired t tests (P < 0.05). (E) Relative expression of AT1 and AT2 marker genes in CPAECs and ODAECs, normalized to GAPDH, measured by qPCR. Data are shown as the mean ± SEM, with data points from 3 independent experiments. DL, detection limit. One-way ANOVA (P < 0.05). (F) Uniform manifold approximation and projection (UMAP) plot of identified cell populations estimated from single-cell RNA-sequencing data from 1 CPAEC and 1 ODAEC donor each on-a-chip (5% and 10% stretch) integrated with a previously generated dataset of alveolar organoids (ref. 4; accession GSE197949). (G) Volcano plot of differentially expressed genes in 10% vs. 5% stretched AT1-like cells from the chip. (H) Immunofluorescence images of Pseudomonas (green) in the vascular channel (VE-Cadherin, orange) and quantification of bacterial load (CFU/mL) at 12 hpi. Scale bar: 150 μm (I) Apparent permeability (Papp) at 12 hpi. (H and I) In bar graphs, data are shown as the mean ± SEM, with data points of all chip replicates over 4 independent experiments and 3 different donors for CPAECs and ODAECs. One-way ANOVA. In paired line plots, data are shown as the mean of chip replicates of each independent experiment. Two-tailed paired t tests (*P < 0.05, **P < 0.005).

Copyright © 2026 American Society for Clinical Investigation
ISSN: 0021-9738 (print), 1558-8238 (online)

Sign up for email alerts