Go to JCI Insight
  • About
  • Editors
  • Consulting Editors
  • For authors
  • Publication ethics
  • Publication alerts by email
  • Advertising
  • Job board
  • Contact
  • Clinical Research and Public Health
  • Current issue
  • Past issues
  • By specialty
    • COVID-19
    • Cardiology
    • Gastroenterology
    • Immunology
    • Metabolism
    • Nephrology
    • Neuroscience
    • Oncology
    • Pulmonology
    • Vascular biology
    • All ...
  • Videos
    • Conversations with Giants in Medicine
    • Video Abstracts
  • Reviews
    • View all reviews ...
    • Clinical innovation and scientific progress in GLP-1 medicine (Nov 2025)
    • Pancreatic Cancer (Jul 2025)
    • Complement Biology and Therapeutics (May 2025)
    • Evolving insights into MASLD and MASH pathogenesis and treatment (Apr 2025)
    • Microbiome in Health and Disease (Feb 2025)
    • Substance Use Disorders (Oct 2024)
    • Clonal Hematopoiesis (Oct 2024)
    • View all review series ...
  • Viewpoint
  • Collections
    • In-Press Preview
    • Clinical Research and Public Health
    • Research Letters
    • Letters to the Editor
    • Editorials
    • Commentaries
    • Editor's notes
    • Reviews
    • Viewpoints
    • 100th anniversary
    • Top read articles

  • Current issue
  • Past issues
  • Specialties
  • Reviews
  • Review series
  • Conversations with Giants in Medicine
  • Video Abstracts
  • In-Press Preview
  • Clinical Research and Public Health
  • Research Letters
  • Letters to the Editor
  • Editorials
  • Commentaries
  • Editor's notes
  • Reviews
  • Viewpoints
  • 100th anniversary
  • Top read articles
  • About
  • Editors
  • Consulting Editors
  • For authors
  • Publication ethics
  • Publication alerts by email
  • Advertising
  • Job board
  • Contact
Distinct nucleus accumbens neural pathways underlie separate behavioral features of chronic pain and comorbid depression
Di Liu, Fang-Xia Xu, Zhuang Yu, Xiao-Jing Huang, Ya-Bing Zhu, Li-Juan Wang, Chen-Wei Wu, Xu Zhang, Jun-Li Cao, Jinbao Li
Di Liu, Fang-Xia Xu, Zhuang Yu, Xiao-Jing Huang, Ya-Bing Zhu, Li-Juan Wang, Chen-Wei Wu, Xu Zhang, Jun-Li Cao, Jinbao Li
View: Text | PDF
Research Article Neuroscience

Distinct nucleus accumbens neural pathways underlie separate behavioral features of chronic pain and comorbid depression

  • Text
  • PDF
Abstract

The comorbidity of depressive symptoms in chronic pain has been recognized as a key health issue. However, whether discrete circuits underlie behavioral subsets of chronic pain and comorbid depression has not been addressed. Here, we report that dopamine 2 (D2) receptor–expressing medium spiny neurons in the nucleus accumbens medial shell (mNAcSh) mediate pain hypersensitivity and depression-like behaviors in mice after nerve injury. Two separate neural pathways mediate different symptoms. The glutamatergic inputs from the anteromedial thalamic nucleus to mNAcSh D2 neurons that innervated orexin-expressing neurons in the lateral hypothalamic area contributed to pain regulation. In contrast, the lateral septum GABAergic inputs to mNAcSh D2 neurons that disinhibit the ventral pallidum glutamatergic neurons mediated depression-like behaviors. These findings indicate the functional significance of heterogeneous mNAcSh D2 neurons and their neural pathways, providing a perspective for symptom-specific treatments of chronic pain and comorbid depression.

Authors

Di Liu, Fang-Xia Xu, Zhuang Yu, Xiao-Jing Huang, Ya-Bing Zhu, Li-Juan Wang, Chen-Wei Wu, Xu Zhang, Jun-Li Cao, Jinbao Li

×

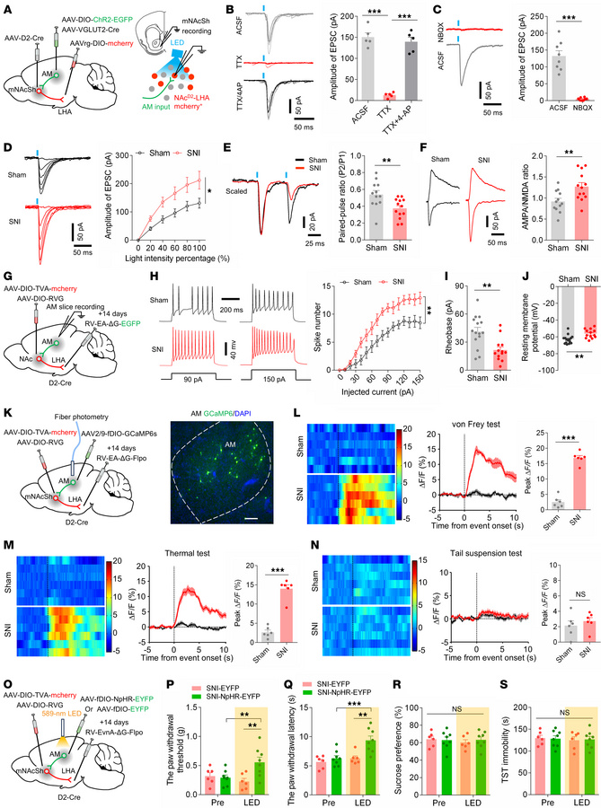
Figure 7

The AMGlu-mNAcShD2-LHAorexin pathway controls pain hypersensitivity.

Options: View larger image (or click on image) Download as PowerPoint
The AMGlu-mNAcShD2-LHAorexin pathway controls pain hypersensitivity.
(A)...
(A) Schematic showing viral injection. (B) Light-evoked currents were blocked by TTX and restored by TTX+4-AP (n = 5); F(1.749, 6.994) = 119.6. (C) NBQX blocked light-evoked currents. Paired t test; t7 = 8.435, ***P < 0.001. (D) Examples and input-output curves of EPSC evoked by a progressive increase in light intensity (n = 10-11 neurons/group); F(1, 19) = 6.340. (E) Representative traces and statistics showing PPR of EPSC (n = 12-13 neurons); t23 = 2.956. (F) Sample traces and statistics of AMPA/NMDA ratio of EPSC (n = 12–13 neurons); t23 = 2.934. (G) Schematic showing viral injection. (H) The membrane excitability of AM-mNAcShD2-LHA neurons (n = 13–15 neurons); F(15, 390) = 2.896. (I and J) The rheobase (I) and RMP (J) of AM-mNAcShD2-LHA neurons (n = 13–15 neurons); t26 = 3.475, (I); t26 = 3.470 (J). (K) Illustration and representative image showing viral injection. Scale bar, 100 μm. (L–N) Heat maps, averaged responses, and peak ΔF/F of the Ca2+ signals during von Frey (L), thermal stimuli (M), or tail suspension (N) (n = 6 animals/group); t10 = 13.16 (L); t10 = 9.728 (M); t10 = 0.7716 (N). (O) Experimental schematic. (P and Q) Mechanical (P) and thermal (Q) pain thresholds in SNI mice (n = 6–8 mice/group); F(1, 12) = 12.75, (P); F(1, 12) = 6.763 (Q). (R and S) Sucrose preference (R) and immobility time in TST (S) in mice (n = 6–8 mice/group); F(1, 12) = 0.2662 (R); F(1, 12) = 0.05487 (S). *P < 0.05, **P < 0.01, ***P < 0.001 by 1-way (B) or 2-way repeated measures ANOVA with Bonferroni’s multiple comparisons test (D, H and P–S). **P < 0.01, ***P < 0.001 by 2-tailed t test (E, F, I, J, and L–N). Data are represented as mean ± SEM.

Copyright © 2025 American Society for Clinical Investigation
ISSN: 0021-9738 (print), 1558-8238 (online)

Sign up for email alerts