Go to JCI Insight
  • About
  • Editors
  • Consulting Editors
  • For authors
  • Publication ethics
  • Publication alerts by email
  • Advertising
  • Job board
  • Contact
  • Clinical Research and Public Health
  • Current issue
  • Past issues
  • By specialty
    • COVID-19
    • Cardiology
    • Gastroenterology
    • Immunology
    • Metabolism
    • Nephrology
    • Neuroscience
    • Oncology
    • Pulmonology
    • Vascular biology
    • All ...
  • Videos
    • ASCI Milestone Awards
    • Video Abstracts
    • Conversations with Giants in Medicine
  • Reviews
    • View all reviews ...
    • Clinical innovation and scientific progress in GLP-1 medicine (Nov 2025)
    • Pancreatic Cancer (Jul 2025)
    • Complement Biology and Therapeutics (May 2025)
    • Evolving insights into MASLD and MASH pathogenesis and treatment (Apr 2025)
    • Microbiome in Health and Disease (Feb 2025)
    • Substance Use Disorders (Oct 2024)
    • Clonal Hematopoiesis (Oct 2024)
    • View all review series ...
  • Viewpoint
  • Collections
    • In-Press Preview
    • Clinical Research and Public Health
    • Research Letters
    • Letters to the Editor
    • Editorials
    • Commentaries
    • Editor's notes
    • Reviews
    • Viewpoints
    • 100th anniversary
    • Top read articles

  • Current issue
  • Past issues
  • Specialties
  • Reviews
  • Review series
  • ASCI Milestone Awards
  • Video Abstracts
  • Conversations with Giants in Medicine
  • In-Press Preview
  • Clinical Research and Public Health
  • Research Letters
  • Letters to the Editor
  • Editorials
  • Commentaries
  • Editor's notes
  • Reviews
  • Viewpoints
  • 100th anniversary
  • Top read articles
  • About
  • Editors
  • Consulting Editors
  • For authors
  • Publication ethics
  • Publication alerts by email
  • Advertising
  • Job board
  • Contact
A CD4+ T lymphocyte–specific TCR/GSDMD/IL-2 axis facilitates antitumor immunity
Yihan Yao, Lingling Wang, Weiqin Jiang, Ning Wang, Mengjie Li, Wenlong Lin, Ting Zhang, Wanqiang Sheng, Xiaojian Wang
Yihan Yao, Lingling Wang, Weiqin Jiang, Ning Wang, Mengjie Li, Wenlong Lin, Ting Zhang, Wanqiang Sheng, Xiaojian Wang
View: Text | PDF
Research Article Immunology Oncology

A CD4+ T lymphocyte–specific TCR/GSDMD/IL-2 axis facilitates antitumor immunity

  • Text
  • PDF
Abstract

Gasdermin (GSDM) family proteins mediate tumor pyroptosis and impact cancer progression, but other than that, their involvement in the tumor immune microenvironment remains largely unknown. Here, we show that activation of GSDMD in human tumor specimens mainly occurs in tumor-infiltrating leukocytes. Significantly, GSDMD deficiency or its inactivation in CD4+ T cells disabled CD8+ T cell–mediated antitumor immunity and caused tumor outgrowth in mice. Further study uncovered that, via inducing IL-2 production, GSDMD was required for CD4+ T cells to provide help to CD8+ T cell function. Mechanistically, GSDMD was cleaved by TCR stimulation–activated caspase-8 to form GSDMD-N pores, which enhanced Ca2+ influx for IL-2 induction. Moreover, GSDMD activation and function were conserved in human CD4+ T cells and associated with favorable prognosis and improved response to anti–PD-1 immunotherapy in colonic and pancreatic cancer. We believe this study identifies a new nonpyroptotic role of GSDMD in tumor immunity, proposing GSDMD as a potential target for cancer immunotherapy.

Authors

Yihan Yao, Lingling Wang, Weiqin Jiang, Ning Wang, Mengjie Li, Wenlong Lin, Ting Zhang, Wanqiang Sheng, Xiaojian Wang

×

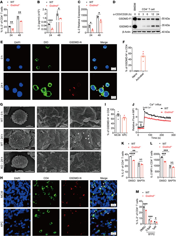
Figure 5

GSDMD-N pores mediate Ca2+ influx for induction of IL-2 in CD4+ T cells.

Options: View larger image (or click on image) Download as PowerPoint
GSDMD-N pores mediate Ca2+ influx for induction of IL-2 in CD4+ T cells....
(A–C) Flow cytometry (A), ELISA quantification (B) and RT-qPCR analysis (C) of IL-2 expression by WT and Gsdmd-/- CD4+ T cells activated in vitro. (D) Immunoblot analysis of GSDMD activation in activated CD4+ T cells. LPS- and nigericin-treated bone marrow-derived macrophages (BMDMs) were used as the positive control of GSDMD activation. (E and F) Immunofluorescence staining for GSDMD-N and DiO (a cell membrane fluorescent probe) in activated human CD4+ T cells (E). The percentage of GSDMD-N+ cells among DiO+ cells were quantified from five fields of view (F). Scale bars: 5 µm. (G) Scanning electron microscope (SEM) analysis of membrane pores in naive WT CD4+ T cells and TCR-activated WT or Gsdmd–/– CD4+ T cells. The white arrowheads indicate the membrane pore formation in CD4+ T cells. Scale bars: 2 µm (WT, 0 h; left); 3 µm (WT and KO, 24 h; left); 300 nm (WT, 0 h and 24 h, and KO 24 h; right); 500 nm (WT, 0 h and 24 h, and KO 24 h; middle). (H and I) Immunofluorescence staining for GSDMD-N and CD4 in MC38 (top) and KPC (bottom) tumor tissues (H). The percentages of GSDMD-N+ cells among CD4+ cells (I). Scale bars: 10 µm. The white arrowheads indicate GSDMD-N and CD4 co-expressing cells. (J) Time-course analysis of Ca2+ influx in activated WT and Gsdmd–/– CD4+ T cells in response to PMA stimulation. (K–M) Percentages of IL-2-expressing CD4+ T cells (K) and IL-2 MFI in WT and Gsdmd-/- CD4+ T cells (L and M) activated in vitro in the presence or absence of BAPTA (50 µM) (L) or BTP2 (M). Data are presented as mean ± SEM (A–C, I–M, n = 3 per group) and are representative of at least two independent experiments (A–M). *P < 0.05; **P < 0.01; ***P < 0.001; ****P < 0.0001; NS, not significant; as determined by unpaired 2-tailed Student’s t tests.

Copyright © 2026 American Society for Clinical Investigation
ISSN: 0021-9738 (print), 1558-8238 (online)

Sign up for email alerts