Go to JCI Insight
  • About
  • Editors
  • Consulting Editors
  • For authors
  • Publication ethics
  • Publication alerts by email
  • Advertising
  • Job board
  • Contact
  • Clinical Research and Public Health
  • Current issue
  • Past issues
  • By specialty
    • COVID-19
    • Cardiology
    • Gastroenterology
    • Immunology
    • Metabolism
    • Nephrology
    • Neuroscience
    • Oncology
    • Pulmonology
    • Vascular biology
    • All ...
  • Videos
    • ASCI Milestone Awards
    • Video Abstracts
    • Conversations with Giants in Medicine
  • Reviews
    • View all reviews ...
    • Clinical innovation and scientific progress in GLP-1 medicine (Nov 2025)
    • Pancreatic Cancer (Jul 2025)
    • Complement Biology and Therapeutics (May 2025)
    • Evolving insights into MASLD and MASH pathogenesis and treatment (Apr 2025)
    • Microbiome in Health and Disease (Feb 2025)
    • Substance Use Disorders (Oct 2024)
    • Clonal Hematopoiesis (Oct 2024)
    • View all review series ...
  • Viewpoint
  • Collections
    • In-Press Preview
    • Clinical Research and Public Health
    • Research Letters
    • Letters to the Editor
    • Editorials
    • Commentaries
    • Editor's notes
    • Reviews
    • Viewpoints
    • 100th anniversary
    • Top read articles

  • Current issue
  • Past issues
  • Specialties
  • Reviews
  • Review series
  • ASCI Milestone Awards
  • Video Abstracts
  • Conversations with Giants in Medicine
  • In-Press Preview
  • Clinical Research and Public Health
  • Research Letters
  • Letters to the Editor
  • Editorials
  • Commentaries
  • Editor's notes
  • Reviews
  • Viewpoints
  • 100th anniversary
  • Top read articles
  • About
  • Editors
  • Consulting Editors
  • For authors
  • Publication ethics
  • Publication alerts by email
  • Advertising
  • Job board
  • Contact
A CD4+ T lymphocyte–specific TCR/GSDMD/IL-2 axis facilitates antitumor immunity
Yihan Yao, Lingling Wang, Weiqin Jiang, Ning Wang, Mengjie Li, Wenlong Lin, Ting Zhang, Wanqiang Sheng, Xiaojian Wang
Yihan Yao, Lingling Wang, Weiqin Jiang, Ning Wang, Mengjie Li, Wenlong Lin, Ting Zhang, Wanqiang Sheng, Xiaojian Wang
View: Text | PDF
Research Article Immunology Oncology

A CD4+ T lymphocyte–specific TCR/GSDMD/IL-2 axis facilitates antitumor immunity

  • Text
  • PDF
Abstract

Gasdermin (GSDM) family proteins mediate tumor pyroptosis and impact cancer progression, but other than that, their involvement in the tumor immune microenvironment remains largely unknown. Here, we show that activation of GSDMD in human tumor specimens mainly occurs in tumor-infiltrating leukocytes. Significantly, GSDMD deficiency or its inactivation in CD4+ T cells disabled CD8+ T cell–mediated antitumor immunity and caused tumor outgrowth in mice. Further study uncovered that, via inducing IL-2 production, GSDMD was required for CD4+ T cells to provide help to CD8+ T cell function. Mechanistically, GSDMD was cleaved by TCR stimulation–activated caspase-8 to form GSDMD-N pores, which enhanced Ca2+ influx for IL-2 induction. Moreover, GSDMD activation and function were conserved in human CD4+ T cells and associated with favorable prognosis and improved response to anti–PD-1 immunotherapy in colonic and pancreatic cancer. We believe this study identifies a new nonpyroptotic role of GSDMD in tumor immunity, proposing GSDMD as a potential target for cancer immunotherapy.

Authors

Yihan Yao, Lingling Wang, Weiqin Jiang, Ning Wang, Mengjie Li, Wenlong Lin, Ting Zhang, Wanqiang Sheng, Xiaojian Wang

×

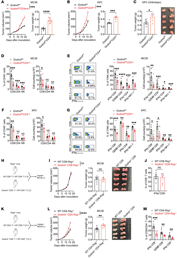
Figure 3

Deletion of GSDMD in CD4+ T cells leads to impaired CD8+ T cell function.

Options: View larger image (or click on image) Download as PowerPoint
Deletion of GSDMD in CD4+ T cells leads to impaired CD8+ T cell function...
(A and B) Tumor growth curves (left) and tumor weights (right) of Gsdmdfl/fl and Gsdmdfl/fl CD4cre mice 18 days after subcutaneous inoculation with MC38 (A, n = 8–10 per group) or KPC tumor cells (B, n = 7 per group). (C) Tumor weights (left) and representative tumor images (right) of Gsdmdfl/fl and Gsdmdfl/fl CD4cre mice 18 days after orthotopic injection with KPC cells into the pancreas (n = 6 per group). (D–G) Percentages (left) and cell numbers (right) of CD8+, CD4+, and NK TILs (D and F) and expression of IFN-γ and granzyme B by TILs (E and G) in MC38 (D and E) and KPC tumors (F and G) harvested from mice in A and B. (H–J) Experimental design (H) and tumor growth curves (I, left), weights (I, middle), and representative images (I, right) of MC38 tumors implanted in Rag2–/– mice reconstituted with WT or Gsdmd–/– CD8+ T cells plus WT CD4+ T cells (n = 7 per group). Percentages of IFN-γ–expressing CD8+ TILs were analyzed by flow cytometry (J). (K–M) Experimental design (K) and tumor growth curves (L, left), weights (L, middle), and representative images (L, right) of MC38 tumors implanted in Rag2–/– mice reconstituted with WT or Gsdmd–/– CD4+ T cells plus WT CD8+ T cells (n = 8 per group). The expression of IFN-γ and granzyme B (GZMB) by CD8+ and CD4+ TILs was analyzed (M). Data are presented as mean ± SEM (A–G, I, J, L, and M) and are representative of at least 2 independent experiments (A–G). *P < 0.05; **P < 0.01; ***P < 0.001; ****P < 0.0001; NS, not significant; as determined by 2-way ANOVA for tumor growth curves or unpaired 2-tailed Student’s t tests calculated for others.

Copyright © 2026 American Society for Clinical Investigation
ISSN: 0021-9738 (print), 1558-8238 (online)

Sign up for email alerts