Go to JCI Insight
  • About
  • Editors
  • Consulting Editors
  • For authors
  • Publication ethics
  • Publication alerts by email
  • Advertising
  • Job board
  • Contact
  • Clinical Research and Public Health
  • Current issue
  • Past issues
  • By specialty
    • COVID-19
    • Cardiology
    • Gastroenterology
    • Immunology
    • Metabolism
    • Nephrology
    • Neuroscience
    • Oncology
    • Pulmonology
    • Vascular biology
    • All ...
  • Videos
    • ASCI Milestone Awards
    • Video Abstracts
    • Conversations with Giants in Medicine
  • Reviews
    • View all reviews ...
    • Clinical innovation and scientific progress in GLP-1 medicine (Nov 2025)
    • Pancreatic Cancer (Jul 2025)
    • Complement Biology and Therapeutics (May 2025)
    • Evolving insights into MASLD and MASH pathogenesis and treatment (Apr 2025)
    • Microbiome in Health and Disease (Feb 2025)
    • Substance Use Disorders (Oct 2024)
    • Clonal Hematopoiesis (Oct 2024)
    • View all review series ...
  • Viewpoint
  • Collections
    • In-Press Preview
    • Clinical Research and Public Health
    • Research Letters
    • Letters to the Editor
    • Editorials
    • Commentaries
    • Editor's notes
    • Reviews
    • Viewpoints
    • 100th anniversary
    • Top read articles

  • Current issue
  • Past issues
  • Specialties
  • Reviews
  • Review series
  • ASCI Milestone Awards
  • Video Abstracts
  • Conversations with Giants in Medicine
  • In-Press Preview
  • Clinical Research and Public Health
  • Research Letters
  • Letters to the Editor
  • Editorials
  • Commentaries
  • Editor's notes
  • Reviews
  • Viewpoints
  • 100th anniversary
  • Top read articles
  • About
  • Editors
  • Consulting Editors
  • For authors
  • Publication ethics
  • Publication alerts by email
  • Advertising
  • Job board
  • Contact
A CD4+ T lymphocyte–specific TCR/GSDMD/IL-2 axis facilitates antitumor immunity
Yihan Yao, Lingling Wang, Weiqin Jiang, Ning Wang, Mengjie Li, Wenlong Lin, Ting Zhang, Wanqiang Sheng, Xiaojian Wang
Yihan Yao, Lingling Wang, Weiqin Jiang, Ning Wang, Mengjie Li, Wenlong Lin, Ting Zhang, Wanqiang Sheng, Xiaojian Wang
View: Text | PDF
Research Article Immunology Oncology

A CD4+ T lymphocyte–specific TCR/GSDMD/IL-2 axis facilitates antitumor immunity

  • Text
  • PDF
Abstract

Gasdermin (GSDM) family proteins mediate tumor pyroptosis and impact cancer progression, but other than that, their involvement in the tumor immune microenvironment remains largely unknown. Here, we show that activation of GSDMD in human tumor specimens mainly occurs in tumor-infiltrating leukocytes. Significantly, GSDMD deficiency or its inactivation in CD4+ T cells disabled CD8+ T cell–mediated antitumor immunity and caused tumor outgrowth in mice. Further study uncovered that, via inducing IL-2 production, GSDMD was required for CD4+ T cells to provide help to CD8+ T cell function. Mechanistically, GSDMD was cleaved by TCR stimulation–activated caspase-8 to form GSDMD-N pores, which enhanced Ca2+ influx for IL-2 induction. Moreover, GSDMD activation and function were conserved in human CD4+ T cells and associated with favorable prognosis and improved response to anti–PD-1 immunotherapy in colonic and pancreatic cancer. We believe this study identifies a new nonpyroptotic role of GSDMD in tumor immunity, proposing GSDMD as a potential target for cancer immunotherapy.

Authors

Yihan Yao, Lingling Wang, Weiqin Jiang, Ning Wang, Mengjie Li, Wenlong Lin, Ting Zhang, Wanqiang Sheng, Xiaojian Wang

×

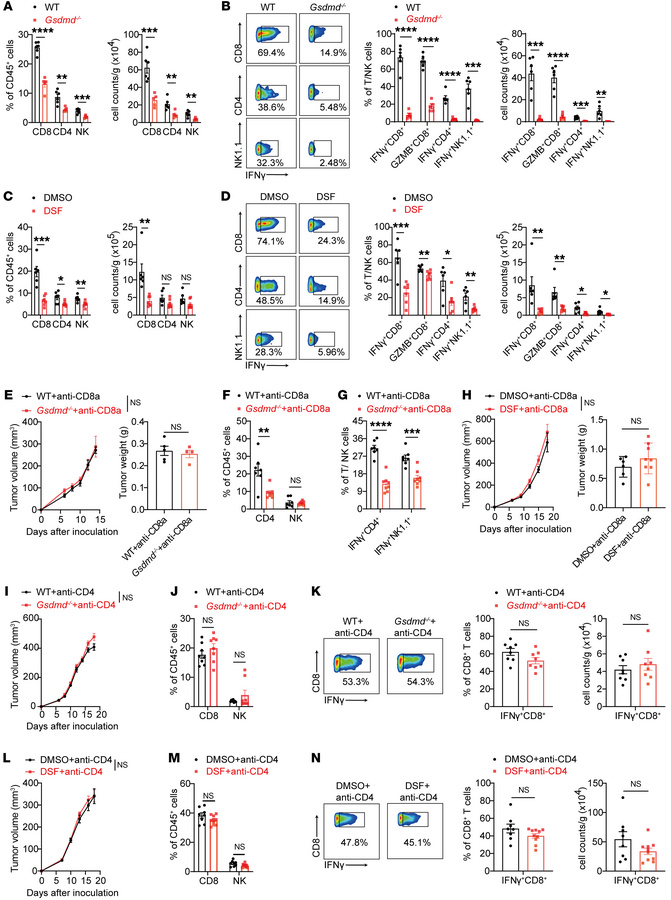
Figure 2

GSDMD inactivation impairs antitumor immunity in a T cell–dependent manner.

Options: View larger image (or click on image) Download as PowerPoint
GSDMD inactivation impairs antitumor immunity in a T cell–dependent mann...
(A and B) Flow cytometry analysis of percentages (left) and cell numbers (right) of tumor-infiltrating lymphocytes (TILs) (A) and expression of IFN-γ and granzyme B by TILs (B) isolated from MC38 tumor–bearing WT (n = 6) and Gsdmd–/– (n = 5) mice on day 18 after tumor inoculation. (C and D) Flow cytometry analysis of lymphocyte infiltration (C) and effector molecule expression (D) in MC38 tumors implanted in WT mice and treated with DMSO (n = 6) or DSF (n = 7). (E) Tumor growth curves (left) and tumor weight (right) of MC38 tumors in WT (n = 5) and Gsdmd–/– (n = 4) mice treated with CD8α-depleting antibodies. (F and G) Flow cytometry analysis of percentages of CD4+ and NK TILs (F) and IFN-γ expression by TILs (G) in MC38 tumors isolated from WT (n = 7) and Gsdmd–/– (n = 8) mice treated with CD8α-depleting antibodies. (H) Tumor growth curves (left) and tumor weights (right) of MC38 tumors in WT mice injected with CD8α-depleting antibodies and treated with DMSO (n = 6) or DSF (n = 8). (I–K) Tumor growth curves of MC38 tumors in WT and Gsdmd–/– mice injected with CD4-depleting antibodies (I, n = 8 per group), and flow cytometry analysis of percentages of CD8+ and NK TILs (J) and IFN-γ expression by CD8+ TILs (K). (L–N) Tumor growth curves (L) of MC38 tumors in WT mice injected with CD4-depleting antibodies and treated with DMSO (n = 8) or DSF (n = 10), and flow cytometry analysis of percentages of CD8+ and NK TILs (M) and IFN-γ expression by CD8+ TILs (N). Data are presented as mean ± SEM and are representative of at least 2 independent experiments (A–N). *P < 0.05; **P < 0.01; ***P < 0.001; ****P < 0.0001; NS, not significant; as determined by 2-way ANOVA for tumor growth curves or unpaired 2-tailed Student’s t tests for TILs.

Copyright © 2026 American Society for Clinical Investigation
ISSN: 0021-9738 (print), 1558-8238 (online)

Sign up for email alerts