Go to JCI Insight
  • About
  • Editors
  • Consulting Editors
  • For authors
  • Publication ethics
  • Publication alerts by email
  • Advertising
  • Job board
  • Contact
  • Clinical Research and Public Health
  • Current issue
  • Past issues
  • By specialty
    • COVID-19
    • Cardiology
    • Gastroenterology
    • Immunology
    • Metabolism
    • Nephrology
    • Neuroscience
    • Oncology
    • Pulmonology
    • Vascular biology
    • All ...
  • Videos
    • ASCI Milestone Awards
    • Video Abstracts
    • Conversations with Giants in Medicine
  • Reviews
    • View all reviews ...
    • Clinical innovation and scientific progress in GLP-1 medicine (Nov 2025)
    • Pancreatic Cancer (Jul 2025)
    • Complement Biology and Therapeutics (May 2025)
    • Evolving insights into MASLD and MASH pathogenesis and treatment (Apr 2025)
    • Microbiome in Health and Disease (Feb 2025)
    • Substance Use Disorders (Oct 2024)
    • Clonal Hematopoiesis (Oct 2024)
    • View all review series ...
  • Viewpoint
  • Collections
    • In-Press Preview
    • Clinical Research and Public Health
    • Research Letters
    • Letters to the Editor
    • Editorials
    • Commentaries
    • Editor's notes
    • Reviews
    • Viewpoints
    • 100th anniversary
    • Top read articles

  • Current issue
  • Past issues
  • Specialties
  • Reviews
  • Review series
  • ASCI Milestone Awards
  • Video Abstracts
  • Conversations with Giants in Medicine
  • In-Press Preview
  • Clinical Research and Public Health
  • Research Letters
  • Letters to the Editor
  • Editorials
  • Commentaries
  • Editor's notes
  • Reviews
  • Viewpoints
  • 100th anniversary
  • Top read articles
  • About
  • Editors
  • Consulting Editors
  • For authors
  • Publication ethics
  • Publication alerts by email
  • Advertising
  • Job board
  • Contact
4-1BB stimulation with concomitant inactivation of adenosine A2B receptors enhances CD8+ T cell antitumor response
Jihae Ahn, Ping Xie, Siqi Chen, Guilan Shi, Jie Fan, Minghui Zhang, Hui Tang, Amanda R. Zuckerman, Deyu Fang, Yong Wan, Timothy M. Kuzel, Yi Zhang, Bin Zhang
Jihae Ahn, Ping Xie, Siqi Chen, Guilan Shi, Jie Fan, Minghui Zhang, Hui Tang, Amanda R. Zuckerman, Deyu Fang, Yong Wan, Timothy M. Kuzel, Yi Zhang, Bin Zhang
View: Text | PDF
Research Article Immunology Oncology

4-1BB stimulation with concomitant inactivation of adenosine A2B receptors enhances CD8+ T cell antitumor response

  • Text
  • PDF
Abstract

Activating the immune costimulatory receptor 4-1BB (CD137) with agonist antibody binding and crosslinking-inducing agents that elicit 4-1BB intracellular signaling potentiates the antitumor responses of CD8+ T cells. However, the underlying in-depth mechanisms remain to be defined. Here, we show that agonistic 4-1BB treatment of activated CD8+ T cells under continuous antigenic stimulation makes them more metabolically vulnerable to redox perturbation by ablation of intracellular glutathione (GSH) and glutathione peroxidase 4 (GPX4) inhibition. Further, genetic deletion of adenosine A2B receptor (A2BR) induces superior survival and expansion advantage of competent CD8+ T cells with agonistic 4-1BB costimulation, leading to more effective antitumor efficacy of adoptive cell therapy (ACT). Mechanistically, A2BR deletion helps sustain the increased energy and biosynthetic requirements through the GSH/GPX4 axis upon 4-1BB costimulation. A2BR deletion in combination with agonistic 4-1BB costimulation displays a greater ability to promote antitumor CD8+ effector T cell survival and expansion while mitigating T cell exhaustion. Thus, the A2BR pathway plays an important role in metabolic reprogramming with potentiation of the GSH/GPX4 cascade upon agonistic 4-1BB costimulation that allows the fine-tuning of the antitumor responses of CD8+ T cells.

Authors

Jihae Ahn, Ping Xie, Siqi Chen, Guilan Shi, Jie Fan, Minghui Zhang, Hui Tang, Amanda R. Zuckerman, Deyu Fang, Yong Wan, Timothy M. Kuzel, Yi Zhang, Bin Zhang

×

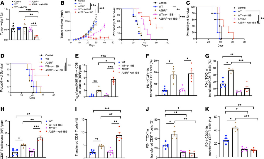
Figure 7

A2BR deletion sensitizes ACT to α4-1BB treatment.

Options: View larger image (or click on image) Download as PowerPoint
A2BR deletion sensitizes ACT to α4-1BB treatment.
(A) LLC1-Ova tumor–bea...
(A) LLC1-Ova tumor–bearing mice (n = 5) received sublethal irradiation followed by i.v. transfer of OT-I WT and A2BR–/– CD8+ T cells treated ex vivo with αCD3/αCD28 with or without α4-1BB. The group of mice with transfer of α4-1BB–treated T cells received additional doses of α4-1BB treatment (100 μg/mouse) by i.p. daily once for 2 days. Tumors were harvested and weighed 22 days after T cell transfer. Similar experiments were conducted in E0771-SIY–bearing CD90.1 mice with transfer of 2C WT and A2BR–/– CD8+ T cells and B16F10-bearing CD90.1 mice with transfer of Pmel WT and A2BR–/– CD8+ T cells as well as in MC38-bearing CD90.1 mice with transfer of polyclonal tumor-reactive WT and A2BR–/– CD8+ T cells. (B) Tumor growth and survival curves of E0771-SIY–bearing mice (n = 5–8) were plotted. Survival curves of B16F10-bearing mice (n = 5) (C) and MC38-bearing mice (n = 5) (D) were plotted. In parallel, E0771-SIY tumors (n = 5) treated as in A were harvested for immune characterization of Ki67+IFN-γ + CD8+ T cell counts (E), and frequency of TCF1+PD-1+ (F) or TOX+PD-1+ (G) cells in transferred tumor-infiltrating CD90.2+CD8+ T cells. Similarly, relative counts (H) and frequency (I) of transferred CD8+ T cells, frequency of exhausted-like subset TOX+PD-1+ (J) or CD39+PD-1+ cells (K) among transferred CD8+ T cell infiltrates were determined in B16F10-bearing mice treated as in C. The gating strategy is shown in Supplemental Figure 10. Data (means ± SEM) are representative of 2 (A, B, and E–K) or 3 (C) independent experiments. (A, B, and E–K) One-way ANOVA in combination with Dunnet’s test to correct for multiple comparisons and the log-rank test for survival curves (B–D) were used. *P < 0.05; **P < 0.01; ***P < 0.001.

Copyright © 2026 American Society for Clinical Investigation
ISSN: 0021-9738 (print), 1558-8238 (online)

Sign up for email alerts