Go to JCI Insight
  • About
  • Editors
  • Consulting Editors
  • For authors
  • Publication ethics
  • Publication alerts by email
  • Advertising
  • Job board
  • Contact
  • Clinical Research and Public Health
  • Current issue
  • Past issues
  • By specialty
    • COVID-19
    • Cardiology
    • Gastroenterology
    • Immunology
    • Metabolism
    • Nephrology
    • Neuroscience
    • Oncology
    • Pulmonology
    • Vascular biology
    • All ...
  • Videos
    • ASCI Milestone Awards
    • Video Abstracts
    • Conversations with Giants in Medicine
  • Reviews
    • View all reviews ...
    • Clinical innovation and scientific progress in GLP-1 medicine (Nov 2025)
    • Pancreatic Cancer (Jul 2025)
    • Complement Biology and Therapeutics (May 2025)
    • Evolving insights into MASLD and MASH pathogenesis and treatment (Apr 2025)
    • Microbiome in Health and Disease (Feb 2025)
    • Substance Use Disorders (Oct 2024)
    • Clonal Hematopoiesis (Oct 2024)
    • View all review series ...
  • Viewpoint
  • Collections
    • In-Press Preview
    • Clinical Research and Public Health
    • Research Letters
    • Letters to the Editor
    • Editorials
    • Commentaries
    • Editor's notes
    • Reviews
    • Viewpoints
    • 100th anniversary
    • Top read articles

  • Current issue
  • Past issues
  • Specialties
  • Reviews
  • Review series
  • ASCI Milestone Awards
  • Video Abstracts
  • Conversations with Giants in Medicine
  • In-Press Preview
  • Clinical Research and Public Health
  • Research Letters
  • Letters to the Editor
  • Editorials
  • Commentaries
  • Editor's notes
  • Reviews
  • Viewpoints
  • 100th anniversary
  • Top read articles
  • About
  • Editors
  • Consulting Editors
  • For authors
  • Publication ethics
  • Publication alerts by email
  • Advertising
  • Job board
  • Contact
HIF-1 promotes murine breast cancer brain metastasis by increasing production of integrin β3–containing extracellular vesicles
Yongkang Yang, Chelsey Chen, Yajing Lyu, Olesia Gololobova, Xin Guo, Tina Yi-Ting Huang, Vijay Ramu, Varen Talwar, Elizabeth E. Wicks, Shaima Salman, Daiana Drehmer, Dominic Dordai, Qiaozhu Zuo, Kenneth W. Witwer, Kathleen L. Gabrielson, Gregg L. Semenza
Yongkang Yang, Chelsey Chen, Yajing Lyu, Olesia Gololobova, Xin Guo, Tina Yi-Ting Huang, Vijay Ramu, Varen Talwar, Elizabeth E. Wicks, Shaima Salman, Daiana Drehmer, Dominic Dordai, Qiaozhu Zuo, Kenneth W. Witwer, Kathleen L. Gabrielson, Gregg L. Semenza
View: Text | PDF
Research Article Oncology Vascular biology

HIF-1 promotes murine breast cancer brain metastasis by increasing production of integrin β3–containing extracellular vesicles

  • Text
  • PDF
Abstract

Brain metastasis is a major cause of breast cancer (BC) mortality, but the cellular and molecular mechanisms have not been fully elucidated. BC cells must breach the blood-brain barrier in order to colonize the brain. Here, we determined that integrin β3 (ITGB3) expression mediated by hypoxia-inducible factor 1 (HIF-1) plays a critical role in metastasis of BC cells to the brain. Hypoxia stimulated BC cell migration and invasion ex vivo and brain colonization in vivo. Knockdown of either HIF-1α or ITGB3 expression impaired brain colonization by human or mouse BC cells injected into the cardiac left ventricle. Exposure of BC cells to hypoxia increased expression of ITGB3 and its incorporation into small extracellular vesicles (EVs). EVs harvested from the conditioned medium of hypoxic BC cells showed increased retention in the brain after intracardiac injection that was HIF-1α and ITGB3 dependent. EVs from hypoxic BC cells showed binding to brain endothelial cells (ECs), leading to increased EC–BC cell interaction, increased vascular endothelial growth factor receptor 2 signaling, increased EC permeability, and increased transendothelial migration of BC cells. Taken together, our studies implicate HIF-1–stimulated production of ITGB3+ EVs as a key mechanism by which hypoxia promotes BC brain metastasis.

Authors

Yongkang Yang, Chelsey Chen, Yajing Lyu, Olesia Gololobova, Xin Guo, Tina Yi-Ting Huang, Vijay Ramu, Varen Talwar, Elizabeth E. Wicks, Shaima Salman, Daiana Drehmer, Dominic Dordai, Qiaozhu Zuo, Kenneth W. Witwer, Kathleen L. Gabrielson, Gregg L. Semenza

×

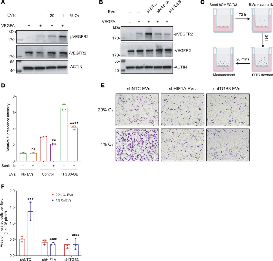
Figure 9

ITGB3+ EVs increase permeability of brain ECs by augmenting VEGFR2 signaling.

Options: View larger image (or click on image) Download as PowerPoint
ITGB3+ EVs increase permeability of brain ECs by augmenting VEGFR2 signa...
(A) hCMEC/D3 cells were incubated for 24 hours with or without EVs (isolated from MDA231-BrM2 cells exposed to 20% or 1% O2 for 48 hours), followed by stimulation with VEGFA165 for 30 minutes. Whole-cell lysates were prepared for immunoblot assays. (B) hCMEC/D3 cells were incubated for 24 hours with or without EVs (isolated from MDA231-BrM2 subclones that were exposed to 1% O2 for 48 hours), followed by stimulation with VEGFA165 for 30 minutes, and immunoblot assays were performed. (C and D) hCMEC/D3 cells were seeded into Boyden chamber inserts, cultured to confluence, and incubated with or without EVs from empty vector (Control) or ITGB3-overexpressing (ITGB3-OE) MDA231-BrM2 subclones in the presence of vehicle or 5 μM sunitinib for 24 hours. FITC-dextran was added to the upper chamber, and fluorescence in the lower chamber was measured 20 minutes later and presented as mean ± SD (n = 3). ns, not significant vs No EVs without sunitinib; **P < 0.01 vs. control EVs without sunitinib; ****P < 0.0001 vs. ITGB3-OE EVs without sunitinib (2-way ANOVA followed by Tukey’s multiple-comparison test). (E and F) A monolayer of hCMEC/D3 cells was incubated for 24 hours with EVs (isolated from MDA231-BrM2 subclones that were exposed to 20% or 1% O2 for 48 hours), and then MDA231-BrM2 cells were added. BC cells that transmigrated through the EC monolayer to the lower chamber were stained with crystal violet and imaged by light microscopy (E; scale bars: 100 μm). The area of stained cells was quantified using ImageJ (F; mean ± SD, n = 3). ***P < 0.001 vs. 20% O2/shNTC-EVs; ####P < 0.0001 vs. 1% O2/shNTC-EVs (2-way ANOVA followed by Tukey’s multiple-comparison test).

Copyright © 2026 American Society for Clinical Investigation
ISSN: 0021-9738 (print), 1558-8238 (online)

Sign up for email alerts