Go to JCI Insight
  • About
  • Editors
  • Consulting Editors
  • For authors
  • Publication ethics
  • Publication alerts by email
  • Advertising
  • Job board
  • Contact
  • Clinical Research and Public Health
  • Current issue
  • Past issues
  • By specialty
    • COVID-19
    • Cardiology
    • Gastroenterology
    • Immunology
    • Metabolism
    • Nephrology
    • Neuroscience
    • Oncology
    • Pulmonology
    • Vascular biology
    • All ...
  • Videos
    • Conversations with Giants in Medicine
    • Video Abstracts
  • Reviews
    • View all reviews ...
    • Clinical innovation and scientific progress in GLP-1 medicine (Nov 2025)
    • Pancreatic Cancer (Jul 2025)
    • Complement Biology and Therapeutics (May 2025)
    • Evolving insights into MASLD and MASH pathogenesis and treatment (Apr 2025)
    • Microbiome in Health and Disease (Feb 2025)
    • Substance Use Disorders (Oct 2024)
    • Clonal Hematopoiesis (Oct 2024)
    • View all review series ...
  • Viewpoint
  • Collections
    • In-Press Preview
    • Clinical Research and Public Health
    • Research Letters
    • Letters to the Editor
    • Editorials
    • Commentaries
    • Editor's notes
    • Reviews
    • Viewpoints
    • 100th anniversary
    • Top read articles

  • Current issue
  • Past issues
  • Specialties
  • Reviews
  • Review series
  • Conversations with Giants in Medicine
  • Video Abstracts
  • In-Press Preview
  • Clinical Research and Public Health
  • Research Letters
  • Letters to the Editor
  • Editorials
  • Commentaries
  • Editor's notes
  • Reviews
  • Viewpoints
  • 100th anniversary
  • Top read articles
  • About
  • Editors
  • Consulting Editors
  • For authors
  • Publication ethics
  • Publication alerts by email
  • Advertising
  • Job board
  • Contact
A gain-of-function mutation in ATP6V0A4 drives primary distal renal tubular alkalosis with enhanced V-ATPase activity
Si-qi Peng, Qian-qian Wu, Wan-yi Wang, Yi-Lin Zhang, Rui-ning Zhou, Jun Liao, Jin-xuan Wei, Yan Yang, Wen Shi, Jun-lan Yang, Xiao-xu Wang, Zhi-yuan Wei, Jia-xuan Sun, Lu Huang, Hong Fan, Hui Cai, Cheng-kun Wang, Xin-hua Li, Ting-song Li, Bi-cheng Liu, Xiao-liang Zhang, Bin Wang
Si-qi Peng, Qian-qian Wu, Wan-yi Wang, Yi-Lin Zhang, Rui-ning Zhou, Jun Liao, Jin-xuan Wei, Yan Yang, Wen Shi, Jun-lan Yang, Xiao-xu Wang, Zhi-yuan Wei, Jia-xuan Sun, Lu Huang, Hong Fan, Hui Cai, Cheng-kun Wang, Xin-hua Li, Ting-song Li, Bi-cheng Liu, Xiao-liang Zhang, Bin Wang
View: Text | PDF
Research Article Genetics Nephrology

A gain-of-function mutation in ATP6V0A4 drives primary distal renal tubular alkalosis with enhanced V-ATPase activity

  • Text
  • PDF
Abstract

The ATP6V0A4 gene encodes the a4 subunit of vacuolar H+-ATPase (V-ATPase), which mediates hydrogen ion transport across the membrane. Previous studies have suggested that mutations in ATP6V0A4 consistently result in a loss of function, impairing the hydrogen ion transport efficacy of V-ATPase and leading to distal renal tubular acidosis and sensorineural hearing loss. Here, we identified a 32-year-old male patient and his father, both of whom harbored a heterozygous ATP6V0A4 p.V512L mutation and exhibited hypochloremic metabolic alkalosis, acidic urine, and hypokalemia. Through a series of protein structural analyses and functional experiments, the V512L mutation was confirmed as a gain-of-function mutation in the ATP6V0A4 gene. V512-a4 increased a4 subunit expression abundance by enhancing V512L-a4 stability and reducing its degradation, which in turn potentiated the capacity of V-ATPase to acidify the tubular lumen, leading to acidic urine and metabolic alkalosis. Through mutant V512L-a4 subunit structure-based virtual and experimental screening, we identified F351 (C25H26FN3O2S), a small-molecule inhibitor specifically targeting the V512L-a4 mutant. In conclusion, we identified a gain-of-function mutation in the ATP6V0A4 gene, broadening its phenotypic and mutational spectrum, and we provide valuable insights into potential therapeutic approaches for diseases associated with ATP6V0A4 mutations.

Authors

Si-qi Peng, Qian-qian Wu, Wan-yi Wang, Yi-Lin Zhang, Rui-ning Zhou, Jun Liao, Jin-xuan Wei, Yan Yang, Wen Shi, Jun-lan Yang, Xiao-xu Wang, Zhi-yuan Wei, Jia-xuan Sun, Lu Huang, Hong Fan, Hui Cai, Cheng-kun Wang, Xin-hua Li, Ting-song Li, Bi-cheng Liu, Xiao-liang Zhang, Bin Wang

×

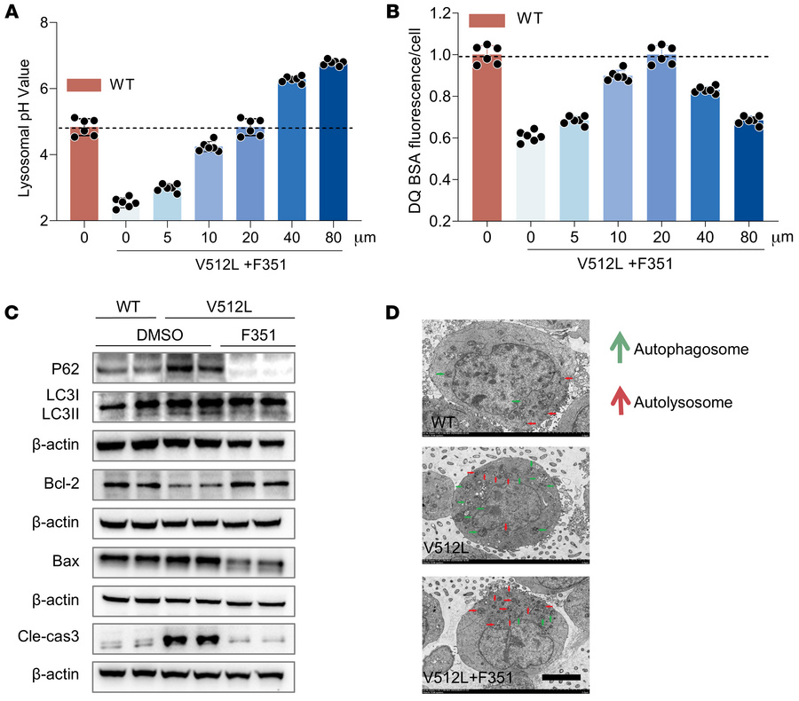
Figure 8

F351 elevates lysosomal pH, promotes autophagosome-lysosome fusion, and mitigates apoptosis by targeting the V512L-a4 mutant in vitro.

Options: View larger image (or click on image) Download as PowerPoint
F351 elevates lysosomal pH, promotes autophagosome-lysosome fusion, and ...
F351 elevated lysosomal pH (A) and lysosomal degradation activity (B) of the V512L-a4 mutant in a concentration-dependent manner. At a drug concentration of 20 μmol/L, lysosomal degradation activity was restored to a level equivalent to that of WT. All data are shown as mean ± SEM, n = 6. (C) F351 markedly reversed the expression of autophagy (P62, LC3) and apoptosis-related (bax, bcl-2, cleaved caspase-3) proteins in the V512L-a4 mutant. DMSO was added as solvent control. (D) F351 promoted the fusion of autophagosomes and lysosomes in the V512L-a4 mutant. Double membrane autophagosomes (green), single membrane autolysosomes (red). Scale bars: 5 μm.

Copyright © 2025 American Society for Clinical Investigation
ISSN: 0021-9738 (print), 1558-8238 (online)

Sign up for email alerts