Go to JCI Insight
  • About
  • Editors
  • Consulting Editors
  • For authors
  • Publication ethics
  • Publication alerts by email
  • Advertising
  • Job board
  • Contact
  • Clinical Research and Public Health
  • Current issue
  • Past issues
  • By specialty
    • COVID-19
    • Cardiology
    • Gastroenterology
    • Immunology
    • Metabolism
    • Nephrology
    • Neuroscience
    • Oncology
    • Pulmonology
    • Vascular biology
    • All ...
  • Videos
    • ASCI Milestone Awards
    • Video Abstracts
    • Conversations with Giants in Medicine
  • Reviews
    • View all reviews ...
    • Clinical innovation and scientific progress in GLP-1 medicine (Nov 2025)
    • Pancreatic Cancer (Jul 2025)
    • Complement Biology and Therapeutics (May 2025)
    • Evolving insights into MASLD and MASH pathogenesis and treatment (Apr 2025)
    • Microbiome in Health and Disease (Feb 2025)
    • Substance Use Disorders (Oct 2024)
    • Clonal Hematopoiesis (Oct 2024)
    • View all review series ...
  • Viewpoint
  • Collections
    • In-Press Preview
    • Clinical Research and Public Health
    • Research Letters
    • Letters to the Editor
    • Editorials
    • Commentaries
    • Editor's notes
    • Reviews
    • Viewpoints
    • 100th anniversary
    • Top read articles

  • Current issue
  • Past issues
  • Specialties
  • Reviews
  • Review series
  • ASCI Milestone Awards
  • Video Abstracts
  • Conversations with Giants in Medicine
  • In-Press Preview
  • Clinical Research and Public Health
  • Research Letters
  • Letters to the Editor
  • Editorials
  • Commentaries
  • Editor's notes
  • Reviews
  • Viewpoints
  • 100th anniversary
  • Top read articles
  • About
  • Editors
  • Consulting Editors
  • For authors
  • Publication ethics
  • Publication alerts by email
  • Advertising
  • Job board
  • Contact
Differential aortic aneurysm formation provoked by chemogenetic oxidative stress
Apabrita Ayan Das, Markus Waldeck-Weiermair, Shambhu Yadav, Fotios Spyropoulos, Arvind Pandey, Tanoy Dutta, Taylor A. Covington, Thomas Michel
Apabrita Ayan Das, Markus Waldeck-Weiermair, Shambhu Yadav, Fotios Spyropoulos, Arvind Pandey, Tanoy Dutta, Taylor A. Covington, Thomas Michel
View: Text | PDF
Research Article Cardiology Vascular biology

Differential aortic aneurysm formation provoked by chemogenetic oxidative stress

  • Text
  • PDF
Abstract

Aortic aneurysms are potentially fatal focal enlargements of the aortic lumen; the disease burden is increasing as the human population ages. Pathological oxidative stress is implicated in the development of aortic aneurysms. We pursued a chemogenetic approach to create an animal model of aortic aneurysm formation using a transgenic mouse line, DAAO-TGTie2, that expresses yeast d-amino acid oxidase (DAAO) under control of the endothelial Tie2 promoter. In DAAO-TGTie2 mice, DAAO generated the ROS hydrogen peroxide (H2O2) in endothelial cells only when provided with d-amino acids. When DAAO-TGTie2 mice were chronically fed d-alanine, the animals became hypertensive and developed abdominal, but not thoracic, aortic aneurysms. Generation of H2O2 in the endothelium led to oxidative stress throughout the vascular wall. Proteomics analyses indicated that the oxidant-modulated protein kinase JNK1 was dephosphorylated by the phosphoprotein phosphatase DUSP3 (dual specificity phosphatase 3) in abdominal, but not thoracic, aorta, causing activation of Kruppel-like Factor 4 (KLF4)-dependent transcriptional pathways that triggered phenotypic switching and aneurysm formation. Pharmacological DUSP3 inhibition completely blocked the aneurysm formation caused by chemogenetic oxidative stress. These studies establish that regional differences in oxidant-modulated signaling pathways lead to differential disease progression in discrete vascular beds and identify DUSP3 as a potential pharmacological target for the treatment of aortic aneurysms.

Authors

Apabrita Ayan Das, Markus Waldeck-Weiermair, Shambhu Yadav, Fotios Spyropoulos, Arvind Pandey, Tanoy Dutta, Taylor A. Covington, Thomas Michel

×

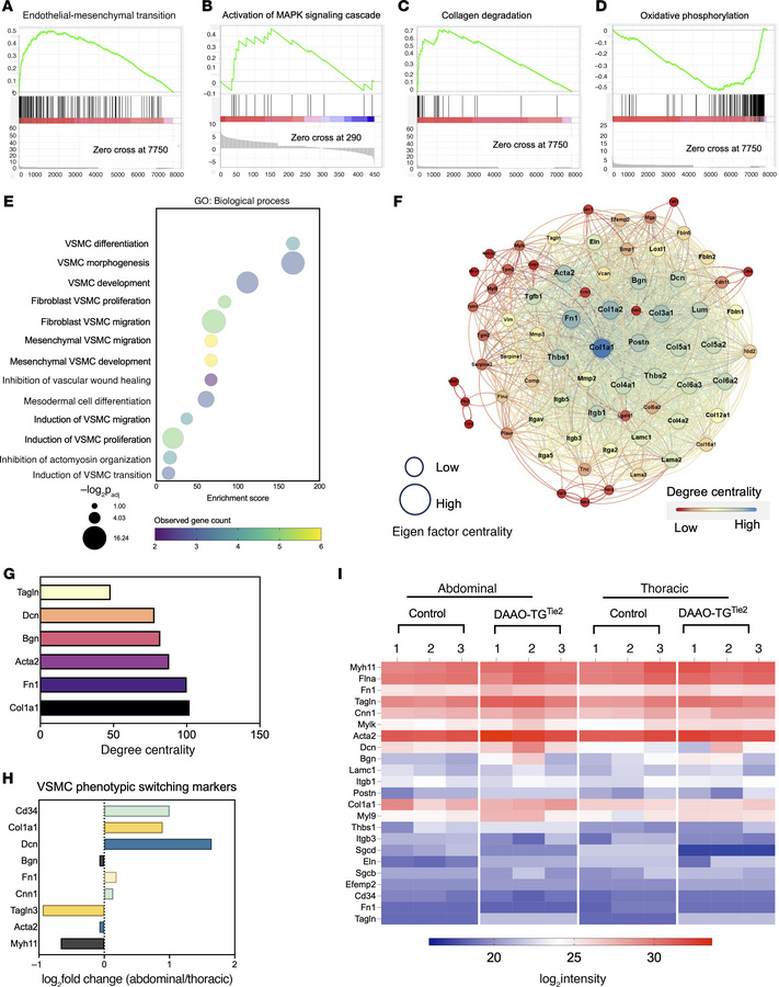
Figure 4

Proteomicsprotep analyses of thoracic and abdominal aorta following chemogenetic oxidative stress.

Options: View larger image (or click on image) Download as PowerPoint
Proteomicsprotep analyses of thoracic and abdominal aorta following chem...
(A–D) Results of GSEA of tandem mass tag (TMT) proteomics datasets from aortae isolated from d-alanine–fed DAAO-TGTie2 transgenic or control mice subjected to chemogenetic oxidative stress for 3 months. Each GSEA (28) shown in A–D is characterized by FDR < 25% and P < 0.01. Aortae from d-alanine–fed DAAO-TGTie2 transgenic mice exhibit significantly positive enrichment of pathways involved in EnMT (A); activation of MAPK signaling cascade (B); and collagen degradation (C). (D) Markedly negative enrichment of oxidative phosphorylation pathways in abdominal aorta in d-alanine–fed DAAO-TGTie2 transgenic mice. (E) Bubble plot showing the top GO biological process enrichments from the EnMT reactome gene set (Supplemental Table 2). Enrichment score (on the abscissa) corresponds to the featured biological processes listed along the ordinate. Bubble size indicates –log2Padj, and bubble color indicates observed gene counts for each featured biological process. (F) Results of centrality analysis for enriched EnMT pathway proteins shown as an unweighted edge network with proteins shown as nodes and connections as edges. Node size was scaled on the Eigen factor value, and color gradient was assigned according to degree centrality scores of each node. Degree centrality is denoted by color as noted in the lookup table, with deep blue showing highest-order centrality and light green showing lowest-order centrality. Edge distances were assigned according to closeness centrality (40). (G) Bar graph presenting degree centrality of nodes involved in phenotypic switching characterized by having high degree centrality in the EnMT network shown in A. The abscissa shows degree centrality corresponding to gene names presented along the ordinate. (H) Bar graph of significant changes in VSMC phenotypic switching markers in thoracic versus abdominal aorta based on comparative proteomics data. The abscissa indicates log2 fold change of the ratio of abdominal to thoracic values for each marker that corresponds to the individual VSMC phenotypic switching markers shown along the ordinate. (I) Heatmap showing log2 intensity of all relevant proteins from the EnMT enrichment dataset (Supplemental Table 2) comparing protein intensity between abdominal and thoracic aorta from DAAO-TGTie2 transgenic or control mice. Heatmap colors represent log2 intensity, with red indicating higher and blue indicating lower intensity. Data are representative of results of at least 3 independent experiments.

Copyright © 2026 American Society for Clinical Investigation
ISSN: 0021-9738 (print), 1558-8238 (online)

Sign up for email alerts