Go to JCI Insight
  • About
  • Editors
  • Consulting Editors
  • For authors
  • Publication ethics
  • Publication alerts by email
  • Advertising
  • Job board
  • Contact
  • Clinical Research and Public Health
  • Current issue
  • Past issues
  • By specialty
    • COVID-19
    • Cardiology
    • Gastroenterology
    • Immunology
    • Metabolism
    • Nephrology
    • Neuroscience
    • Oncology
    • Pulmonology
    • Vascular biology
    • All ...
  • Videos
    • Conversations with Giants in Medicine
    • Video Abstracts
  • Reviews
    • View all reviews ...
    • Clinical innovation and scientific progress in GLP-1 medicine (Nov 2025)
    • Pancreatic Cancer (Jul 2025)
    • Complement Biology and Therapeutics (May 2025)
    • Evolving insights into MASLD and MASH pathogenesis and treatment (Apr 2025)
    • Microbiome in Health and Disease (Feb 2025)
    • Substance Use Disorders (Oct 2024)
    • Clonal Hematopoiesis (Oct 2024)
    • View all review series ...
  • Viewpoint
  • Collections
    • In-Press Preview
    • Clinical Research and Public Health
    • Research Letters
    • Letters to the Editor
    • Editorials
    • Commentaries
    • Editor's notes
    • Reviews
    • Viewpoints
    • 100th anniversary
    • Top read articles

  • Current issue
  • Past issues
  • Specialties
  • Reviews
  • Review series
  • Conversations with Giants in Medicine
  • Video Abstracts
  • In-Press Preview
  • Clinical Research and Public Health
  • Research Letters
  • Letters to the Editor
  • Editorials
  • Commentaries
  • Editor's notes
  • Reviews
  • Viewpoints
  • 100th anniversary
  • Top read articles
  • About
  • Editors
  • Consulting Editors
  • For authors
  • Publication ethics
  • Publication alerts by email
  • Advertising
  • Job board
  • Contact
Allergens abrogate antiinflammatory DNA effects and unmask macrophage-driven neutrophilic asthma via ILC2/STING/TNF-α signaling
Anand Sripada, Divya Verma, Rangati Varma, Kapil Sirohi, Carolyn Kwiat, Mohini Pathria, Mukesh Verma, Anita Sahu, Vamsi Guntur, Laurie Manka, Brian Vestal, Camille Moore, Richard J. Martin, Magdalena M. Gorska, John Cambier, Andrew Getahun, Rafeul Alam
Anand Sripada, Divya Verma, Rangati Varma, Kapil Sirohi, Carolyn Kwiat, Mohini Pathria, Mukesh Verma, Anita Sahu, Vamsi Guntur, Laurie Manka, Brian Vestal, Camille Moore, Richard J. Martin, Magdalena M. Gorska, John Cambier, Andrew Getahun, Rafeul Alam
View: Text | PDF
Research Article Immunology Inflammation Pulmonology

Allergens abrogate antiinflammatory DNA effects and unmask macrophage-driven neutrophilic asthma via ILC2/STING/TNF-α signaling

  • Text
  • PDF
Abstract

The mechanisms of neutrophilic and mixed neutrophilic-eosinophilic asthma are poorly understood. We found that extracellular DNA and nucleosomes (Nucs) were elevated in the airways of patients with neutrophilic-eosinophilic asthma and correlated with bronchoalveolar lavage neutrophils. Bronchial tissue from neutrophilic-eosinophilic asthma had more DNA sensor–positive cells. Intranasally administered DNA did not induce airway hyperreactivity (AHR) or any pathology but induced AHR and neutrophilic-eosinophilic inflammation when coadministered with the allergen Alternaria (Alt). Nuc alone induced antiinflammatory/defensive genes, whereas the Nuc-Alt combination increased levels of TNF-α and innate cytokines. The Alt-Nuc phenotype was abolished in Cgas–/–, ALR–/–, Sting–/–, LysMCre:Stingfl/fl, IL7RCre:Rorαfl/fl, and Tnfr2–/– mice. Alt, unexpectedly, played an essential role in the Nuc-induced phenotype. It abrogated Nuc induction of antiinflammatory genes, facilitated Nuc uptake, induced type 2 innate lymphoid cells, which, in the presence of Nuc, produced high levels of TNF-α, and promoted neutrophilic infiltration. We established a paradigm whereby allergens inhibit the antiinflammatory effects of DNA/Nuc and facilitate STING-TNF-α–driven neutrophilic-eosinophilic inflammation in asthma.

Authors

Anand Sripada, Divya Verma, Rangati Varma, Kapil Sirohi, Carolyn Kwiat, Mohini Pathria, Mukesh Verma, Anita Sahu, Vamsi Guntur, Laurie Manka, Brian Vestal, Camille Moore, Richard J. Martin, Magdalena M. Gorska, John Cambier, Andrew Getahun, Rafeul Alam

×

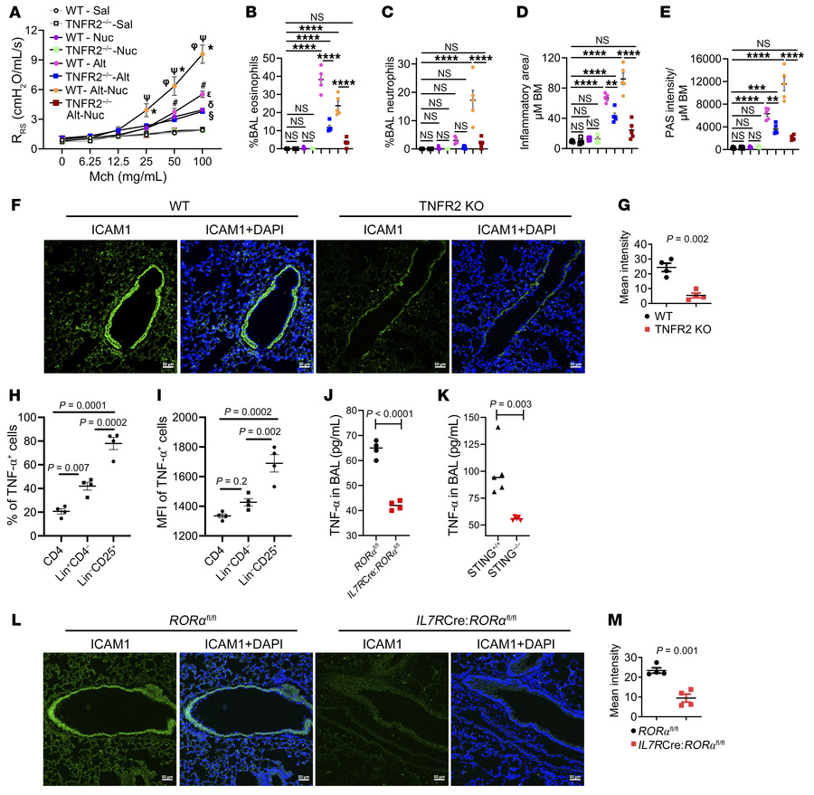
Figure 8

Role of TNF-α and TNFR2 in Alt-Nuc–induced asthma.

Options: View larger image (or click on image) Download as PowerPoint
Role of TNF-α and TNFR2 in Alt-Nuc–induced asthma.
(A) AHR following Alt...
(A) AHR following Alt-Nuc, Alt, Nuc and Sal exposure in WT and Tnfr2–/– mice as measured by flexiVent. RRS, respiratory system resistance. δWT-Sal versus WT-Nuc, P < 0.0001; εWT-Sal versus WT-Alt, P < 0.0001; §WT-Sal versus Tnfr2–/–-Alt, P < 0.0001; *WT-Sal versus WT-Alt-Nuc, P < 0.0001; #WT-Nuc versus WT-Alt, P = 0.006; φWT-Alt versus WT-Alt-Nuc, P < 0.0001; ΨWT-Alt-Nuc versus Tnfr2–/–-Alt-Nuc, P < 0.0001. (n = 5; 2-way ANOVA with Tukey’s multiple comparisons test). (B–E) Quantification of eosinophils and neutrophils in BAL, morphometric quantification of lung inflammation and mucus production in WT and Tnfr2–/– mice treated with Alt-Nuc, Alt, Nuc, or Sal (groups are color-coded as in A). (n = 5; 2-way ANOVA with Tukey’s multiple comparisons test). BM, basement membrane. (F) ICAM1 expression in the lung tissue of WT and Tnfr2–/– mice (n = 4) treated with Alt-Nuc. (G) Quantification of ICAM1 staining intensity in the lung tissue from WT and Tnfr2–/– mice treated with Alt-Nuc. Comparison made by Student’s 2-tailed t test. Scale bar, 50 μm. (H and I) Comparison of TNF-α+ lung hematopoietic cells (frequency and MFI) from the Alt-Nuc model (n = 4). (J and K) TNF-α (ELISA) in BAL from ILC2 KO (IL7RCre:Rorαfl/fl) and Sting–/– mice (n = 4). (L and M) ICAM1 expression (immunostaining and mean intensity quantification) in the lung tissue from Alt-Nuc–treated IL7RCre:Rorαfl/fl and Rorαfl/fl mice (n = 4). Scale bar, 50 μm. Comparison made by Student’s 2-tailed t test. Data are presented as mean ± SEM. *P < 0.05, **P < 0.01, ***P < 0.001, ****P < 0.0001.

Copyright © 2026 American Society for Clinical Investigation
ISSN: 0021-9738 (print), 1558-8238 (online)

Sign up for email alerts