Go to JCI Insight
  • About
  • Editors
  • Consulting Editors
  • For authors
  • Publication ethics
  • Publication alerts by email
  • Advertising
  • Job board
  • Contact
  • Clinical Research and Public Health
  • Current issue
  • Past issues
  • By specialty
    • COVID-19
    • Cardiology
    • Gastroenterology
    • Immunology
    • Metabolism
    • Nephrology
    • Neuroscience
    • Oncology
    • Pulmonology
    • Vascular biology
    • All ...
  • Videos
    • Conversations with Giants in Medicine
    • Video Abstracts
  • Reviews
    • View all reviews ...
    • Clinical innovation and scientific progress in GLP-1 medicine (Nov 2025)
    • Pancreatic Cancer (Jul 2025)
    • Complement Biology and Therapeutics (May 2025)
    • Evolving insights into MASLD and MASH pathogenesis and treatment (Apr 2025)
    • Microbiome in Health and Disease (Feb 2025)
    • Substance Use Disorders (Oct 2024)
    • Clonal Hematopoiesis (Oct 2024)
    • View all review series ...
  • Viewpoint
  • Collections
    • In-Press Preview
    • Clinical Research and Public Health
    • Research Letters
    • Letters to the Editor
    • Editorials
    • Commentaries
    • Editor's notes
    • Reviews
    • Viewpoints
    • 100th anniversary
    • Top read articles

  • Current issue
  • Past issues
  • Specialties
  • Reviews
  • Review series
  • Conversations with Giants in Medicine
  • Video Abstracts
  • In-Press Preview
  • Clinical Research and Public Health
  • Research Letters
  • Letters to the Editor
  • Editorials
  • Commentaries
  • Editor's notes
  • Reviews
  • Viewpoints
  • 100th anniversary
  • Top read articles
  • About
  • Editors
  • Consulting Editors
  • For authors
  • Publication ethics
  • Publication alerts by email
  • Advertising
  • Job board
  • Contact
Allergens abrogate antiinflammatory DNA effects and unmask macrophage-driven neutrophilic asthma via ILC2/STING/TNF-α signaling
Anand Sripada, Divya Verma, Rangati Varma, Kapil Sirohi, Carolyn Kwiat, Mohini Pathria, Mukesh Verma, Anita Sahu, Vamsi Guntur, Laurie Manka, Brian Vestal, Camille Moore, Richard J. Martin, Magdalena M. Gorska, John Cambier, Andrew Getahun, Rafeul Alam
Anand Sripada, Divya Verma, Rangati Varma, Kapil Sirohi, Carolyn Kwiat, Mohini Pathria, Mukesh Verma, Anita Sahu, Vamsi Guntur, Laurie Manka, Brian Vestal, Camille Moore, Richard J. Martin, Magdalena M. Gorska, John Cambier, Andrew Getahun, Rafeul Alam
View: Text | PDF
Research Article Immunology Inflammation Pulmonology

Allergens abrogate antiinflammatory DNA effects and unmask macrophage-driven neutrophilic asthma via ILC2/STING/TNF-α signaling

  • Text
  • PDF
Abstract

The mechanisms of neutrophilic and mixed neutrophilic-eosinophilic asthma are poorly understood. We found that extracellular DNA and nucleosomes (Nucs) were elevated in the airways of patients with neutrophilic-eosinophilic asthma and correlated with bronchoalveolar lavage neutrophils. Bronchial tissue from neutrophilic-eosinophilic asthma had more DNA sensor–positive cells. Intranasally administered DNA did not induce airway hyperreactivity (AHR) or any pathology but induced AHR and neutrophilic-eosinophilic inflammation when coadministered with the allergen Alternaria (Alt). Nuc alone induced antiinflammatory/defensive genes, whereas the Nuc-Alt combination increased levels of TNF-α and innate cytokines. The Alt-Nuc phenotype was abolished in Cgas–/–, ALR–/–, Sting–/–, LysMCre:Stingfl/fl, IL7RCre:Rorαfl/fl, and Tnfr2–/– mice. Alt, unexpectedly, played an essential role in the Nuc-induced phenotype. It abrogated Nuc induction of antiinflammatory genes, facilitated Nuc uptake, induced type 2 innate lymphoid cells, which, in the presence of Nuc, produced high levels of TNF-α, and promoted neutrophilic infiltration. We established a paradigm whereby allergens inhibit the antiinflammatory effects of DNA/Nuc and facilitate STING-TNF-α–driven neutrophilic-eosinophilic inflammation in asthma.

Authors

Anand Sripada, Divya Verma, Rangati Varma, Kapil Sirohi, Carolyn Kwiat, Mohini Pathria, Mukesh Verma, Anita Sahu, Vamsi Guntur, Laurie Manka, Brian Vestal, Camille Moore, Richard J. Martin, Magdalena M. Gorska, John Cambier, Andrew Getahun, Rafeul Alam

×

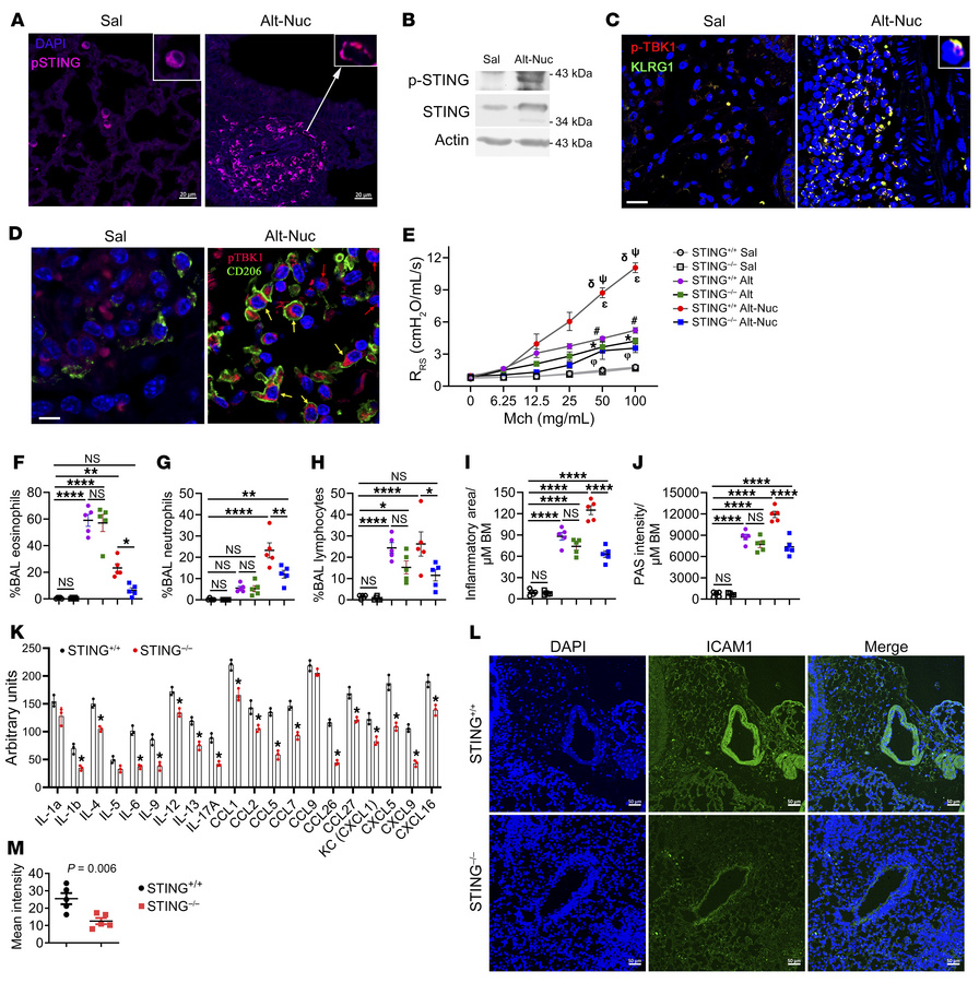
Figure 6

Role of STING in the Alt-Nuc and Alt models of asthma.

Options: View larger image (or click on image) Download as PowerPoint
Role of STING in the Alt-Nuc and Alt models of asthma.
(A) Expression of...
(A) Expression of p-STING in the lung. Mouse lungs from the Sal and Alt-Nuc models were immunostained for p-STING (red) and counterstained for DAPI (n = 3). Scale bar 20 μm. (B) Immunoblot analysis of the lung tissue from the Sal and Alt-Nuc models for p-STING (n = 3). The membranes were reprobed for STING and actin. (C) Lung specimens were immunostained for p-TBK1 (red) and KLRG1 (a marker of ILC2s, and a fraction of activated NK cells and T cells) (green). Scale bar, 10 μm. (D) Lung specimens were double stained for p-TBK1 (red) and CD206 (a macrophage marker) (green) (n = 3). Scale bar, 5 μm. (E) AHR after Alt-Nuc treatment (see Figure 2A) of Sting+/+ and Sting–/– mice as measured by flexiVent. εSting+/+-Sal versus Sting+/+-Alt-Nuc, P < 0.0001; *Sting+/+-Sal versus Sting+/+-Alt, P < 0.0001; φSting+/+-Sal versus Sting–/–-Alt, P = 0.002; δSting+/+-Alt versus Sting+/+-Alt-Nuc, P <0.0001; ΨSting–/–-Alt-Nuc versus Sting+/+-Alt-Nuc, P < 0.0001; #Sting–/–-Sal versus Sting–/–-Alt, P = 0.001. (n = 6; 2-way ANOVA with Tukey’s multiple comparisons test). (F–H) Differential counts of BAL lymphocytes, eosinophils, and neutrophils. (I and J) Morphometric quantification of inflammation and mucus production in the lung tissue from Sting+/+ and Sting–/– mice from the study groups. (n = 5; 2-way ANOVA with Tukey’s multiple comparisons test). BM, basement membrane. (K) Expression (semi-quantitative) of select cytokines and chemokines in BAL from Sting+/+ and Sting–/– mice treated with Alt-Nuc as measured by a cytokine array. Comparison made by Student’s 2-tailed t test. *P < 0.05. (L and M) ICAM1 immunostaining (green) of the lung tissue and the quantification of MFI of the stained blood vessels from Sting+/+ and Sting–/– mice (n = 5). Scale bar, 50 μm. Comparison made by Student’s 2-tailed t test. Data are presented as mean ± SEM. *P < 0.05, **P < 0.01, ****P < 0.0001.

Copyright © 2025 American Society for Clinical Investigation
ISSN: 0021-9738 (print), 1558-8238 (online)

Sign up for email alerts