Go to JCI Insight
  • About
  • Editors
  • Consulting Editors
  • For authors
  • Publication ethics
  • Publication alerts by email
  • Advertising
  • Job board
  • Contact
  • Clinical Research and Public Health
  • Current issue
  • Past issues
  • By specialty
    • COVID-19
    • Cardiology
    • Gastroenterology
    • Immunology
    • Metabolism
    • Nephrology
    • Neuroscience
    • Oncology
    • Pulmonology
    • Vascular biology
    • All ...
  • Videos
    • Conversations with Giants in Medicine
    • Video Abstracts
  • Reviews
    • View all reviews ...
    • Clinical innovation and scientific progress in GLP-1 medicine (Nov 2025)
    • Pancreatic Cancer (Jul 2025)
    • Complement Biology and Therapeutics (May 2025)
    • Evolving insights into MASLD and MASH pathogenesis and treatment (Apr 2025)
    • Microbiome in Health and Disease (Feb 2025)
    • Substance Use Disorders (Oct 2024)
    • Clonal Hematopoiesis (Oct 2024)
    • View all review series ...
  • Viewpoint
  • Collections
    • In-Press Preview
    • Clinical Research and Public Health
    • Research Letters
    • Letters to the Editor
    • Editorials
    • Commentaries
    • Editor's notes
    • Reviews
    • Viewpoints
    • 100th anniversary
    • Top read articles

  • Current issue
  • Past issues
  • Specialties
  • Reviews
  • Review series
  • Conversations with Giants in Medicine
  • Video Abstracts
  • In-Press Preview
  • Clinical Research and Public Health
  • Research Letters
  • Letters to the Editor
  • Editorials
  • Commentaries
  • Editor's notes
  • Reviews
  • Viewpoints
  • 100th anniversary
  • Top read articles
  • About
  • Editors
  • Consulting Editors
  • For authors
  • Publication ethics
  • Publication alerts by email
  • Advertising
  • Job board
  • Contact
Allergens abrogate antiinflammatory DNA effects and unmask macrophage-driven neutrophilic asthma via ILC2/STING/TNF-α signaling
Anand Sripada, Divya Verma, Rangati Varma, Kapil Sirohi, Carolyn Kwiat, Mohini Pathria, Mukesh Verma, Anita Sahu, Vamsi Guntur, Laurie Manka, Brian Vestal, Camille Moore, Richard J. Martin, Magdalena M. Gorska, John Cambier, Andrew Getahun, Rafeul Alam
Anand Sripada, Divya Verma, Rangati Varma, Kapil Sirohi, Carolyn Kwiat, Mohini Pathria, Mukesh Verma, Anita Sahu, Vamsi Guntur, Laurie Manka, Brian Vestal, Camille Moore, Richard J. Martin, Magdalena M. Gorska, John Cambier, Andrew Getahun, Rafeul Alam
View: Text | PDF
Research Article Immunology Inflammation Pulmonology

Allergens abrogate antiinflammatory DNA effects and unmask macrophage-driven neutrophilic asthma via ILC2/STING/TNF-α signaling

  • Text
  • PDF
Abstract

The mechanisms of neutrophilic and mixed neutrophilic-eosinophilic asthma are poorly understood. We found that extracellular DNA and nucleosomes (Nucs) were elevated in the airways of patients with neutrophilic-eosinophilic asthma and correlated with bronchoalveolar lavage neutrophils. Bronchial tissue from neutrophilic-eosinophilic asthma had more DNA sensor–positive cells. Intranasally administered DNA did not induce airway hyperreactivity (AHR) or any pathology but induced AHR and neutrophilic-eosinophilic inflammation when coadministered with the allergen Alternaria (Alt). Nuc alone induced antiinflammatory/defensive genes, whereas the Nuc-Alt combination increased levels of TNF-α and innate cytokines. The Alt-Nuc phenotype was abolished in Cgas–/–, ALR–/–, Sting–/–, LysMCre:Stingfl/fl, IL7RCre:Rorαfl/fl, and Tnfr2–/– mice. Alt, unexpectedly, played an essential role in the Nuc-induced phenotype. It abrogated Nuc induction of antiinflammatory genes, facilitated Nuc uptake, induced type 2 innate lymphoid cells, which, in the presence of Nuc, produced high levels of TNF-α, and promoted neutrophilic infiltration. We established a paradigm whereby allergens inhibit the antiinflammatory effects of DNA/Nuc and facilitate STING-TNF-α–driven neutrophilic-eosinophilic inflammation in asthma.

Authors

Anand Sripada, Divya Verma, Rangati Varma, Kapil Sirohi, Carolyn Kwiat, Mohini Pathria, Mukesh Verma, Anita Sahu, Vamsi Guntur, Laurie Manka, Brian Vestal, Camille Moore, Richard J. Martin, Magdalena M. Gorska, John Cambier, Andrew Getahun, Rafeul Alam

×

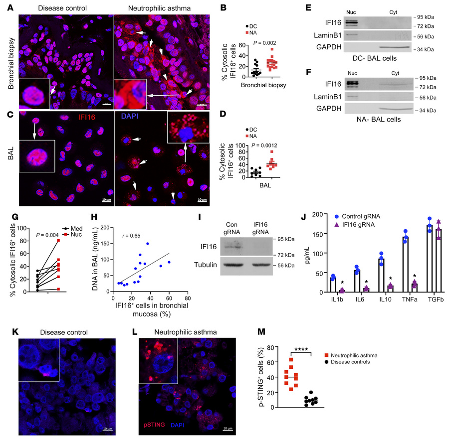
Figure 5

Cytosolic IFI16 and activated STING in NA.

Options: View larger image (or click on image) Download as PowerPoint
Cytosolic IFI16 and activated STING in NA.
(A–D) Representative image of...
(A–D) Representative image of endobronchial biopsy (n = 12 per group) (A) and BAL samples (n = 8 per group) (C) from patients with NA and those in the DC group. Specimens were immunostained for IFI16 (red) and counterstained with DAPI (blue). Extranuclear IFI16+ (arrows) cells were compared and quantified between the 2 study groups (B and D). Comparison was made by Student’s 2-tailed t test. Scale bar, 10 μm. (E and F) BAL cells from a participants in the DC group and from a patient with NA were fractionated for nuclear and cytosolic fractions and immunoblotted for IFI16. Lamin B and GAPDH were used as markers for nuclear and cytosolic fractions, respectively. Asthmatic BAL cells showed cytosolic IFI16 (n = 3). (G) BAL cells from select patients with asthma were incubated with Nuc in vitro for 4 hours and then stained for IFI16. IFI16+ cells were quantified and statistically analyzed. Comparison was made by paired t test. (H) Correlation of IFI16+ cells in the bronchial mucosa (A and B) with DNA levels in the corresponding BAL. (I and J) Monocyte-derived macrophages (MDM) were transduced with control (Con) or IFI16 gRNA along with CRISPR-Cas9 and then immunoblotted for IFI16 and reprobed for tubulin. (J) MDMs transduced with control or IFI16 gRNA were cultured for 24 hours, and culture supernatant was assayed for the indicated cytokines (n = 3). Comparison was made by Student’s 2-tailed t test. *P < 0.05. (K–M) Endobronchial biopsy samples from the DC participants and patients with NA were stained for p-STING, and the quantified data compared between the study groups. ****P < 0.0001 by Student’s 2-tailed t test. Scale bar, 10 μm. Med, medium.

Copyright © 2025 American Society for Clinical Investigation
ISSN: 0021-9738 (print), 1558-8238 (online)

Sign up for email alerts