Go to JCI Insight
  • About
  • Editors
  • Consulting Editors
  • For authors
  • Publication ethics
  • Publication alerts by email
  • Advertising
  • Job board
  • Contact
  • Clinical Research and Public Health
  • Current issue
  • Past issues
  • By specialty
    • COVID-19
    • Cardiology
    • Gastroenterology
    • Immunology
    • Metabolism
    • Nephrology
    • Neuroscience
    • Oncology
    • Pulmonology
    • Vascular biology
    • All ...
  • Videos
    • Conversations with Giants in Medicine
    • Video Abstracts
  • Reviews
    • View all reviews ...
    • Clinical innovation and scientific progress in GLP-1 medicine (Nov 2025)
    • Pancreatic Cancer (Jul 2025)
    • Complement Biology and Therapeutics (May 2025)
    • Evolving insights into MASLD and MASH pathogenesis and treatment (Apr 2025)
    • Microbiome in Health and Disease (Feb 2025)
    • Substance Use Disorders (Oct 2024)
    • Clonal Hematopoiesis (Oct 2024)
    • View all review series ...
  • Viewpoint
  • Collections
    • In-Press Preview
    • Clinical Research and Public Health
    • Research Letters
    • Letters to the Editor
    • Editorials
    • Commentaries
    • Editor's notes
    • Reviews
    • Viewpoints
    • 100th anniversary
    • Top read articles

  • Current issue
  • Past issues
  • Specialties
  • Reviews
  • Review series
  • Conversations with Giants in Medicine
  • Video Abstracts
  • In-Press Preview
  • Clinical Research and Public Health
  • Research Letters
  • Letters to the Editor
  • Editorials
  • Commentaries
  • Editor's notes
  • Reviews
  • Viewpoints
  • 100th anniversary
  • Top read articles
  • About
  • Editors
  • Consulting Editors
  • For authors
  • Publication ethics
  • Publication alerts by email
  • Advertising
  • Job board
  • Contact
Allergens abrogate antiinflammatory DNA effects and unmask macrophage-driven neutrophilic asthma via ILC2/STING/TNF-α signaling
Anand Sripada, Divya Verma, Rangati Varma, Kapil Sirohi, Carolyn Kwiat, Mohini Pathria, Mukesh Verma, Anita Sahu, Vamsi Guntur, Laurie Manka, Brian Vestal, Camille Moore, Richard J. Martin, Magdalena M. Gorska, John Cambier, Andrew Getahun, Rafeul Alam
Anand Sripada, Divya Verma, Rangati Varma, Kapil Sirohi, Carolyn Kwiat, Mohini Pathria, Mukesh Verma, Anita Sahu, Vamsi Guntur, Laurie Manka, Brian Vestal, Camille Moore, Richard J. Martin, Magdalena M. Gorska, John Cambier, Andrew Getahun, Rafeul Alam
View: Text | PDF
Research Article Immunology Inflammation Pulmonology

Allergens abrogate antiinflammatory DNA effects and unmask macrophage-driven neutrophilic asthma via ILC2/STING/TNF-α signaling

  • Text
  • PDF
Abstract

The mechanisms of neutrophilic and mixed neutrophilic-eosinophilic asthma are poorly understood. We found that extracellular DNA and nucleosomes (Nucs) were elevated in the airways of patients with neutrophilic-eosinophilic asthma and correlated with bronchoalveolar lavage neutrophils. Bronchial tissue from neutrophilic-eosinophilic asthma had more DNA sensor–positive cells. Intranasally administered DNA did not induce airway hyperreactivity (AHR) or any pathology but induced AHR and neutrophilic-eosinophilic inflammation when coadministered with the allergen Alternaria (Alt). Nuc alone induced antiinflammatory/defensive genes, whereas the Nuc-Alt combination increased levels of TNF-α and innate cytokines. The Alt-Nuc phenotype was abolished in Cgas–/–, ALR–/–, Sting–/–, LysMCre:Stingfl/fl, IL7RCre:Rorαfl/fl, and Tnfr2–/– mice. Alt, unexpectedly, played an essential role in the Nuc-induced phenotype. It abrogated Nuc induction of antiinflammatory genes, facilitated Nuc uptake, induced type 2 innate lymphoid cells, which, in the presence of Nuc, produced high levels of TNF-α, and promoted neutrophilic infiltration. We established a paradigm whereby allergens inhibit the antiinflammatory effects of DNA/Nuc and facilitate STING-TNF-α–driven neutrophilic-eosinophilic inflammation in asthma.

Authors

Anand Sripada, Divya Verma, Rangati Varma, Kapil Sirohi, Carolyn Kwiat, Mohini Pathria, Mukesh Verma, Anita Sahu, Vamsi Guntur, Laurie Manka, Brian Vestal, Camille Moore, Richard J. Martin, Magdalena M. Gorska, John Cambier, Andrew Getahun, Rafeul Alam

×

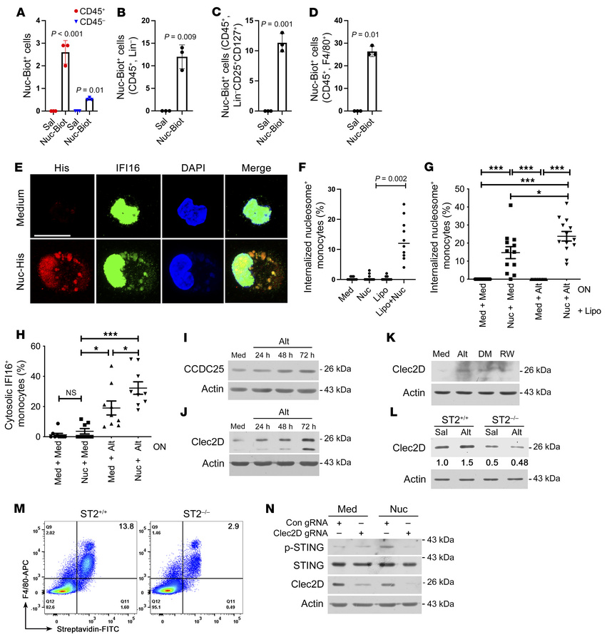
Figure 4

Nuc uptake.

Options: View larger image (or click on image) Download as PowerPoint
Nuc uptake.
(A–D) Labeled Nuc (Nuc-biotin/His; 10 μg/mouse) or Sal were ...
(A–D) Labeled Nuc (Nuc-biotin/His; 10 μg/mouse) or Sal were administered i.n. to mice (n = 3), and biotin+ cells were analyzed by FCM in various lung cell populations. (E) Healthy cadaveric alveolar macrophages were incubated with His-labeled Nuc for 4 hours and immunostained for His (red, cytosolic DNA), IFI16 (green), and nucleus (blue). Scale bar, 5 μm (F) Isolated blood monocytes from healthy donors (n = 10) were incubated with His/biotin-labeled Nuc (with or without lipofectamine [Lipo]) for 4 hours and cells with internalized Nuc (His+) were quantified. (G) Blood monocytes from patients with asthma (n = 12) were cultured overnight (ON) with medium (Med) or Alt (5 μg/mL) and then incubated with His-labeled Nuc in the presence of Lipo for 4 hour. Cytosolic Nuc+ (His+) cells were analyzed. (H) Blood monocytes from patients with asthma (n = 9) were cultured as above but without Lipo. Cells were immunostained for IFI16+. Cytosolic IFI16+ monocytes were analyzed. (I–K) Healthy cadaveric alveolar macrophages were incubated with Alt for an increasing time (I and J), or with Alt, dust mites (DM), and ragweed (RW) (K) for 72 hours and then immunoblotted for CCDC25 (I) or CLEC2D (J and K) (n = 3). (L) BMDM from WT and ST2–/– mice were cultured with Sal or Alt (5 μg/mL) for 48 hours and then immunoblotted for CLEC2D (n = 3). (M) Internalization of Nuc-biotin by WT and ST2–/– BMDMs was detected by FCM (n = 3). (N) Cadaveric alveolar macrophages were transfected with control (Con) gRNA or CLEC2D gRNA. Cells were incubated 48 hours later with medium or Nuc for 4 hours and immunoblotted for CLEC2D and p-STING (n = 3). Comparison made by Student’s 2-tailed t test (A–D) and 2-way ANOVA with Tukey’s multiple comparisons test (F–H). Data are presented as mean ± SEM. *P < 0.05, ***P < 0.001.

Copyright © 2025 American Society for Clinical Investigation
ISSN: 0021-9738 (print), 1558-8238 (online)

Sign up for email alerts