Go to JCI Insight
  • About
  • Editors
  • Consulting Editors
  • For authors
  • Publication ethics
  • Publication alerts by email
  • Advertising
  • Job board
  • Contact
  • Clinical Research and Public Health
  • Current issue
  • Past issues
  • By specialty
    • COVID-19
    • Cardiology
    • Gastroenterology
    • Immunology
    • Metabolism
    • Nephrology
    • Neuroscience
    • Oncology
    • Pulmonology
    • Vascular biology
    • All ...
  • Videos
    • Conversations with Giants in Medicine
    • Video Abstracts
  • Reviews
    • View all reviews ...
    • Clinical innovation and scientific progress in GLP-1 medicine (Nov 2025)
    • Pancreatic Cancer (Jul 2025)
    • Complement Biology and Therapeutics (May 2025)
    • Evolving insights into MASLD and MASH pathogenesis and treatment (Apr 2025)
    • Microbiome in Health and Disease (Feb 2025)
    • Substance Use Disorders (Oct 2024)
    • Clonal Hematopoiesis (Oct 2024)
    • View all review series ...
  • Viewpoint
  • Collections
    • In-Press Preview
    • Clinical Research and Public Health
    • Research Letters
    • Letters to the Editor
    • Editorials
    • Commentaries
    • Editor's notes
    • Reviews
    • Viewpoints
    • 100th anniversary
    • Top read articles

  • Current issue
  • Past issues
  • Specialties
  • Reviews
  • Review series
  • Conversations with Giants in Medicine
  • Video Abstracts
  • In-Press Preview
  • Clinical Research and Public Health
  • Research Letters
  • Letters to the Editor
  • Editorials
  • Commentaries
  • Editor's notes
  • Reviews
  • Viewpoints
  • 100th anniversary
  • Top read articles
  • About
  • Editors
  • Consulting Editors
  • For authors
  • Publication ethics
  • Publication alerts by email
  • Advertising
  • Job board
  • Contact
Allergens abrogate antiinflammatory DNA effects and unmask macrophage-driven neutrophilic asthma via ILC2/STING/TNF-α signaling
Anand Sripada, Divya Verma, Rangati Varma, Kapil Sirohi, Carolyn Kwiat, Mohini Pathria, Mukesh Verma, Anita Sahu, Vamsi Guntur, Laurie Manka, Brian Vestal, Camille Moore, Richard J. Martin, Magdalena M. Gorska, John Cambier, Andrew Getahun, Rafeul Alam
Anand Sripada, Divya Verma, Rangati Varma, Kapil Sirohi, Carolyn Kwiat, Mohini Pathria, Mukesh Verma, Anita Sahu, Vamsi Guntur, Laurie Manka, Brian Vestal, Camille Moore, Richard J. Martin, Magdalena M. Gorska, John Cambier, Andrew Getahun, Rafeul Alam
View: Text | PDF
Research Article Immunology Inflammation Pulmonology

Allergens abrogate antiinflammatory DNA effects and unmask macrophage-driven neutrophilic asthma via ILC2/STING/TNF-α signaling

  • Text
  • PDF
Abstract

The mechanisms of neutrophilic and mixed neutrophilic-eosinophilic asthma are poorly understood. We found that extracellular DNA and nucleosomes (Nucs) were elevated in the airways of patients with neutrophilic-eosinophilic asthma and correlated with bronchoalveolar lavage neutrophils. Bronchial tissue from neutrophilic-eosinophilic asthma had more DNA sensor–positive cells. Intranasally administered DNA did not induce airway hyperreactivity (AHR) or any pathology but induced AHR and neutrophilic-eosinophilic inflammation when coadministered with the allergen Alternaria (Alt). Nuc alone induced antiinflammatory/defensive genes, whereas the Nuc-Alt combination increased levels of TNF-α and innate cytokines. The Alt-Nuc phenotype was abolished in Cgas–/–, ALR–/–, Sting–/–, LysMCre:Stingfl/fl, IL7RCre:Rorαfl/fl, and Tnfr2–/– mice. Alt, unexpectedly, played an essential role in the Nuc-induced phenotype. It abrogated Nuc induction of antiinflammatory genes, facilitated Nuc uptake, induced type 2 innate lymphoid cells, which, in the presence of Nuc, produced high levels of TNF-α, and promoted neutrophilic infiltration. We established a paradigm whereby allergens inhibit the antiinflammatory effects of DNA/Nuc and facilitate STING-TNF-α–driven neutrophilic-eosinophilic inflammation in asthma.

Authors

Anand Sripada, Divya Verma, Rangati Varma, Kapil Sirohi, Carolyn Kwiat, Mohini Pathria, Mukesh Verma, Anita Sahu, Vamsi Guntur, Laurie Manka, Brian Vestal, Camille Moore, Richard J. Martin, Magdalena M. Gorska, John Cambier, Andrew Getahun, Rafeul Alam

×

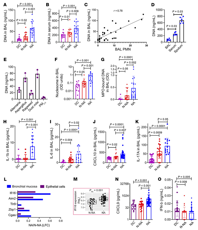
Figure 1

DNA in body fluids and allergens.

Options: View larger image (or click on image) Download as PowerPoint
DNA in body fluids and allergens.
(A) The DNA level in BAL in DC partici...
(A) The DNA level in BAL in DC participants (n = 12), patients with N-NA (n = 17), and those with NA (n = 17). (B) The DNA level in serum in the DC (n = 14), N-NA (n = 16), and NA (n = 16) groups. (C) Correlation analyses between the DNA and PMN in BAL (n = 31). Statistical comparisons are between reads from individuals in the DC group and patients with NA. (D) Comparison of DNA in BAL, serum, and sputum from patients with asthma (n = 6). (E) The presence of DNA in allergen extracts and PM2.5 (n = 3 per group). (F) Nuc-bound DNA in BAL from patients in the DC (n = 10), N-NA (n = 16), and NA (n = 16) groups. (G) MPO-bound DNA in BAL from patients in the DC (n = 10), N-NA (n = 21), and NA (n = 21) groups. (H) The inflammasome cytokine IL-1β in BAL from patients with NA or N-NA, and those in the DC group (n = 20 from each type). (I) The innate cytokine IL-6 in BAL from patients with NA (n = 17) or N-NA (n = 17), and those in the DC group (n = 17). (J) The STING pathway cytokine CXCL10 in BAL from participants in the NA (n = 32), N-NA (n = 17) and DC (n = 18) groups. (K) The type 3 cytokine IL-17A in BAL from participants in the NA, N-NA, and DC groups (n = 16 with each type). (L) Expression of mRNA for DNA sensors in bronchial mucosa and epithelial cells from another cohort of 60 patients with NA versus 30 with N-NA was assessed by microarray, as reported previously (16). The inset (M) shows a dot plot of expression of IFI16 mRNA in NA and N-NA. (N and O) BAL CXCL9 and IFN-β from patients with NA (n = 36) or N-NA (n = 20) and those with DC (n = 14). Data are shown as mean ± SEM. Statistical differences in A, B, D, E–K, N, and O were tested using the Mann-Whitney U test. Statistical significance (P values) of difference between the groups are shown above the bar graphs. Padj, adjusted P value.

Copyright © 2025 American Society for Clinical Investigation
ISSN: 0021-9738 (print), 1558-8238 (online)

Sign up for email alerts